
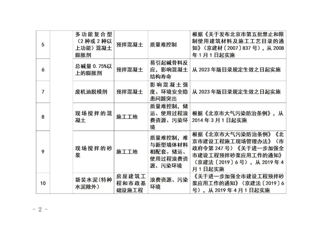
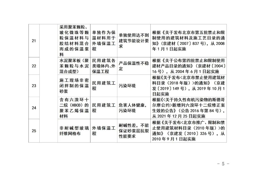
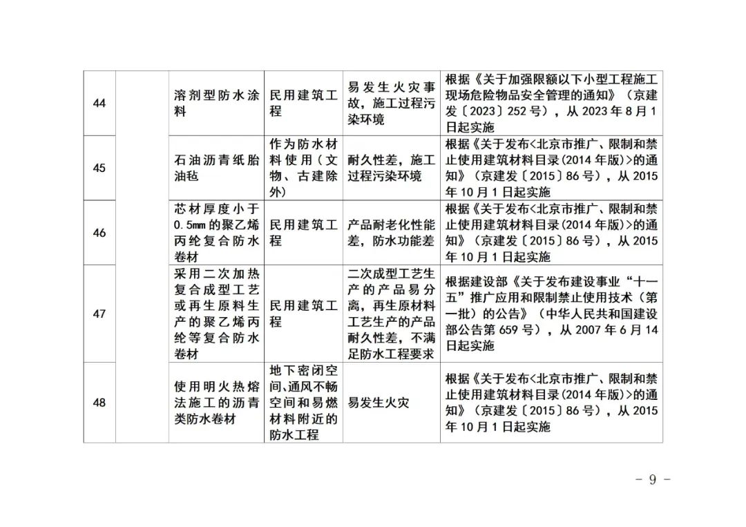
为落实《北京市民用建筑节能管理办法》(市政府令第256号)和《北京市推广、限制和禁止使用建筑材料目录管理办法》(京建材〔2009〕344号)相关工作要求,我委会同有关部门对《北京市禁止使用建筑材料目录(2018年版)》进行了修订,形成了《北京市禁止使用建筑材料目录》(2023年版征求意见稿)。现向社会公开征求意见,欢迎相关部门、行业组织和个人提出宝贵意见建议。
此次征求意见的时间为2023年11月8日至2023年12月8日,请以传真、e-mail或邮寄的方式反馈给我委。
联系人:邱伟国
电 话:010-55598293
传 真:010-55597142
E-mail:bjjwjnjcc@zjw.beijing.gov.cn
通讯地址:北京市通州区达济街9号院北京市住房和城乡建设委员会建筑节能与建筑材料管理处(请在信封上注明“意见征集”字样)
附件:《北京市禁止使用建筑材料目录》(2023年版征求意见稿)
北京市住房和城乡建设委员会
2023年11月7日
(联系人:邱伟国;联系电话:010-55598293)


















微信公众号:xuebim
关注建筑行业BIM发展、研究建筑新技术,汇集建筑前沿信息!
← 微信扫一扫,关注我们+

BIM建筑网

评论前必须登录!
注册