
北岸礼堂是直向建筑继海边图书馆、礼堂和餐厅之后,在阿那亚秦皇岛社区的第四次建筑空间实践。与之前三次直面大海的场地不同,此次我们面对的是社区的友谊湾公共广场。礼堂位于广场中心偏北,临近食堂市集,西侧是公寓,南侧是酒店和商店。



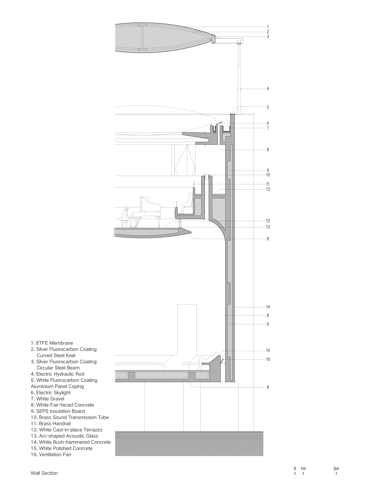
我们想象,这座礼堂像是—个降落在广场上的精密“音乐盒子”。通过对声音、光和风的调度,我们尝试建立一种新的音乐厅空间类型。在剖面上,主要功能被上下分层设置,上层是天光音乐厅,下层是冥想圆厅。音乐厅的中心舞台下沉,从冥想圆厅仰望,像是一个悬浮的圆盘。环绕舞台的两排坐席可容纳48位观众,当演奏进行时,声音将会充满音乐厅,穿过坐席边缘的9个铜质传音孔,弥散到下方的冥想圆厅。音乐厅顶部设有一个可升降的圆形气枕屋盖,当天气适宜,屋盖升起,音乐厅将成为一个户外剧场。



位于首层的冥想圆厅高9米,弧墙与地面在墙角处留有一圈50厘米宽的开启扇,空气可上下流通,漫射的自然光同时从墙角和悬浮圆盘四周的缝隙渗入。由混凝土浇筑而成的座位环绕圆厅布置,形如躺椅,人们可自然后仰,感受音乐、自然光和风在空间穿透和弥漫。我们在这个坚实体量的东立面上设置了一个大窗洞,为观众提供了在散场过程中远眺海平面的机会。



礼堂位于社区中心,建筑平面轮廓的三个端面分别回应人流进入广场和大海的方向,而三段内凹曲线则对广场上的三组相邻建筑进行适度退让,共同围合出不同氛围、尺度的公共空间。建筑底层架空,形成了城市空间在地面层的穿透和连通,在建立广场开放性的同时,为人们提供了一处遮荫避雨的休憩场所。建筑北侧面向市集方向,设有一条平行于曲面墙的长坡道,连接广场地面层和架高的入口门厅,引导人们进入礼堂开启一场声音与空间的探索。

















项目图纸

△模型图

△模型图

△基地示意图

△广场平面图

△一层平面图

△二层平面图

△三层平面图

△屋顶平面图

△剖面图

△细部大样图

△手绘图

△手绘图

△手绘图

△手绘图

△手绘图
项目信息
建筑师:直向建筑
面积:455m²
项目年份:2023
摄影师:苏圣亮,存在建筑-建筑摄影,陈颢,在野照物所
主持建筑师:董功
项目建筑师:赵亮亮、刘世达
设计管理:张菡、李锦腾
驻场建筑师:曾子豪、谭业千
项目成员:曾子豪、李莫非、张力文
结构设计:马智刚、张岁平、张磊
机电设计:祁旭东、张福军、王雅峰、刘晓杰、于维鹏
合作设计院项目建筑师:林传玉
合作设计院建筑师:姜岳
业主方:秦皇岛阿那亚房地产开发有限公司
合作设计院:大连市建筑设计研究院有限公司合作设计院
灯光设计:栋梁国际照明设计(北京)中心有限公司
声学顾问:黄展春剧场建筑设计顾问(北京)有限公司
标识设计:北京偲迪文化传媒有限公司
施工方:江苏江都建设集团有限公司
地点: 秦皇岛

BIM建筑网





评论前必须登录!
注册