绍兴市住房和城乡建设局关于印发《绍兴市建筑产业现代化示范企业培育实施方案》的通知
各区、县(市)建设局,滨海新区管委会办公室、镜湖新区开发办综合事务部:
为贯彻落实市政府办公室《关于推动绍兴建筑业改革创新高质量发展的实施意见》(绍政办发〔2022〕22 号),加大建筑企业培育力度,提升建筑企业市场竞争力,制定了《绍兴市建筑产业现代化示范企业培育实施方案》,现在予以印发,请各地认真贯彻实施。
绍兴市住房和城乡建设局
2023年10月20日
绍兴市建筑产业现代化示范企业培育实施方案
为贯彻落实《关于推动绍兴建筑业改革创新高质量发展的实施意见》和《浙江省建筑产业现代化示范企业培育实施方案》要求,加大建筑业企业培育力度,进一步提升我市建筑业企业市场竞争力,加快推进建筑产业现代化,现制定本实施方案。
一、培育目标
培育形成一批发展潜力好、核心竞争力强、注重创优、诚信经营的建筑产业现代化示范企业(以下简称“建筑业示范企业”,包括总承包示范企业和专业承包示范企业),以点带面,发挥示范引领作用,激发我市建筑业企业改革创新、转型发展的积极性、主动性和创造性,实现建筑业高质量发展。到 2025 年,力争培育100家总承包示范企业和40家专业承包示范企业。
二、认定条件
注册在绍兴市行政区域范围内具有独立法人资格,依法取得建筑业企业施工总承包资质或专业承包资质,并符合下列条件的建筑业企业可申报建筑业示范企业。独立法人单位不可同时申请施工总承包和专业承包示范企业认定。
已获评省级建筑产业现代化示范企业或近两年内承建工程荣获国家优质工程(中国质量奖、鲁班奖、詹天佑奖、国家优质工程奖)的企业,直接认定为绍兴市级建筑产业现代化示范企业。
(一)基本条件
1.总承包示范企业认定基本条件
(1)具有一级(甲级)及以上施工总承包资质;
(2)上一年(不含申报年度,下同)建筑业总产值达到20亿元,或建筑业总产值达到10亿元且增速高于全省、全市平均水平,或营业收入达到15亿元;
(3)上一年建筑业税金达到1000万元(建筑业税金=建筑业增值税+税金及附加);
(4)上一年劳动生产率高于全市30%的分位数(劳动生产率=建筑业总产值/从事建筑业活动的平均人数,2021 年全市劳动生产率 30%分位数为22.24万元/人);
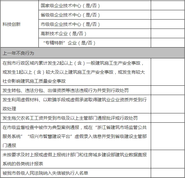
(5)近三年内承建工程荣获省级优质工程(等同“钱江杯”的省级优质工程奖,下同)不少于1项,或荣获市级优质工程(等同“兰花杯”的市级优质工程奖,下同)不少于2项,或荣获市内区、县(市)级优质工程不少于 3项(不得为同一项目)。获评省级及以上建筑工业化示范基地或市级及以上企业技术中心的企业、高新技术企业,仅需获得市级优质工程1项或市内区、县(市)级优质工程2项即可。
2.专业承包示范企业认定基本条件
(1)具有一级(甲级)专业承包资质;
(2)统计报表资质序列为“专业承包”(序列代码B 开头,即主营业务为专业承包),上一年建筑业总产值达到5亿元,或建筑业总产值达到2亿元且增速高于全省、全市平均水平,或营业收入达到3亿元;
(3)上一年建筑业税金达到300万元(建筑业税金=建筑业增值税+税金及附加);
(4)上一年劳动生产率高于全市30%的分位数(劳动生产率=建筑业总产值/从事建筑业活动的平均人数,2021 年全市劳动生产率30%分位数为22.24万元/人);
(5)近三年内参建工程荣获省级优质工程(等同“钱江杯”的省级优质工程奖,下同)不少于1项,或荣获市级优质工程(等同“兰花杯”的市级优质工程奖,下同)不少于2项,或荣获市内区、县(市)级优质工程不少于 3项(不得为同一项目),或荣获全国性行业协会奖不少于1项(钢结构金奖、中国建筑工程装饰奖、中国安装之星、大禹奖、李春奖)。获评省级及以上建筑工业化示范基地或市级及以上企业技术中心的企业、“专精特新”中小企业、高新技术企业,仅需获得市级优质工程1项或市内区、县(市)级优质工程2项即可。
上述认定数据以年度统计报表数据和住房城乡建设部建筑业数据直报系统数据为准,奖项认定时间均以奖项公告发文时间为准。
(二)近一年不存在下列情形
1.在我市行政区域内累计发生2起以上(含)一般建筑施工生产安全事故,或发生1起以上(含)较大及以上建筑施工生产安全事故,或发生有较大社会影响建筑施工质量安全事故。(建筑施工质量安全事故认定以事故调查报告为准)
2.因转包、违法分包、出借资质等违法行为受到行政处罚。
3.以欺骗、贿赂等不正当手段取得建筑业企业资质被撤销资质。
4.发生拖欠农民工工资受到市级及以上行政主管部门行政处罚。
5.在市级监督检查中被作为负面典型案例公布,或在“浙江省建筑市场监管公共服务系统”“绍兴市智慧建设平台”虚假录入信息被查实公布。
6.未按要求上报或虚假上报统计部门和住房城乡建设部建筑业数据直报系统的各类统计报表。
7.被我市人民法院纳入失信被执行人名单。
三、认定程序
市级建筑业示范企业每两年为一个认定周期,每年开展复核和增补工作,增补的企业与上一年认定企业为同一个认定周期。
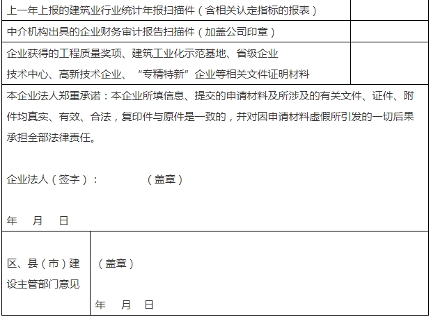
(一)认定增补申请。申请认定或增补的企业,于每个认定年度(2023年为第一个认定年度)或增补年度(2024年为第一个增补年度)的3月1日前(2023年度所有上报时间均延后9个月,下同),填写《绍兴市建筑产业现代化示范企业申请表》(附件1),向工商注册所在地区、县(市)建设主管部门提出申请。各区、县(市)建设主管部门应于认定年度或增补年度3月20日前,将符合条件的企业资料(附件1、附件2)及经主管部门加盖原件核对章的相关佐证材料扫描件(PDF文档)(材料清单详见附件1)上报我局建筑业管理处。所有上报材料及数据如有弄虚作假,一经查实,取消本轮认定资格。未提出申请的企业一律不纳入建筑业示范企业认定名单。
(二)审核推荐。各区、县(市)建设主管部门对照认定条件,对提出申请的建筑业企业进行条件审核。每个认定年度,
对于符合条件企业未达到5家的区、县(市)(总承包示范企业和专业承包示范企业分别计算),可分别给予不超过5家总承包和3家专业承包示范企业推荐指标。推荐的企业必须分别满足认定基本条件的第1、3、4条,同时须获得区、县(市)级优质工程至少 1项。
(三)公示公告。我局汇总各地上报推荐名单,根据相关部门提供的数据、住房城乡建设部建筑业数据直报系统数据和佐证材料再次核对认定条件,确定建筑业示范企业名单后在绍兴市住房和城乡建设局网站公示5个工作日,经公示无异议后予以公告。
(四)动态管理。建筑业示范企业名单实行动态管理,每年复核一次,每两年复评一次,其中对发生较大及以上安全生产事故的示范企业立即摘牌。复核年度无需企业上报材料,由各区、县(市)建设主管部门对所属已认定企业是否存在认定条件第(二)项“7类情形”进行复核,并于复核年度的3月20日前填写《绍兴市建筑产业现代化示范企业复核情况汇总表》(附件3)上报我局建筑业管理处,我局对存在“7类情形”的企业予以清出。复评年度按照最新认定条件,对所有已认定企业进行复评认定,已认定的企业于复评年度3月1日前,将《绍兴市建筑产业现代化示范企业申请表》和佐证材料报区、县(市)建设主管部门,主管部门于3月20日前将《绍兴市建筑产业现代化示范企业复评情况汇总表》(附件4)和佐证材料报我局建筑业管理处,我局根据相关部门提供的数据和住房城乡建设部建筑业数据直报系统数据进行核验,不符合的予以清出。
建筑业示范企业认定条件根据我市建筑业高质量发展需要适时予以调整。
四、支持政策
(一)各地建设主管部门要因地制宜出台相关政策措施,引导和支持建筑业示范企业在公平竞争条件下参与重点项目建设。支持示范企业以联合体形式参与城市轨道交通、大型市政桥梁、大型综合管廊等基础设施项目投标,企业以联合体方式承接完成的总承包业绩可作为企业有效业绩予以认定。鼓励采用“评定分离”方式招标项目的招标人将“建筑业示范企业”纳入定标参考要素“企业匹配性”指标之一。
(二)各地建设主管部门可根据建筑业示范企业的实名制管理和“浙里建”使用情况,适当减少对企业所承建项目的现场检查频次。对发生房屋建筑和市政基础设施工程质量安全责任事故的企业,若事故调查报告认定其不承担主要责任或直接责任,可在法定的处罚种类和处罚幅度内,依法适用较轻的处罚种类或者较低的处罚幅度。
(三)各地建设主管部门要支持建筑业示范企业在同等条件下对企业创优创杯、示范创建、工法评定、改革试点、评先评优等活动遵循优先推荐原则。对建筑业示范企业可酌情减免农民工工资保证金,建筑市场信用评价等级为A的可免于交纳政府投资项目投标保证金。
(四)支持建筑业示范企业承办各类岗位技能竞赛,对外开展施工现场专业人员职业培训和继续教育。鼓励和支持市内机构赴市外为企业提供人员培训考核服务。提供安管人员和特种作业人员考核事项的定制服务,根据企业需求,及时组织专场考试服务。
(五)对评为绍兴市建筑业示范企业的给予信用分加2分,各区、县(市)级建筑业示范企业给予信用分加1分。
五、工作要求
(一)各地建设主管部门要结合本地企业发展实际,以扶优扶强、做专做精的原则,制定本地区建筑业示范企业培育方案,确定一批示范企业加以培育发展,梯次形成市、省建筑业示范企业集群。
(二)企业通过支持政策获取的各类资质资格不得分立,不得以企业重组形式转让、出市。企业确系重组的,将上报省建设厅对相关资质予以撤回。对通过各种形式变相买卖资质的,从严从重予以处罚。
(三)认定工作不收取任何费用。认定过程中如有疑问,请与我局建筑业管理处联系。联系人:黄瑜明、黄程,联系电话:0575-85131739,0575-85135821。
本实施方案自2023年11月20日起施行,政策施行过程中,如遇上级法律法规和重大政策变化,涉及条款按上级要求执行。
附件:1.绍兴市建筑产业现代化示范企业申报表
2.绍兴市建筑产业现代化示范企业推荐上报汇总表
3.绍兴市建筑产业现代化示范企业复核情况汇总表
4.绍兴市建筑产业现代化示范企业复评情况汇总表
附件1
绍兴市建筑产业现代化示范企业申报表



注:填报数据如有弄虚作假,一经查实,取消认定资格。
附件2
绍兴市建筑产业现代化示范企业推荐上报汇总表
区、县(市)建设主管部门: 年 月 日

备注:1.“认定类别”指总承包示范或专业承包示范;
2.“认定资质”指认定类别对应的资质,一般填最高等级资质或主营业务资质,如建筑工程施工总承包一级;
3.劳动生产率(万元/人)填写上一年值。
附件3
绍兴市建筑产业现代化示范企业复核情况汇总表
区、县(市)建设主管部门: 年 月 日

备注:1.“认定类别”指总承包示范或专业承包示范;
2.“认定资质”指认定类别对应的资质,一般填最高等级资质或主营业务资质,如建筑工程施工总承包一级;
3.存在下列情形指:
①在我市行政区域内累计发生2起以上(含)一般建筑施工生产安全事故,或发生1起以上(含)较大及以上建筑施工生产安全事故,或发生有较大社会影响建筑施工质量安全事故。
②发生转包、违法分包、出借资质等违法违规行为并受到行政处罚。
③发生利用虚假材料、以欺骗手段或虚假承诺取得建筑业企业资质并受到行政处理。
④发生拖欠农名工工资并受到市级及以上主管部门通报批评或行政处罚。
⑤在市级监督检查中被作为典型案例通报,或在“浙江省建筑市场监管公共服务系统”“绍兴智慧建设平台”虚假录入信息并受到省级建设主管部门通报。
⑥未按要求及时上报或虚假上报统计部门和住房城乡建设部建筑业数据直报系统的各类统计报表。
⑦被我市各级人民法院纳入失信被执行人名单。
附件4
绍兴市建筑产业现代化示范企业复评情况汇总表
区、县(市)建设主管部门: 年 月 日

备注:1.“认定类别”指总承包示范或专业承包示范;
2.“认定资质”指认定类别对应的资质,一般填最高等级资质或主营业务资质,如建筑工程施工总承包一级;
3.建筑业产值/营业收入、劳动生产率(万元/人)填写上一年值。

BIM建筑网

评论前必须登录!
注册