关于调整装配式建筑工程计价规定的通知
闽建筑〔2023〕23号
各设区市建设局、平潭综合实验区交建局,各有关单位:
为推进装配式建筑高质量发展,合理确定装配式建筑工程造价,保障工程质量安全,结合我省装配式建筑实施情况,现对《福建省装配式建筑工程预算定额》(FJYD-103-2017)(下称《装配式建筑定额》)的部分计价规定予以调整(详见附件)。有关事项通知如下:
一、各地结合本地区预制混凝土部件、构件(下称预制构件)生产、供应能力以及市场发展实际,稳步推进预制构件采用信息价格计价方式,发布梁板等水平预制构件综合价格信息。
(一)预制构件综合价格信息应为出厂时合格产品的价格,并注明混凝土强度等级、钢筋含量、预埋套筒。
(二)已发布水平预制构件综合价格信息的,编制施工图预算、招标控制价时,《装配式建筑定额》的相应预制构件安装定额中的预制构件单价按综合价格信息计价,不再执行《装配式建筑定额》中预制构件制作工程定额子目。
(三)预制构件运输费用按《装配式建筑定额》规定另行计算。
二、本通知自2024年1月1日起实施,各地已有相关规定的,从其规定。2024年1月1日之前已发出招标文件或已签订施工合同(或工程总承包合同)的,按其约定执行。
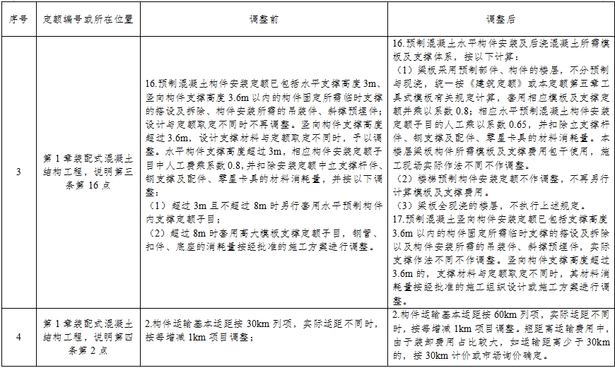
附件:《福建省装配式建筑工程预算定额》调整表
福建省住房和城乡建设厅
2023年10月16日



微信公众号:xuebim
关注建筑行业BIM发展、研究建筑新技术,汇集建筑前沿信息!
← 微信扫一扫,关注我们+

BIM建筑网

评论前必须登录!
注册