广州市智能建造试点工作联席会议办公室
关于开展广州市智能建造资源手册(2023年版)内容征集申报工作的通知
各有关单位:
为贯彻落实《住房和城乡建设部等部门关于推动智能建造与建筑工业化协同发展的指导意见》(建市〔2020〕60号)、《广东省住房和城乡建设厅等部门关于推动智能建造与建筑工业化协同发展的实施意见》(粤建市〔2021〕234号)、《广州市人民政府办公厅关于印发广州市智能建造试点城市实施方案的通知》(穗府办函〔2023〕13号),推动形成科研、设计、生产、施工、运维等全产业链融通协同的智能建造产业体系,现组织开展《广州市智能建造资源手册》(下称《资源手册》)的征集工作,具体事项通知如下:
一、征集目的
编制广州市智能建造资源手册,向行业共享智能建造全产业链资源信息,强化智能建造上下游协同工作,提升广州智能建造水平。
二、征集对象
(一)注册地在广州市,从事智能建造活动的生产、经营、科研或教学等相关单位;
(二)注册地在外地,在广州从事智能建造相关活动的单位亦可申报。
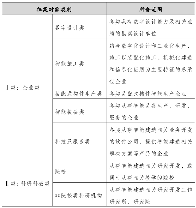
(三)本次征集对象分为两大类:企业类、科研科教类;其中企业大类又分为五小类:数字设计类、智能施工类、装配式构件生产类、智能装备类、科技及服务类。分类详见下表:

三、相关要求
(一)申报单位参考模板进行撰写(见附件1、2),其中企业类采用附件1,科研科教类采用附件2。模板中有*标志的为必选项,其他为可选项。要求内容简洁、图文并茂、有所依据,采用三号仿宋字体,单倍行距。正文中的层次序数依次为:“一、二、……”“(一)(二)……”“1.2.……”“(1)(2)……”。字数不超过限定范围。申报过程中如遇到相关问题,请向我办联系人反映。
(二)按照自愿申报原则,请申报单位撰写完成后,加盖单位公章后的扫描版(PDF格式)和电子版(WORD文档格式)打包发至指定邮箱(邮箱:lidong0706@gz.gov.cn)。
(三)申报截止时间为2023年11月20日,逾期不予受理。
(四)请各区住建局组织发动本行政区域内相关单位积极申报。
(五)请各相关行业协会发动会员单位积极申报。
附件:
广州市智能建造试点工作联席会议办公室(代章)
2023年10月20日

BIM建筑网

评论前必须登录!
注册