各区住房城乡(市)建设委,经济技术开发区开发建设局,各集团、总公司,各有关单位:
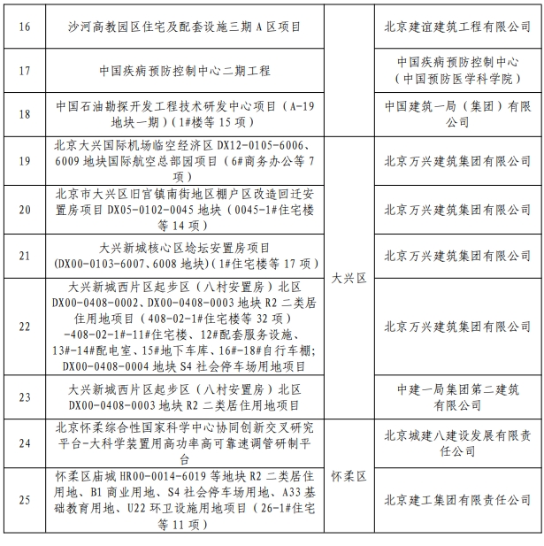
为落实《北京市智能建造试点城市工作方案》(京建发〔2023〕92号)和《北京市推动智能建造与新型建筑工业化协同发展的实施方案》(京建发〔2023〕197号)要求,根据《关于征集北京市智能建造试点工程项目的通知》(京建发〔2023〕240号)规定,经项目征集和论证,确定“西城区大吉危改小区二期项目B地块项目”等25个项目为2023年度北京市智能建造试点工程项目,现将名单予以公布(见附件)。
各试点工程项目实施单位要加强工作统筹、密切协调配合,强化首善意识、坚持首善标准,按照申报实施方案计划,在智能建造技术应用和管理模式创新上先行先试,力争形成可复制可推广的经验做法,发挥试点工程项目的示范引领作用。
有关区住建部门要结合属地职责、发挥属地优势,支持辖区内试点工程项目建设,协助解决工程项目智能建造试点工作中的困难和问题,推动工程项目试点工作顺利实施。
特此通知。
附件:2023年度北京市智能建造试点工程项目清单
北京市住房和城乡建设委员会
2023年10月20日


微信公众号:xuebim
关注建筑行业BIM发展、研究建筑新技术,汇集建筑前沿信息!
← 微信扫一扫,关注我们+

BIM建筑网

评论前必须登录!
注册