省建设厅关于公布2023~2024年度首批认定浙江省建筑产业现代化示范企业及复评通过企业名单的通知
各市建委(建设局):
为进一步激发和调动我省建筑业企业改革创新、转型发展的积极性、主动性和创造性,擦亮“浙江建造”品牌,根据《浙江省建筑产业现代化示范企业培育实施方案》(浙建〔2022〕12号),按照相关程序,认定浙江杭州湾建筑集团有限公司等35家企业为2023~2024年度首批建筑产业现代化示范企业,浙江省建工集团有限责任公司等143家建筑产业现代化示范企业复评通过。
希望各示范企业珍惜荣誉,再接再厉,切实发挥示范引领作用。全省广大建筑业企业要以示范企业为榜样,锐意进取,开拓创新,持续推动浙江建筑业高质量发展走在全国前列,为奋力谱写中国式现代化浙江新篇章作出积极贡献。
附件:1.2023~2024年度首批认定建筑产业现代化示范企业名单
2.建筑产业现代化示范企业复评合格名单
浙江省住房和城乡建设厅
2023年10月7日
附件1
2023~2024年度首批认定浙江省建筑产业现代化示范企业名单
(排名不分先后)
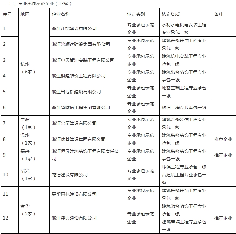
一、总承包示范企业(23家)













微信公众号:xuebim
关注建筑行业BIM发展、研究建筑新技术,汇集建筑前沿信息!
← 微信扫一扫,关注我们+

BIM建筑网

评论前必须登录!
注册