西安市推动智能建造与新型建筑工业化协同发展领导小组办公室
关于公布西安市第一批智能建造示范产业基地、示范项目培育名单的通知
市推动智能建造与新型建筑工业化协同发展领导小组成员单位,各区县、西咸新区、各开发区住建局,各有关单位:
按照《西安市智能建造试点三年行动计划(2023~2025)》 有关要求,经相关单位自愿申报,市推动智能建造领导小组办公室审核,确定西安交通大学智能建造协同创新中心等12个产业基地入选西安市第一批智能建造示范产业基地,西安咸阳国际机场三期扩建工程空管工程空管运行保障基地工程土建及配套设施施工项目等23个项目入选西安市第一批创建智能建造建筑工程示范项目。现将有关要求通知如下:
一、示范产业基地建设
智能建造示范产业基地各主体单位要围绕智能建造技术创 新与集成应用开展相应活动,要成立由企业主要负责人为组长的智能建造示范产业基地工作领导小组,制定示范产业基地在开展 智能建造工作时的实施方案,明确发展目标、主要任务、保障措施和实施计划,要加大人才、资金投入力度。要总结在推动智能建造发展过程中遇到的问题和经验,形成可复制可推广的智能建造技术应用经验。
二、示范项目培育
创建智能建造建筑工程示范项目各参建单位要结合项目实际,认真研究智能建造技术在建筑工程中的应用和效果,详细制定创建项目工作方案和工作措施,在创新管理机制、强化技术和装备应用、技术标准体系建设、人才培训等方面开展创建示范工作,并及时总结经验,形成可复制可推广的经验做法,为我市智能建造工作起好带头示范作用。
三、相关要求
(一)属地高度重视。各区县、开发区相关部门要高度重视智能建造试点工作,加强政策宣传,鼓励属地企业、项目积极申 报试点应用,重点做好一线帮扶指导,强化服务保障,带头推动智能建造试点工作不断前行。
(二)密切应用交流。市推动智能建造领导小组办公室将积极组织BIM 技术应用交流、建筑机器人施工推介、试点项目观摩等活动,提升相关部门、企业的理论和实践水平,全面提速智能建造试点工作各项工作的开展。
(三)开展宣传交流。各示范产业基地、示范项目要积极定 期组织开展示范经验交流、观摩学习和宣传推广,积极配合行业内组织的观摩活动及相关单位参观学习,发挥示范引领和带头作用。
(四)认真梳理总结。各培育对象要结合各自特点制定的实施方案,明确试点任务和实施安排,做好实施进展和阶段性总结, 并于每年12月31日前将相关材料报送市推动智能建造领导小组办公室。
附件:1.西安市智能建造示范产业基地名单(第一批)
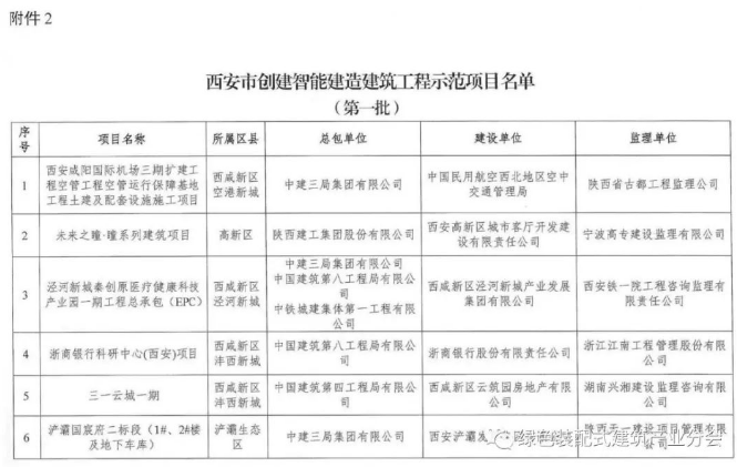
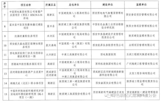
2. 西安市创建智能建造建筑工程示范项目名单(第一批)
西安市推动智能建造与新型建筑工业化协同发展领导小组办公室
2023年9月18日





BIM建筑网

评论前必须登录!
注册