重庆市人民政府办公厅关于印发重庆市智能建造试点城市建设实施方案的通知
渝府办发〔2023〕53号
各区县(自治县)人民政府,市政府各部门,有关单位:
《重庆市智能建造试点城市建设实施方案》已经市政府同意,现印发给你们,请认真贯彻执行。
重庆市人民政府办公厅
2023年7月10日
(此件公开发布)
重庆市智能建造试点城市建设实施方案
为深入贯彻落实党中央、国务院决策部署,大力发展智能建造,以科技创新推动我市建筑业转型升级,提升重庆建造核心竞争力,根据住房城乡建设部等国家部委《关于推动智能建造与建筑工业化协同发展的指导意见》(建市〔2020〕60号)等文件精神,以及智能建造试点城市建设要求,结合我市实际,制定本实施方案。
一、总体要求
(一)指导思想。
以习近平新时代中国特色社会主义思想为指导,全面贯彻党的二十大精神,认真落实市委六届二次全会部署,紧扣成渝地区双城经济圈建设要求,深入推进以数字化变革为引领的全面深化改革,围绕建筑工业化、数字化、绿色化转型和高质量发展目标,以科技创新为引领,以建筑工业化为载体,推动现代信息技术和先进建造技术在工程建造领域应用,加快智能建造和智能制造融合发展,打造智能建造全产业链,培育新的经济增长点。
(二)试点目标。
建立健全智能建造政策体系、技术体系、推广体系、产业体系和监管体系,推动建筑工业化规模大幅提升,智能建造技术应用场景显著增加,将重庆打造成为全国智能建造高地。
到2023年年底,发展智能建造试点区县3个以上,培育智能建造示范企业5家以上,启动智能建造试点项目15个以上,建筑信息模型(BIM)技术深度应用,建筑机器人等智能化装备应用场景进一步丰富,智能建造技术集成应用取得突破,智能建造试点城市建设形成良好开局。
到2025年年底,累计实施智能建造试点项目50个以上,智能建造技术应用水平显著提升,培育一批具有智能建造核心竞争力和系统解决方案实施能力的骨干企业,新增智能建造特色产业链2条以上,圆满完成智能建造试点城市任务。
二、主要任务
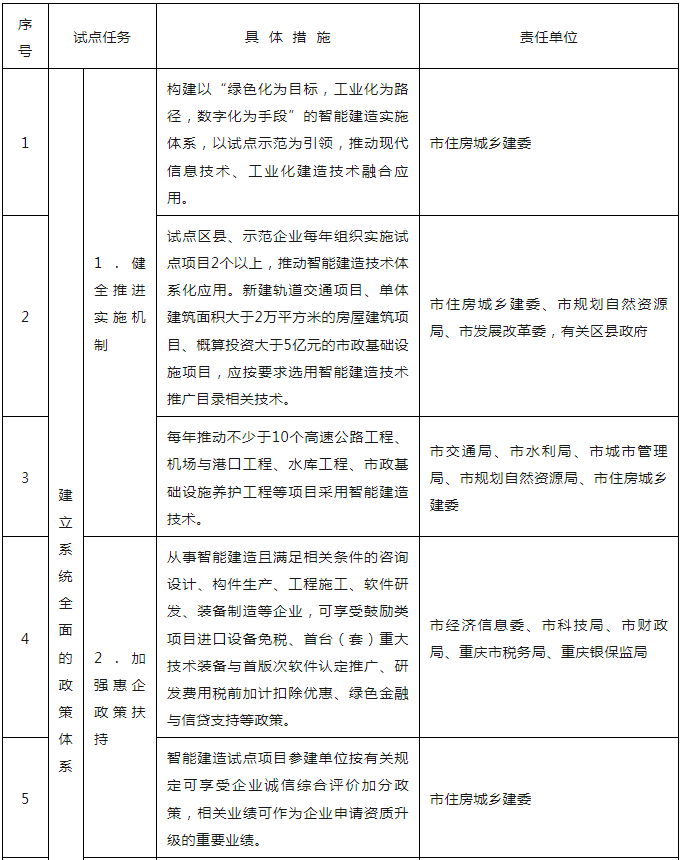
(一)建立系统全面的政策体系。
1.健全推进实施机制。构建以“绿色化为目标,工业化为路径,数字化为手段”的智能建造实施体系,以试点示范为引领,推动现代信息技术、工业化建造技术融合应用。试点区县、示范企业每年组织实施试点项目2个以上,推动智能建造技术体系化应用。新建轨道交通项目、单体建筑面积大于2万平方米的房屋建筑项目、概算投资大于5亿元的市政基础设施项目,应按要求选用智能建造技术推广目录相关技术。每年推动不少于10个高速公路工程、机场与港口工程、水库工程、市政基础设施养护工程等项目采用智能建造技术。
2.加强惠企政策扶持。从事智能建造且满足相关条件的咨询设计、构件生产、工程施工、软件研发、装备制造等企业,可享受鼓励类项目进口设备免税、首台(套)重大技术装备与首版次软件认定推广、研发费用税前加计扣除优惠、绿色金融与信贷支持等政策。智能建造试点项目参建单位按有关规定可享受企业诚信综合评价加分政策,相关业绩可作为企业申请资质升级的重要业绩。
3.加大项目激励力度。符合条件的智能建造试点项目可参照建筑产业现代化示范项目、三星级智慧工地或工程项目数字化建造试点,享受商品房预售、西部大开发税收优惠等相关政策。支持智能建造试点项目采用综合评估法评标,将投标人的智能建造技术研发能力、工程实践经验作为投标资格或商务条件。支持将智能建造技术应用情况纳入巴渝杯优质工程奖评选条件。
(二)打造先进适用的技术体系。
4.创新推动数字化设计。依托电子签名印章技术,推动数字化图纸在工程建设全过程应用。深化BIM技术在项目设计、招投标、生产、施工、运维等全过程应用,推动BIM协同设计和建筑性能数字化模拟等技术应用,建立行业通用的部品部件、机电设备等BIM模型数据库,试行“一模到底”及数字化产品交付。发展倾斜摄影、三维激光扫描等逆向建模技术。
5.加快推广工业化生产。在房屋建筑中推动预制剪力墙、预制柱、预制梁、墙体保温一体化预制外墙板等工业化建造技术应用,加大集成厨卫、装饰墙板等工业化装修部品应用力度,建立以住宅、学校、医院为重点的通用化部品部件供应体系。大力发展市政工程工业化建造,鼓励轨道交通、道路、桥梁、隧道、管廊等项目优先采用预制管片、预制道床、预制梁等部品部件。推动部品部件生产工艺装备自动化、智能化发展,到2025年装配式建筑部品部件智能化生产线占比超过50%。
6.深入推进智能化施工。按照“上网、进线、云识别”原则,优化智慧工地管理,实现预制构件“一码”监管、全程追溯。使用建筑机器人辅助施工,在墙板安装、装饰装修、测量测绘、管道修补、地面铺装等领域率先应用,并不断丰富应用场景。发展虚拟仿真施工技术,推动住宅造楼机工程应用,扩大架桥机、盾构机等重大装备以及智能穿戴设备、感知设备等智能化产品应用规模。
7.全面推行信息化管理。支持智能建造试点项目采用设计牵头的工程总承包(EPC)模式及基于BIM技术的全过程工程咨询模式。鼓励搭建涵盖工程建设全过程的数字化管控平台,实现项目建设全参与方协同作业、全要素统筹管理、全过程数据共享,并基于工程管理行为和施工作业行为数字化,实时生成数字城建档案。鼓励将智能建造数据模型用于项目运营维护。
(三)构建科学高效的推广体系。
8.完善技术标准定额。制定智能建造评价标准,明确智能建造项目实施技术内容与要求,重点制订(修订)工业化装修、BIM、城市信息模型(CIM)、物联感知、建筑机器人、数字化档案等技术应用地方标准。编制建筑机器人等智能建造技术装备应用计价定额或计费标准,将BIM技术、物联网技术应用等费用计入工程投资。
9.加强技术研发转化。加大智能建造科技研发和创新平台建设扶持力度,支持开展智能建造领域基础共性技术和关键核心技术研发,鼓励相关企业创建智能建造重点实验室、技术创新中心、工程技术研发中心。支持智能建造创新成果及项目优先纳入重庆市科技进步奖、重庆市建设创新奖评选范围。重点依托重庆智能建造研究院、重庆现代建筑产业发展研究院等机构,推动装备制造企业、软件研发企业与建筑业骨干企业联手,协同推进建筑机器人等技术装备规模化应用、产业化发展。
10.加快技术推广应用。发布智能建造技术推广目录、智能建造典型工程项目案例分析、智能建造试点项目可复制可推广经验等,对纳入目录的技术在工程应用方面建立绿色通道。积极推动3D打印等智能建造前沿技术研究和示范推广。
11.强化试点示范引领。组建智能建造专家团队,加强试点示范和技术指导。做好国家智能建造试点项目实施经验总结和建设模式推广。组织两江新区、西部科学城重庆高新区、涪陵区、巴南区等立足发展实际,开展智能建造试点区县建设,重点推动先进智能建造技术集成应用,围绕工业化建造、建筑机器人、建筑大数据等重点领域,打造具有全国影响力的技术产品体系。
(四)布局协同发展的产业体系。
12.做大做强现代建筑产业。完善现代建筑产业统计体系,推动相关产业加速集聚,确保到2025年全市现代建筑产业规模达到3000亿元。推动装配式建筑产业合理布局和良性发展,支持渝西地区、渝东北地区协同发展装配式建筑部品部件等现代建筑产业。推动市地产集团、市建工集团等市属国有企业,将智能建造作为企业战略方向,加快布局到市政工程工业化等领域。依托现有现代建筑产业园区,重点培育工业化装修相关产业,加快落地集成厨卫、装饰墙板、智能家居等高附加值产业,争取引入国内龙头企业,带动产业集群发展。结合新技术新产品推广,加快孵化新型建材产业。
13.重点培育建筑机器人相关产业。将建筑机器人纳入全市战略性新兴产业进行重点培育,出台建设领域机器人发展工作方案,组建建筑机器人产业发展基金,依托重庆智能建造研究院等机构建立建筑机器人测试基地,孵化建筑机器人研发制造龙头企业,力争在未来1—2年内实现部分建筑机器人量产。以南岸电子信息(物联网)国家新型工业化产业示范基地为载体,发展智能穿戴、智能感应元器件等物联网技术产业。
14.大力发展工程建造软件相关产业。结合软件和信息服务业“满天星”行动计划,推动中冶赛迪信息等行业龙头企业开展工程建造软件核心技术攻关,加速研究成果规模化应用;推动同炎数智等建筑业骨干企业数字化转型,开展数智化管理平台研发,提升信息化服务能力。推进建筑业企业和互联网企业跨界融合,推动建筑产业互联网平台服务进入国内先进行列。打造巴南现代建筑数智产业园,建立全国一体化数字住建数据价值转换中心,推动住建领域大数据市场化应用。
15.加大新型建筑企业培育力度。开展住建领域数字化企业培育,在成果转化、政策资金等方面,加大支持扶持力度,重点培育一批具有科技创新能力、全产业链资源整合能力以及智能建造系统解决方案实施能力的智能建造示范企业。支持掌握智能建造关键核心技术的企业发展成为专精特新中小企业、“小巨人”企业和高新技术企业。
(五)搭建科学高效的监管体系。
16.构建统一的管理服务平台。持续实施“数字住建”建设,优化BIM管理平台、物联网平台功能,推动智慧工地、数字化建造等工程建设管理平台贯通融合。完善住建领域CIM平台,建立平台数据动态更新机制,依托CIM平台集成各类城市基础设施物联网数据。创建重庆市住建领域信创实验室,推动国产操作系统、软件平台、硬件产品测评和认证。
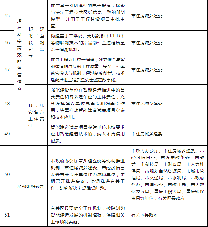
17.深化“互联网+”监管。推广基于BIM模型的电子报建,探索与法定工程技术图纸信息一致的BIM模型一并用于工程建设项目审批审查。构建基于二维码、无线射频(RFID)等物联网技术的部品部件全过程质量责任追溯机制。推进工程项目统一编码,建立健全与智能建造相适应的工程质量、安全、档案监管模式与机制,通过制度创新、技术适配推进工程质量安全监管数字化。
18.压实各方主体责任。强化建设单位在智能建造推进中的首要责任和各参建单位的主体责任,充分发挥建设单位总牵头和强牵引作用,统筹推动智能建造试点项目实施和技术应用。智能建造试点项目参建单位未按要求应用智能建造技术的,纳入不良信用记录。
三、保障措施
(一)加强组织领导。市政府办公厅牵头建立统筹协调推进机制,市住房城乡建委、市经济信息委等有关责任单位作为成员单位,定期召开智能建造试点工作推进会议,协调研究解决有关卡点难点问题。有关区县(自治县,以下简称区县)政府要健全工作机制,破除制约智能建造发展的机制障碍,保障相关工作顺利实施。
(二)加强资金保障。财政、科技、住房城乡建设等部门应依据相关规定加大对智能建造科技研发、技术推广、工程示范等方面的财政资金支持力度。发展改革部门对政府投资的智能建造试点项目,在核准投资估算和工程概算时应考虑智能建造增量成本。教育、城市管理、交通、水利、卫生健康等部门应鼓励市场主体积极参与智能建造技术研发与应用,形成智能建造技术应用多元投入机制。
(三)加强监督考核。将智能建造实施情况纳入城市规划建设管理工作督查考核指标体系,对有关区县进行考核,确保任务落实到位。建立区县智能建造发展水平评估和建筑产业现代化排名发布制度。市国资委对市属国有建筑类企业加大创新考核力度,推动相关企业带头实施智能建造。
(四)加强人才培养。支持本地符合条件的高等院校设立智能建造本(专)科专业,推动校企共建专业学院和企业工作室、实验室、创新基地,培养智能建造专业技术人员等紧缺性技能人才。将智能建造技术应用纳入建筑业从业人员培训与继续教育考核范畴,并作为新时代建筑企业自有工人队伍的培育重点。在智能建造领域培育并选树巴渝智能建造大师、优秀青年智能建造师和巴渝智能建造工匠。
(五)加强宣传推广。通过新闻媒体广泛宣传智能建造经验做法,依托智博会、川渝住博会等展示宣传平台,加强智能建造技术交流和应用推广。充分发挥行业学会、协会作用,举办建筑机器人大赛等活动,开展智能建造领域政策宣讲、技术指导、交流合作等,形成有利于智能建造推广的良好氛围。
附件:重庆市智能建造试点城市工作重点任务分工表
附件
重庆市智能建造试点城市工作重点任务分工表











BIM建筑网

评论前必须登录!
注册