为加大智能建造技术在工程建设各环节应用,实现数字技术与实体经济深度融合,推动建筑业工业化、信息化、绿色化、产业化转型升级,日前,哈市正式印发《哈尔滨市智能建造试点城市工作方案》。根据《工作方案》,哈市将从完善政策体系、建设试点示范工程、培育智能建造产业、创新监管服务、推动技术研发和成果转化、培育专业人才六大方面,发挥政府在顶层设计、规划布局、政策制定等方面的引导作用。到2035年末,力争全市建筑业企业完成科技转型,形成在东北地区领先的智能建造产业集群。
哈市首批入围全国24个智能建造试点
去年11月,住房和城乡建设部发布通知,选取哈尔滨市等24个城市开展首批智能建造试点,试点期3年。
据哈市住建局相关负责人介绍,作为黑龙江省唯一入选城市,哈市将紧跟国家智能建造与建筑工业化步伐,以现代新型建造技术为引领,实现建筑业高质量发展。为此,《工作方案》提出,哈市将以智能建造试点为契机,提升BIM(建筑工程建筑信息模型)、物联网、人工智能、云计算、大数据等新技术在建筑行业中的应用水平,建立并完善智能建造标准体系与评价体系,形成针对项目、企业、产业不同层面的智能建造服务应用体系。促进建筑产业互联网、数字一体化设计、建筑机器人及智能装备、部品部件智能生产线发展和智能施工管理,提高数字化、智能化技术在工程建设全过程中的应用能力和水平,培养一批智能建造领军企业和领军人才,全面提升智能建造水平,推动哈市建筑业向工业化、信息化、绿色化、产业化转型升级。
2025年末,初步形成智能建造产业集群
根据《工作方案》,计划——
到2025年末,哈市将形成较为完备的智能建造政策体系和产业体系,全市工程项目智能建造技术应用显著提高,建筑业企业有序进行智能化升级。基本实现基于BIM技术标准的工程全生命周期信息传递和共享,形成基于BIM技术的新型政府监管方式,建立与智能建造相适应的工程标准和造价管理体系;构建行之有效的智能建造技术、管理人员及产业工人培养模式;初步形成以装配式产业、超低能耗产业、建筑机器人产业为基础的智能建造产业集群。全市建筑业企业科技化水平明显提升,培育3家以上具有较强智能建造技术应用及成果转化能力的龙头企业,智能建造试点项目10个以上,在冰雪景观项目中全面推行智能建造技术。
到2035年末,力争全市建筑业企业完成科技转型,形成在东北地区领先的智能建造产业集群,地区竞争优势明显。建立完备的人才培养和科技成果转化体系,以技术创新带动地区建筑业高质量发展。
支持高等院校开设智能建造课程
《工作方案》针对智能建造试点工作,共筹划了六大类17项具体任务,涉及政策、产业、科技创新、人才培养、项目推进、政府监管等不同层面。
哈市将针对试点工作,计划从以下几方面推进落实,即——
强化政策支撑,以《工作方案》为基础,编制智能建造工作计划,明确智能建造内容清单,开展阶段性评估配合产业平台研发、BIM应用、物联网、施工机器人、无人机信息采集等技术,形成适合地方实际的智能建造体系。
布局试点项目,对全市智能建造产业布局进行有效规划,确定哈市智能建造产业形态和发展途径。落实产业基地,推动预制构件、新型保温材料、低碳混凝土等新型建材产业化发展,拉动周边产业智能化转型。通过构建产业基地,实现区域分工、错位发展、相互支撑的上游产业基地布局,并不断延伸产业链条和产品种类。
搭建人才平台,充分发挥教育科研优势,筹建智能建造行业专家库;探索智能建造人才培养模式;支持高等院校开设智能建造课程,培养高端智能建造人才;支持组建特色产业学院,为智能建造发展提供应用层面人才保障;支持建设产业工人培育基地,培养建筑业产业工人。
发挥区域特色,以具有哈尔滨地域特色、符合高寒地区实际的冰雪景观建筑、超低能耗建筑及装配式建筑为主攻方向,应用建筑产业平台研发、3D打印、5G、施工机器人、物联网等新技术,充分体现我市冰雪建筑特点,展现智能建造优势,形成适合地方实际的智能建造体系。
通知原文
哈尔滨市人民政府关于印发哈尔滨市智能建造试点城市工作方案的通知
哈政发〔2023〕28号
各区、县(市)人民政府,市政府各有关委、办、局,各有关单位:
现将《哈尔滨市智能建造试点城市工作方案》印发给你们,请认真贯彻执行。
哈尔滨市人民政府
2023年5月28日
(公开属性:主动公开)
哈尔滨市智能建造试点城市工作方案
为贯彻落实《住房和城乡建设部等部门关于推动智能建造与建筑工业化协同发展的指导意见》(建市〔2020〕60号)、《住房和城乡建设部关于印发“十四五”建筑业发展规划的通知》(建市〔2022〕11号)精神,按照《住房和城乡建设部关于公布智能建造试点城市的通知》有关要求,结合我市实际,制定本方案。
一、指导思想
以习近平新时代中国特色社会主义思想为指导,全面贯彻党的二十大精神,牢固树立创新、协调、绿色、开放、共享发展理念,推进生态文明建设,发挥政府在顶层设计、规划布局、政策制定等方面的引导作用,强化企业市场主体地位,营造良好发展环境,以发展新型建筑工业化为载体,以数字化、智能化升级为动力,充分发挥智能建造的引领和支撑作用,加大智能建造技术在工程建设各环节应用,实现数字技术与实体经济深度融合,推动建筑业工业化、信息化、绿色化、产业化转型升级和高质量发展。
二、工作目标
以智能建造试点为契机,提升BIM、物联网、人工智能、云计算、大数据等新技术在建筑行业中的应用水平,建立并完善智能建造标准体系与评价体系,形成针对项目、企业、产业不同层面的智能建造服务应用体系。促进建筑产业互联网、数字一体化设计、建筑机器人及智能装备、部品部件智能生产线发展和智能施工管理,提高数字化、智能化技术在工程建设全过程中的应用能力和水平,培养一批智能建造领军企业和领军人才,全面提升智能建造水平,推动建筑业向工业化、信息化、绿色化、产业化转型升级。
到2025年末,形成较为完备的智能建造政策体系和产业体系,全市工程项目智能建造技术应用显著提高,建筑业企业有序进行智能化升级。基本实现基于BIM技术标准的工程全生命周期信息传递和共享,形成基于BIM技术的新型政府监管方式,建立与智能建造相适应的工程标准和造价管理体系;构建行之有效的智能建造技术、管理人员及产业工人培养模式;初步形成以装配式产业、超低能耗产业、建筑机器人产业为基础的智能建造产业集群。全市建筑业企业科技化水平明显提升,培育3家以上具有较强智能建造技术应用及成果转化能力的龙头企业,智能建造试点项目10个以上,在冰雪景观项目中全面推行智能建造技术。
到2035年末,力争全市建筑业企业完成科技转型,形成在东北地区领先的智能建造产业集群,地区竞争优势明显。建立完备的人才培养和科技成果转化体系,以技术创新带动地区建筑业高质量发展。
三、重点任务
(一)完善政策体系
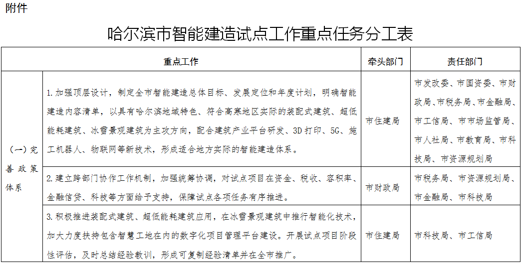
1.加强顶层设计,研究制定市智能建造总体目标、发展定位和年度计划,明确智能建造内容清单。以具有哈尔滨地域特色、符合高寒地区实际的装配式建筑、超低能耗建筑、冰雪景观建筑为主攻方向,应用建筑产业平台研发、3D打印、5G、施工机器人、物联网等新技术,形成适合地方实际的智能建造体系。
2.建立跨部门协作工作机制,加强统筹协调,对试点项目在资金、税收、容积率、金融信贷、科技等方面给予支持,保障试点各项任务有序推进。
3.积极推进装配式建筑、超低能耗建筑应用,在冰雪景观建筑中推行智能化技术,加大力度扶持包含智慧工地在内的数字化项目管理平台建设。开展试点项目阶段性评估,及时总结经验、教训,形成可复制经验清单并在全市推广。
(二)建设试点示范工程
4.合理选取试点项目,分批次编制智能建造试点项目目录,根据试点项目实际,将选取的组合式试点智能建造技术纳入供地方案、土地使用合同,并通过项目规划、立项、设计、施工、验收等环节严格把关。在试点工程中探索建立涵盖科研、设计、生产加工、施工装配、运营等全产业链智能建造产业体系,创建智能建造生态环境,将建筑产业数字化、智能化贯穿产业链条始终。
5.将BIM技术、建筑机器人技术应用于试点项目,拓展智能穿戴设备、无人机信息采集、地理信息系统、3D扫描仪等智能化技术在生产实践中的应用。
6.利用大数据技术、人工智能技术搭建智能辅助决策平台。在政府宏观规划中推广实施智慧工地技术,鼓励、指导建设企业级智慧工地平台,并对接城市建设CIM管理平台,辅助政府决策。
(三)培育智能建造产业
7.培育发展智能数字化设计、智慧运维技术研发等高新技术企业,支持和建设一批具备智能装备制造、智能绿色施工能力的智能建造骨干企业。鼓励大型设计、生产、施工企业向具备智能建造系统解决方案的能力转型升级。加强与大型互联网企业、人工智能研发团队、产业化机器人生产企业的技术交流与合作,利用5G、大数据分析等技术手段加强数据应用,统筹数据资源管理,建立企业间、行业间数据互通机制,为企业转型赋能。
8.结合装配式建筑、超低能耗建筑等新型建筑模式,推动预制构件、新型保温材料、低碳混凝土等新型建材产业化发展,拉动周边上下游产业链向智能化转型。着力打造市级智能建造集聚区、市级标志性特色智能建造园区,引进培育智能建造创新型头部企业、领军企业及成长性智能建造企业,积极创建一批国家级、省级智能建造产业基地。
(四)创新监管服务
9.鼓励建设单位在招标文件中对智能建造技术应用提出要求,并合理安排专项实施费用。加快建立与智能建造相适应的工程造价管理体系,完善现有工程计价依据和标准。推动BIM审图,完善数字化成果交付、审查和存档管理体系。
10.建立符合智能建造模式的工程建设全过程监管体系,为保证部品部件生产、检验检测、装配施工及验收质量提供全过程支撑。
11.持续推进建筑市场信用体系建设,推动“互联网+监管”管理模式建设,搭建建筑业数字化监管平台,支撑对接城市信息模型(CIM)基础平台,探索大数据辅助决策和监管机制,建立健全与智能建造相适应的建筑市场和工程质量安全监管模式,并实施精准化、规范化、制度化监管。
(五)推动技术研发和成果转化
12.进一步完善促进科技成果转化的政策法规和激励措施,加快构建政府、社会组织、企业、投融资机构等共同参与的多元评价体系。探索提高科技成果转化奖励比例、股权期权激励、所得税减免等改革举措,调动科研人员积极性。畅通科技成果向现实生产力转化的渠道,实行严格的知识产权保护制度,建立规范有序,充满活力的专业化、市场化知识产权运营服务机构。发挥市场在资源配置中的决定性作用,积极引导企业、高校院所和科研人员创造高质量、高价值知识产权,提高科技成果转化效能。
13.组织开展科技攻关,积极申报国家和省级科研成果奖励,集中力量攻关部品部件现代工艺制造、智能控制和优化、新型传感感知、数据采集与分析、故障诊断与维护、专用软件等一批核心技术,推进智能建造和建筑工业化基础共性技术、关键核心技术研发及成果转化应用。
14.梳理在哈高校及科研院所已成熟应用的智能建造相关技术产品,定期发布技术成果目录,并在试点项目中尝试推广应用。鼓励哈工大、哈工程等高校与企业合作,设立实验室、工作站,促进科研成果转化。
(六)培育专业人才
15.支持高等院校依据计算机学科、土木学科、交通学科等学科优势,组建高质量的跨学科师资队伍,明确智能建造人才培养定位,制定智能建造人才培养方案,开设智能建造课程,逐步完善和优化智能建造理论层次,为智能建造发展提供设计层面人才保障。支持符合条件的市属高校与建筑业企业及科研机构联合组建跨专业的特色产业学院,探索智能建造人才培养模式,推动智能建造实训基地建设,为智能建造发展提供应用层面人才保障。
16.支持大型建筑业企业、行业组织等建设建筑产业工人培育基地,开展装配式建筑、BIM等技能培训,加快智能建造人才培养。鼓励建筑行业协会、建筑龙头企业通过自主开展职业技能等级认定、实施新型学徒制培训以及与职业(技工)院校开展产教融合试点合作等方式培养建筑业产业工人,建立适应智能建造发展要求的产业工人队伍。
17.充分发挥全市教育科研优势,在大专院校、科研院所、重点企业中遴选熟悉智能建造发展动态、政策法规、技术规范和标准,在智能建造和建筑工业化及相关领域有丰富的理论知识和实践经验的专家、学者和工程技术人员,筹建智能建造行业专家库,在产业方向、政策编制、技术评定、人才培养等方面,为智能建造试点工作提供支持。
四、工作制度
建立市智能建造工作联席会议制度。联席会议召集人由分管住房和城乡建设方面工作的副市长担任,副召集人由市政府相关副秘书长、市住建局主要负责同志担任;成员由市发改委、市教育局、市科技局、市工信局、市国资委、市财政局、市人社局、市资源规划局、市住建局、市市场监管局、市金融局、市税务局分管负责同志组成。各成员单位要按照职责分工,深入研究智能建造试点有关问题,制定相关配套政策措施;认真落实联席会议确定的工作任务和议定事项;要充分发挥联席会议作用,加强沟通配合,形成合力,共同推进市智能建造试点工作。
联席会议根据工作需要定期或不定期召开,由召集人或召集人委托副召集人主持。成员单位根据工作需要可以提请召开联席会议。联席会议办公室设在市住建局,办公室主任由市住建局主要负责同志兼任,负责收集、审核需联席会议研究审议的有关事项,并报请召集人或召集人委托的副召集人审定;联席会议办公室研究具体工作事项时,可视情况召集部分成员单位参会,也可邀请其他单位和专家参会。联席会议以会议纪要形式明确会议议定事项并印发实施,重大事项按程序报批。联席会议不纳入市级议事协调机构管理,不设实体办事机构,不刻制公章,不正式行文,日常工作由市住建局负责,工作完成后自行撤销。
在市住建局组建智能建造试点工作专班。专班组长由市住建局分管副局长兼任,成员由市住建局相关处室组成,具体负责智能建造试点日常工作。
五、保障措施
(一)加强组织领导。以智能建造工作联席会议为基础,有效统筹政府和其他社会资源,协调解决智能制造发展中遇到的问题,形成资源共享、协同推进的工作格局。因地制宜提出推进智能建造的目标和任务,建立健全工作机制,制定具体实施方案,完善配套政策,加大支持力度,积极开展试点示范。
(二)加快制度建设。结合智能建造要求,优化工程设计管理、施工现场质量安全和合同履约监管制度,完善建筑产品工程造价监测机制,建立数字化审图、数字化城建档案管理制度。围绕智能建造,优化业务流程,创新工作方式,提升智能建造领域业务管理和服务水平。
(三)加大政策支持。强化政策引导,研究制定激励科技创新政策和制度。引导和鼓励参建各方推进实施智能建造,对参与智能建造试点示范项目的企业在信用评价和招投标方面予以支持,优先推荐国家级评优评奖,在税收减免、资金扶持、企业融资、人才培养等方面加大政策扶持力度。
(四)强化宣传推广。积极宣传推广智能建造项目示范试点成果,学习先进地区推动智能建造的成熟经验和典型做法。充分发挥相关企事业单位、行业学协会作用,开展智能建造的政策宣传、技术指导、交流合作、成果推广,营造智能建造健康发展的良好环境。
附件:哈尔滨市智能建造试点工作重点任务分工表







BIM建筑网

评论前必须登录!
注册