关于印发《西安市智能建造建筑工程项目创建指导意见(试行)》的通知
各区县、西咸新区、各开发区住建局,各有关单位:
为贯彻落实《关于印发推动智能建造与新型建筑工业化协同发展实施方案的通知》(市政办发(2022)6号)和《西安市智能建造试点三年行动计划(2023~2025年)》的文件要求,建立健全智能建造建筑工程项目创建工作,指导智能建造技术在建筑工程中的实际应用效果,市住建局编制了《西安市智能建造建筑工程项目创建指导意见(试行)》。现印发给你们,请结合实际认真组织实施。
西安市推进智能建造与新型建筑工业化协同发展领导小组办公室
2023年6月6日
西安市智能建造建筑工程项目创建指导意见(试行)
第一章总则
第一条为贯彻落实西安市人民政府办公厅《关于印发推动智能建造与新型建筑工业化协同发展实施方案的通知》(市政办发〔2022〕6号)和西安市推进智能建造与新型建筑工业化协同发展领导小组《西安市智能建造试点三年行动计划(2023~2025年)》工作要求,推进建筑工业化、数字化、智能化升级,加快建造方式转变,推动建筑业高质量发展,积极发挥智能建造试点示范项目的引领作用,制定本意见。
第二条本意见所指的建筑工程为在西安市域内采用智能建造方式新建的房屋建筑和市政基础设施工程。
第三条西安市智能建造建筑工程项目创建工作遵循自愿、科学、公开、公平、公正的原则。
第四条 获得西安市智能建造建筑工程项目创建认定的,直接授予“西安市文明工地”称号,并免于“西安市建筑业绿色施工示范工程"初评;获得西安市智能建造建筑工程项目最终认定的,直接授予“西安市建筑业绿色施工示范工程”称号,并在项目竣工验收合格后直接授予“雁塔杯”奖。获得最终认定的项目享受优先推荐“长安杯”、“鲁班奖”的支持政策。
第五条 获得最终认定的西安市智能建造建筑工程项目,将给予工程总承包(施工)企业当年企业信用评价加2分的鼓励。
第二章组织管理
第六条西安市住房和城乡建设局负责全市智能建造建筑工程项目的创建工作。
第七条各区县、开发区建设管理部门负责本辖区智能建造建筑工程项目的培育和协调工作。
第三章申请程序、要求
第八条创建智能建造建筑工程项目由建设单位或施工总承包单位自愿申报,申报项目经项目所在地的区县、开发区建设管理部门推荐后,向市住建局提交申请表。
第九条申请项目应符合法定建设程序、国家工程建设强制性标准和有关节能、环保、安全、质量的规定。
第十条申请项目应采用系统化的集成设计、精益化的生产施工为主要手段,整合工程建设全产业链,实现工程建设高效益、高质量、低消耗、低排放,且能够实现物联网、人工智能、云计算及大数据等现代信息化技术的有效应用。
第四章评审认定
第十一条各区县、开发区建设管理部门负责本辖区范围内申请项目的材料初审,并出具书面意见。
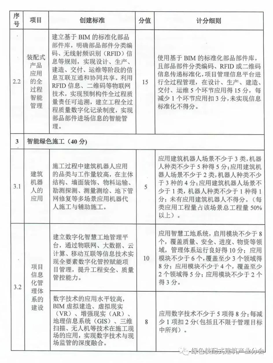
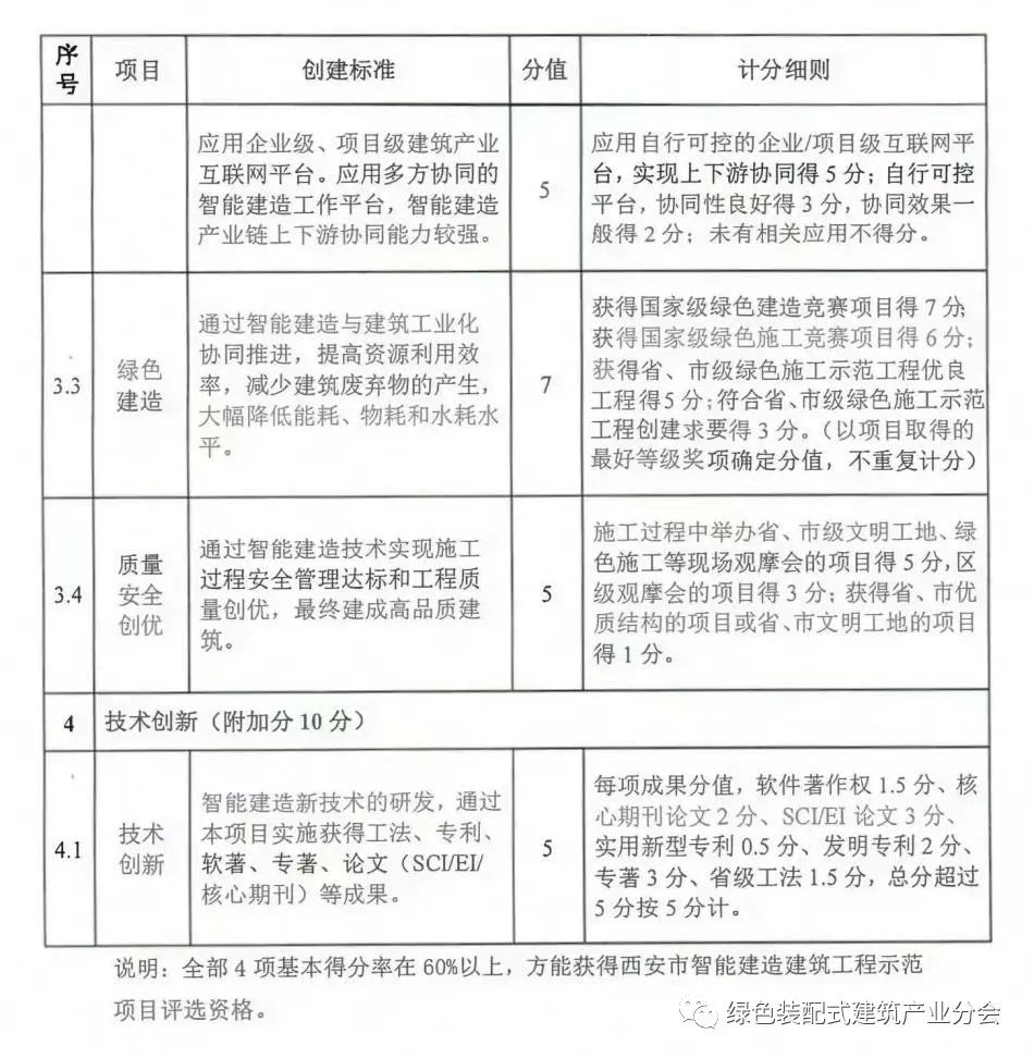
第十二条市住建局组织或委托相关行业协会组织专家对申请项目进行核查和创建评审,按《西安市智能建造建筑工程项目创建计分表》内容进行量化评分,出具评审意见。
第十三条参与评审的专家从专家库中随机抽取,组成评审专家组。评审专家组一般由三人及以上单数组成,评审专家组选出一名专家担任组长,负责主持评审工作。评审专家应客观、公正,遵循回避原则,并对评审结果负责。
第十四条经评审通过创建认定的智能建造建筑工程项目,将进行为期7天的公示。经公示无异议的,由市住建局予以认定和公布。
第五章监督管理
第十五条经申报审核通过认定的智能建造建筑工程项目应在项目建设周期内按照申请时提交的实施方案认真组织实施,每年底要撰写智能建造创建实施情况年度报告。并在当年12月31日前将本年度实施情况年度报告和相关证明材料报至市住建局。
第十六条认定的智能建造建筑工程项目应加强经验交流与宣传推广,积极配合行业内组织的观摩活动及相关单位参观学习,发挥示范引领和带头作用。
第十七条各区县、开发区建设管理部门负责本辖区范围内智能建造建筑工程项目的日常监督管理,定期开展创建核查,及时协调解决创建实施过程中遇到的困难和问题。并于当年12月31日前将本辖区内创建项目执行情况及综合评价报至市住建局。
第十八条市住建局将不定期组织对智能建造项目创建情况的核查工作。
第十九条在创建智能建造建筑工程项目过程中有以下情况之一的,撤销其认定资格:
(一)提供虚假材料或采取其他手段骗取创建认定的。
(二)未按照实施方案开展工作,且在规定整改期限内仍不能达到要求的。
(三)发生一般及以上生产安全事故和质量事故的。
第六章附则
第二十条本办法由西安市住房和城乡建设局负责解释。
第二十一条本办法自发布之日起实施。




BIM建筑网

评论前必须登录!
注册