关于印发《珠海市住房和城乡建设局等部门关于加快新型建筑工业化发展的实施方案》的通知
各区(功能区)政府、鹤洲新区筹备组住房城乡建设、发展改革、教育、科技、工业和信息化、公安、财政、人力资源和社会保障、自然资源、交通运输、水务、市场监管、轨道交通、税务、金融主管部门,各相关单位:
为加快推进我市新型建筑工业化发展,根据《广东省住房和城乡建设厅等部门关于加快新型建筑工业化发展的实施意见》(粤建科〔2022〕99号)精神,结合我市实际,研究制定了《珠海市住房和城乡建设局等部门关于加快新型建筑工业化发展的实施方案》,现予以印发,请认真贯彻执行。
珠海市住房和城乡建设局 珠海市发展和改革局
珠海市教育局 珠海市科技创新局
珠海市工业和信息化局 珠海市公安局
珠海市财政局 珠海市人力资源和社会保障局
珠海市自然资源局 珠海市交通运输局
珠海市水务局 珠海市市场监督管理局
珠海市轨道交通局 国家税务总局珠海市税务局
中国人民银行珠海市中心支行 中国银行保险监督管理委员会珠海监管分局
珠海市公共工程建设中心
2023年2月10日
珠海市住房和城乡建设局等部门关于加快新型建筑工业化发展的实施方案
为贯彻落实《广东省住房和城乡建设厅等部门关于加快新型建筑工业化发展的实施意见》(粤建科〔2022〕99号)要求,加快推进我市新型建筑工业化发展,制定本市实施方案。
一、工作目标
以装配式建筑为重点,以工程全寿命期系统化集成设计、绿色化精益化生产施工为主要手段,通过新一代数字化信息技术驱动,整合工程全产业链、价值链和创新链,实现工程建设高效益、高质量、低消耗、低排放。建筑业科技创新能力大幅提升,与信息技术深度融合,产业整体优势明显增强,实现建筑业绿色和高质量发展转型。
到2022年底,新型建筑工业化有序开展,完善我市新型建筑工业化发展相关配套政策。有序推进绿色建材产品认证,有序开展装配化装修试点工作。
到2023年底,新型建筑工业化稳步推进,积极创建装配式建筑产业基地。逐步完善适应新型建筑工业化特点的上下游产业链,扎实推进标准化构件生产、精益化施工。逐步推开装配式装修和BIM正向集成设计,在新型建筑工业化中积极应用信息化技术。
到2024年底,新型建筑工业化加快发展,新型建筑工业化专业人才的评定认定体系建设和施工质量安全监管机制建设取得突破。基本建立相关配套政策和技术标准体系,集成化设计和精益化施工范围进一步扩大。BIM正向集成化设计、装配化装修和信息化技术应用范围进一步扩大。绿色建材产品认证和政府采购支持绿色建材推广应用全面开展,建成一批新型建筑工业化项目。
到2025年底,新型建筑工业化全面推进,BIM正向集成设计和标准化部品部件生产水平稳步提升,精益化施工全面开展。新型建筑工业化项目全面推广应用绿色建材和采用装配化装修,信息化技术在建造过程中规模化应用。新型建筑工业化项目实施规模不断扩大,全市装配式建筑占新建建筑面积比例达到35%以上。
到2030年底,工程全寿命期系统化集成设计、部品部件标准化生产、精益化生产施工水平大幅提升,工程全产业链、价值链和创新链充分整合,形成新型建筑工业化产业体系。新型建筑工业化由政府示范引领向市场主导发展,工程建设高效益、高质量、低消耗、低排放的建筑工业化基本实现,装配式建筑占新建建筑面积比例达到50%以上。
二、装配式建筑具体实施范围
下列范围内的新建房屋建筑项目应当实施装配式建造:
(一)财政性资金参与投资建设的地上总建筑面积10000平方米(含10000平方米)以上的公共建筑项目;
(二)集中成栋建设的保障性住房,其中企业投资建设的地上总建筑面积10000平方米以下的公共租赁住房和保障性租赁住房除外;
(三)地上总建筑面积50000平方米(含50000平方米)以上的居住、商业、办公、酒店、新型产业用地(M0)项目用房等建筑工程。
鼓励其他项目按照装配式建造理念,使用与工程相适应的预制构件。
三、重点任务
(一)加强系统化集成设计
1.加强全产业链协同。探索开展新型建筑工业化项目建筑师负责制,加强建筑设计、生产、施工全过程监管,协调建筑方案和施工图设计,指导部品部件生产和现场施工。统筹规划设计、构件和部品部件生产运输、施工安装和运营维护管理,推动产业链上下游资源共享、系统集成和联动发展。(市住房城乡建设局负责)
2.推行标准化设计。进一步规范新型建筑工业化项目设计阶段技术认定工作,严格把控装新型建筑工业化项目设计质量。鼓励设计单位执行设计选型标准,推动建筑、结构、设备管线、装修等多专业一体化集成设计,提高建筑整体性。推广少规格、多组合设计方法,在政府投资项目中加大标准化部品部件的使用,引导设计单位实施建筑平面、构件和部品部件、接口标准化设计。鼓励保障性住房、学校、医院、厂房等选用标准图集设计,提升标准化设计水平。加强新型建筑工业化项目设计方案技术论证,推广新材料、新工艺应用和技术创新。(市住房城乡建设局负责)
(二)优化构件和部品部件生产
3.推动构件和部品部件标准化生产。推动构件和部件标准化。引导骨干企业推进型钢、预制混凝土构件和整体卫浴、集成厨房、整体门窗等建筑部品的工厂化生产,逐步推动复杂构件工厂化生产,满足标准化设计选型要求,形成标准化、系列化的预制构件和建筑部品供应体系。开展预制混凝土构件生产企业星级评价工作,规范预制混凝土构件生产企业管理。推动构件和部品部件认证工作,按照省有关技术标准要求,推行质量认证制度,提高产品配套能力和质量水平。探索推行预制构件和部品部件模具共享,降低预制构件生产成本。(市住房城乡建设局、市市场监督管理局负责)
4.优化产业基地布局。合理布局建设新型建筑工业化产业园区,支持机制砂、预拌混凝土、建筑废弃物综合利用、预制构件生产等园区集约建设,提高部品部件生产基地集约化发展水平。支持行业协会开展预制构件生产企业诚信评价,定期发布构件和部品部件产能供需情况,促进产能供需平衡。(市住房城乡建设局、市工业和信息化局、市自然资源局负责)
5.大力发展应用绿色建材。贯彻落实国家、省绿色建材产品认证试点及推广应用的政策措施,推动装配式建筑等新型建筑工业化项目率先采用绿色建材,逐步提高城镇新建建筑中绿色建材的应用比例。(市住房城乡建设局、市工业和信息化局、市市场监督管理局负责)
(三)推行精益化施工
6.大力推行装配式建造方式。在商品住宅和保障性住房中积极应用装配式混凝土结构,推广预制混凝土构件、预制阳台、整体卫浴、整体厨房等预制构件和部品部件,加大高性能混凝土、高强钢筋和消能减震、预应力技术的集成应用;在医院、学校等公共建筑因地制宜采用钢结构,积极推进钢结构住宅和装配式农房建设,支持箱式房屋等模块化建筑的推广应用。推动新型建筑工业化技术在市政桥梁、轨道交通、水务工程等领域的应用。(市住房城乡建设局、市交通运输局、市水务局、市轨道交通局、市公共工程建设中心负责)
7.优化施工组织方式和工艺工法。推广工程总承包和全过程咨询等集约化组织管理模式,促进设计、生产、施工深度融合。推行免抹灰免拆模的工业化施工方式,推进建筑装饰装修与主体结构、机电设备协同施工,提高施工现场精细化管理水平。(市住房城乡建设局、市公共工程建设中心负责)
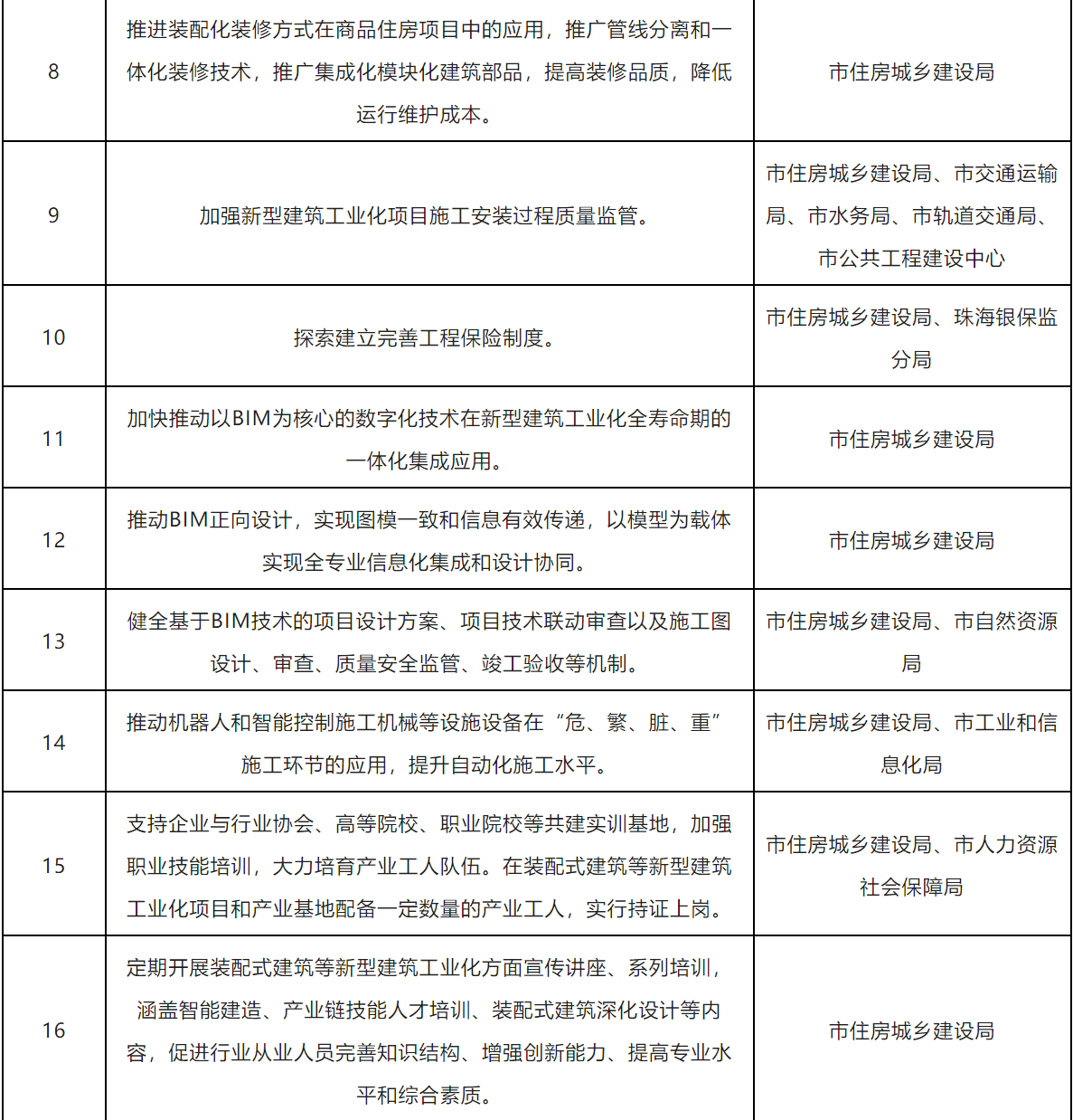
8.推广全装修和装配化装修。在装配式建筑和星级绿色建筑工程中推广全装修,倡导菜单式全装修,满足消费者个性化需求。推进装配化装修方式在商品住房项目中的应用,推广管线分离和一体化装修技术,推广集成化模块化建筑部品,提高装修品质,降低运行维护成本。(市住房城乡建设局、市公共工程建设中心负责)
(四)强化质量安全管理
9.加强施工质量安全管理。加强新型建筑工业化项目施工安装过程质量监管,强化对施工管理人员和一线作业人员的质量安全技术交底,加强预制构件和部品部件进场、施工安装、节点连接灌浆、密封防水等关键部位和工序的质量安全管控,提升施工质量和整体安全性能。加强工程质量安全监管人员业务培训,提升适应新型建筑工业化的质量安全监管能力。(市住房城乡建设局、市交通运输局、市水务局、市轨道交通局、市公共工程建设中心负责)
10.探索建立完善工程保险制度。依法实施建筑施工行业领域安全生产责任保险,通过保险的风险事故预防和费率调节机制助力企业加强风险管控,防范化解安全生产风险,保障建筑工程质量。(市住房城乡建设局、珠海银保监分局负责)
(五)加快信息技术融合发展
11.推广建筑信息模型(BIM)技术。加快推动以BIM为核心的数字化技术在新型建筑工业化全寿命期的一体化集成应用,推动BIM正向设计,实现图模一致和信息有效传递,以模型为载体实现全专业信息化集成和设计协同。健全基于BIM技术的项目设计方案、项目技术联动审查以及施工图设计、审查、质量安全监管、竣工验收等机制。(市住房城乡建设局、市自然资源局负责)
12.发展智能建造技术。鼓励部品部件生产企业采用计算机辅助加工技术及生产管理系统,将数字化设计成果通过信息化技术与生产加工系统对接,实现设计生产一体化,推动机器人和智能控制施工机械等设施设备在“危、繁、脏、重”施工环节的应用,提升自动化施工水平。支持行业企业建立上下游产业链高效管理的信息化系统,打通设计、生产、采购、施工各环节。推广智能家居、智能办公、楼宇自动化技术,提升建筑的便捷性和舒适度。(市住房城乡建设局、市工业和信息化局负责)
13.加快应用大数据和物联网技术。推动大数据技术在工程项目管理、招投标、信用体系等环节的应用,在施工安全监控、节能减排和智能建造中推广应用传感器网络、低功耗广域网、5G、边缘计算、射频识别(RFID)及二维码识别等技术,提升信息化监管能力。(市住房城乡建设局负责)
(六)加强产业人才培育
14.培育技能型产业工人。支持企业与行业协会、高等院校、职业院校等共建实训基地,加强职业技能培训,大力培育产业工人队伍,以“产教融合、校企合作、工学结合”模式,培养出契合企业需求、行业发展的专业管理人才和产业工人。推动新型建筑工业化行业从业人员职业技能等级认定,引导从业人员技能水平评价与薪酬挂钩。在装配式建筑等新型建筑工业化项目和产业基地配备一定数量的产业工人,实行持证上岗。(市住房城乡建设局、市人力资源社会保障局负责)
15.加强专业化人才队伍建设。定期开展装配式建筑等新型建筑工业化方面宣传讲座、系列培训,涵盖智能建造、产业链技能人才培训、装配式建筑深化设计等内容,促进行业从业人员完善知识结构、增强创新能力、提高专业水平和综合素质。支持企业引进高层次人才。优化我市装配式建筑专家库。(市住房城乡建设局负责)
(七)强化科技支撑
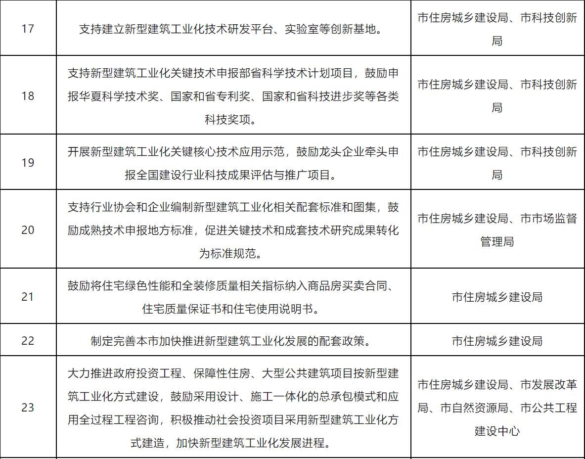
16.加强创新载体建设。支持建立新型建筑工业化技术研发平台、实验室等创新基地。鼓励骨干企业、高等院校、科研院所联合建立新型建筑工业化技术创新联盟,鼓励行业协会设立新型建筑工业化分支机构。(市住房城乡建设局、市科技创新局负责)
17.加强关键技术研发。大力支持开展新型建筑工业化关键核心技术研发和应用研究,加强与新型建筑工业化适应的生产设备、施工设备、机具和配套产品研发,完善部品部件吊装、运输、堆放、连接等施工工艺工法,推进建筑机器人等智能建造技术和新型建筑工业化项目检测技术的研发,开展混凝土构件减重、高性能混凝土、高强钢筋等技术应用和BIM技术在新型建筑工业化全寿命期的一体化集成应用研究,推进钢结构建筑防火、防腐等技术研究以及在围护体系、材料性能、连接工艺等方面的技术攻关。(市住房城乡建设局、市科技创新局负责)
18.推动科技成果转化。促进科技成果转化应用,推动建筑领域新技术、新材料、新产品、新工艺创新发展。支持新型建筑工业化关键技术申报部省科学技术计划项目,鼓励申报华夏科学技术奖、国家和省专利奖、国家和省科技进步奖等各类科技奖项。开展新型建筑工业化关键核心技术应用示范,鼓励龙头企业牵头申报全国建设行业科技成果评估与推广项目。(市住房城乡建设局、市科技创新局负责)
(八)完善配套标准
19.完善标准体系。建立新型建筑工业化项目评价技术指标体系及评价指南,引领建筑工程项目不断提高劳动生产率和建筑品质。支持行业协会和企业编制新型建筑工业化相关配套标准和图集,鼓励成熟技术申报地方标准,促进关键技术和成套技术研究成果转化为标准规范。(市住房城乡建设局、市市场监督管理局负责)
20.建立使用者监督机制。鼓励将住宅绿色性能和全装修质量相关指标纳入商品房买卖合同、住宅质量保证书和住宅使用说明书,明确质量保修责任和纠纷处理方式,保障购房人权益。(市住房城乡建设局负责)
四、保障措施
(九)加强组织领导。各区政府、各相关职能部门要切实提高认识,夯实责任。建立市住房城乡建设主管部门牵头,各区(管委会)政府、市发展改革、教育、科技、工业和信息化、公安、财政、人力资源和社会保障、自然资源、交通运输、水务、市场监管、轨道交通、公共工程建设等主管部门,珠海税务局,人民银行珠海市中心支行,珠海银保监分局等有关职能部门参与共同推进新型建筑工业化发展的工作机制,加强部门统筹协调,抓好各项任务落实。(市住房城乡建设局、市发展改革局、市教育局、市科技创新局、市工业和信息化局、市公安局、市财政局、市人力资源社会保障局、市自然资源局、市交通运输局、市水务局、市市场监管局、市税务局、市轨道交通局、市公共工程建设中心,人民银行珠海市中心支行,珠海银保监分局,各区住房城乡建设主管部门负责)
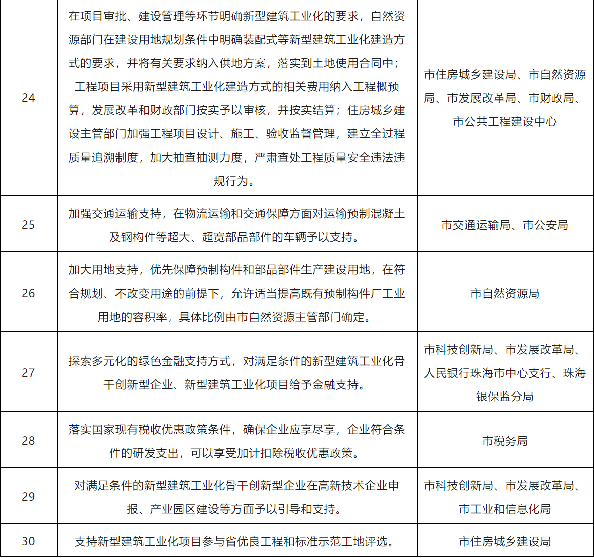
(十)强化项目落地。各相关职能部门严格落实本实施方案要求,加快推进新型建筑工业化发展。政府投资工程、保障性住房、大型公共建筑项目应带头按新型建筑工业化方式建设,鼓励采用设计、施工一体化的总承包模式和应用全过程工程咨询,积极推动社会投资项目采用新型建筑工业化方式建造。在项目审批、建设管理等环节明确新型建筑工业化的要求,自然资源部门在建设用地规划条件中明确装配式等新型建筑工业化建造方式的指标要求,并将有关要求纳入供地方案,落实到土地使用合同中;工程项目采用新型建筑工业化建造方式的相关费用纳入工程概预算,发展改革和财政部门按实予以审核,并按实结算;住房城乡建设主管部门加强工程项目设计、施工、验收监督管理,建立全过程质量追溯制度,加大抽查抽测力度,严肃查处工程质量安全违法违规行为。(市住房城乡建设局、市发展改革局、市财政局、市自然资源局、市公共工程建设中心负责)
(十一)强化政策支持。加强交通运输支持,在物流运输和交通保障方面对运输预制混凝土及钢构件等超大、超宽部品部件的车辆予以支持。加大用地支持,优先保障预制构件和部品部件生产建设用地,在符合规划、不改变用途的前提下,允许适当提高既有预制构件厂工业用地的容积率,具体比例由市自然资源主管部门确定。探索多元化的绿色金融支持方式,对满足条件的新型建筑工业化骨干创新型企业、新型建筑工业化项目给予金融支持。严格落实国家现有税收优惠政策条件,确保企业应享尽享,企业符合条件的研发支出,可以享受加计扣除税收优惠政策。对满足条件的新型建筑工业化骨干创新型企业在高新技术企业申报、产业园区建设等方面予以引导和支持。支持新型建筑工业化项目参与省优良工程和标准示范工地评选。(市住房城乡建设局、科技创新局、工业和信息化局、公安局、自然资源局、交通运输局、税务局,人民银行珠海市中心支行,珠海银保监分局负责)
(十二)加大宣传宣贯力度。开展新型建筑工业化相关政策解读和宣传宣贯活动,鼓励举办各种形式的展览会、现场观摩、主题论坛等活动,加强行业交流,普及新型建筑工业化相关知识,宣传推进新型建筑工业化的经济社会环境效益,提高公众的认知度,营造各方共同关注和支持新型建筑工业化发展的良好氛围。(市住房城乡建设局负责)
附件:1.重点任务分工表
重点任务分工表





BIM建筑网

评论前必须登录!
注册