海南省住房和城乡建设厅关于2023年海南省装配式建筑示范基地的公示
根据《海南省住房和城乡建设厅关于组织申报2023年度装配式建筑示范基地的通知》,我厅组织专家进行实地踏勘、集中评审申报资料,完成了2023年度装配式示范基地的评审工作。现将通过评审的13个装配式建筑示范基地(见附件)予以公示,公示时间为4月28日至5月8日,公示期5天(不含节假日)。
在公示期内,单位和个人如对公示有异议,均可以提出书面意见。单位意见必须加盖公章,个人意见必须署真实姓名、身份证号和联系电话。
联系人:刘东明、杨明山 ,联系电话:0898-65352835。
附件:2023年海南省装配式建筑示范基地名单
海南省住房和城乡建设厅
2023年4月28日
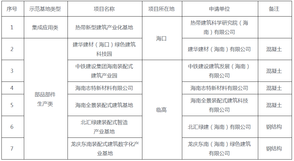
附件
2023年海南省装配式建筑示范基地名单


微信公众号:xuebim
关注建筑行业BIM发展、研究建筑新技术,汇集建筑前沿信息!
← 微信扫一扫,关注我们+

BIM建筑网

评论前必须登录!
注册