3月30日,合肥市城乡建设局印发《2023年全市建筑节能与设计科技工作要点》(以下简称《要点》)。根据《要点》,2023年全市绿色建筑新开工面积占新开工民用建筑比例达到100%,绿色建筑竣工面积占新建民用建筑比例达到96%;完成70万平方米公共建筑绿色化改造;新建装配式建筑1500万平方米;力争有8家企业产品通过绿色建材认证。
《要点》提出,各地要严格执行新建居住建筑65%节能标准、新建公共建筑72%节能标准。研究制定建筑外墙保温体系技术要求,发展一体化保温、外墙组合保温、墙体自保温、保温型复合免拆模等多元化建筑外墙保温技术体系。开展低碳片区既有建筑基本信息调查和既有公共建筑节能改造,全市公共建筑节能改造面积不少于70万平方米。
同时,积极推进太阳能、空气能、地热能等可再生能源建筑应用。加大光伏建筑应用力度,逐步提高新建公共建筑、工业厂房屋顶太阳能光伏应用水平。实施省级可再生能源建筑应用示范建设,探索“光储直柔”光储充技术等新型能源建筑应用。全市城镇可再生能源建筑应用比例达到85%以上。
《要点》明确,全市绿色建筑新开工面积占新开工民用建筑比例达到100%,竣工面积占新建民用建筑比例达到96%。严格执行新建超高层建筑按照绿色建筑三星级标准规划建设,新建大型公共建筑、公共机构办公建筑以及政府投资的其他公共建筑按照二星级以上绿色建筑标准规划建设。通过“竞品质”鼓励建设高星级绿色建筑,同时出台三星级绿色建筑引导激励政策,持续提升高星级绿色建筑比例。
此外,推动装配式建筑科技创新。推动部品部件智能工厂、数字化车间和智能生产线建设,推行部品部件物联网识别技术。加快推进装配式建筑与绿色建筑、超低能耗建筑等技术集成与示范应用,研究装配式建筑技术在城市更新中的应用。提高装配式建筑预制构件、模具模板标准化水平,探索装配式装修,强化整体卫浴、集成厨房、同层排水、整体门窗、轻质墙板系统等集成产品配套能力。
合肥市城乡建设局
关于印发《2023年全市建筑节能与设计科技工作要点》的通知
各县(市)区住建局、开发区建发局(建管中心),各有关单位:
现将《2023年全市建筑节能与设计科技工作要点》予以印发,请结合《建筑节能与绿色建筑发展目标任务》(附件1),进一步细化工作措施,认真抓好落实。
2023年3月29日
抄送:各县(市)区政府、开发区管委会
2023年全市建筑节能与设计科技工作要点
2023年是全面贯彻落实党的二十大精神的开局之年,全市建筑节能与设计科技工作的总体思路是以习近平新时代中国特色社会主义思想为指导,贯彻落实“创新、协调、绿色、开放、共享”的新发展理念,按照市委市政府和省住房城乡建设厅有关城乡建设工作部署,围绕实现建筑领域“碳达峰、碳中和”目标任务,以城乡建设绿色发展为引领,稳步提升建筑能效水平,大力发展装配式建筑和高品质绿色建筑,发挥标准和科技引领作用,促进行业转型升级发展。
一、工作目标
全市绿色建筑新开工面积占新开工民用建筑比例达到100%,绿色建筑竣工面积占新建民用建筑比例达到96%;建筑节能标准设计执行率和施工执行率达到100%;城镇可再生能源建筑应用比例达到85%以上;完成70万平方米公共建筑绿色化改造;新建装配式建筑1500万平方米;力争有8家企业产品通过绿色建材认证;推荐申报省市地方标准不少于15项,支持15家以上工程勘察设计企业晋升甲级资质;深化数字设计,推动BIM平台建设。扎实推进国家级智能建造试点城市、政府采购支持绿色建材促进建筑品质提升城市,以及省级城乡建设绿色发展试点城市(低碳片区)、建筑师负责制试点城市建设取得成效。
二、工作任务
(一)推动城乡建设绿色发展和城乡建设领域节能降碳
1.建立城乡建设绿色发展工作机制。严格落实市委办市政府办关于印发《合肥市推动城乡建设绿色发展行动计划》的通知(合办〔2022〕20号)要求,推进成立市推动城乡建设绿色发展工作领导小组,明确年度工作要点,强化监督考核,统筹推进城乡建设绿色发展各项工作。
2.制定城乡建设领域碳达峰实施方案。推动发布实施《合肥市城乡建设领域碳达峰实施方案》,明确碳达峰工作目标、重点任务和保障措施,构建城乡建设领域低碳发展常态化工作机制。
(二)稳步提升建筑能效水平
3.强化新建建筑节能。严格执行新建居住建筑65%节能标准、新建公共建筑72%节能标准。发布实施合肥市超低能耗建筑技术导则。研究制定建筑外墙保温体系技术要求,发展一体化保温、外墙组合保温、墙体自保温、保温型复合免拆模等多元化建筑外墙保温技术体系。探索联合应用智能微电网、储能、输配等技术,试点建设产能建筑。
4.实施既有建筑改造。制定既有公共建筑节能改造激励政策实施细则,结合推进安徽省城乡建设绿色发展(低碳片区)试点城市建设,建设建筑能耗及碳排放数据监测平台,开展低碳片区既有建筑基本信息调查和既有公共建筑节能改造。全市公共建筑节能改造面积不少于70万平方米。
5.可再生能源建筑应用。因地制宜,积极推进太阳能、空气能、地热能等可再生能源建筑应用。加大光伏建筑应用力度,逐步提高新建公共建筑、工业厂房屋顶太阳能光伏应用水平。发布实施合肥市户式空气能系统工程应用技术导则。实施省级可再生能源建筑应用示范建设,探索“光储直柔”光储充技术等新型能源建筑应用。全市城镇可再生能源建筑应用比例达到85%以上。
(三)发展高品质绿色建筑
6.强化绿色建筑标准。持续开展绿色建筑创建行动,严格落实绿色建筑方案审查、专项查验和统一标识制度,推动城镇新建民用建筑全面执行绿色建筑标准。全市绿色建筑新开工面积占新开工民用建筑比例达到100%,竣工面积占新建民用建筑比例达到96%。
7.发展高星级绿色建筑。严格执行新建超高层建筑按照绿色建筑三星级标准规划建设,新建大型公共建筑、公共机构办公建筑以及政府投资的其他公共建筑按照二星级以上绿色建筑标准规划建设。通过“竞品质”鼓励建设高星级绿色建筑,同时出台三星级绿色建筑引导激励政策,持续提升高星级绿色建筑比例。
8.实施省级城乡建设绿色发展试点城市(低碳片区)建设。按照试点城市工作要求,积极推进课题研究、试点项目建设等目标任务。同时,加强对省级绿色建筑示范项目指导,推动省级绿色建筑示范项目落地见效,发挥示范引领作用。
(四)大力发展装配式建筑
9.完善装配式建筑标准体系。调整优化装配式建筑装配率计算、评审评价规则,实施安徽省《装配式建筑评价技术规范》(DB34/T3830)。优化装配式建筑设计方案评审、装配率审核认定制度,严格执行装配式建筑设计文件深度规定和施工图设计审查等要求。
10.推动装配式建筑科技创新。鼓励装配式建筑产业基地争创省级制造业创新中心、企业技术中心。推动部品部件智能工厂、数字化车间和智能生产线建设,推行部品部件物联网识别技术。加快推进装配式建筑与绿色建筑、超低能耗建筑等技术集成与示范应用,研究装配式建筑技术在城市更新中的应用。提高装配式建筑预制构件、模具模板标准化水平,探索装配式装修,强化整体卫浴、集成厨房、同层排水、整体门窗、轻质墙板系统等集成产品配套能力。
(五)积极推广绿色建材
11.推进绿色建材标识认证。鼓励本地建材企业申请绿色建材产品认证。推进绿色建材采信机制的建立,鼓励性能指标符合要求的建材产品申报绿色建材采信数据库。培育绿色建材示范技术、产品、企业。加强绿色建材产品质量监测,提升绿色建材供给能力和水平。
12.推广绿色建材应用。贯彻落实国家三部委《关于扩大政府采购支持绿色建材促进建筑品质提升政策实施范围的通知》(财库〔2022〕35号)文件要求,推进政府采购支持绿色建材促进建筑品质提升城市建设,充分发挥政府采购政策功能,加快推进绿色建材在政府采购工程项目中的推广应用。培育绿色建材应用示范工程和高品质绿色建筑项目,将绿色建材的应用细化落实到项目建设的策划、设计、施工、验收等过程。
(六)持续发挥标准和科技引领作用
13.推进国家智能建造试点城市建设。制定《合肥市智能建造试点城市实施方案》,成立市智能建造试点城市建设工作领导小组,明确试点城市目标任务落实清单和实施保障。开展《智能建造关键技术及应用研究》,制定合肥市智能建造产业基地(企业)评价标准和试点项目评价标准,遴选并实施智能建造项目试点,发布一批智能建造新技术新产品创新服务典型案例,推广可复制经验。
14.组织市级建设科技计划项目。引导科研院所、高校、骨干企业聚焦建设行业发展的重点、难点和痛点,开展关键技术攻关和集成创新,实施科技示范工程及新技术推广应用。组织市级城乡建设科技计划项目申报及验收,支持申报科学技术奖和省级工法,推进建设科技成果有效转化,持续提高企业创新能力。
15.全面推进BIM应用。进一步深化BIM技术应用,推动大型公共建筑、二星级及以上绿色建筑、装配式建筑、综合管廊、轨道交通、城市互通立交等新建工程项目在设计、施工等阶段应用BIM技术。推动BIM平台建设。
16.组织城乡建设行业标准规范编制。重点在智能建造、城市生命线工程、可再生能源建筑应用、绿色建筑与装配式建筑等领域组织编制一批2023年度省市地方标准和技术导则,同时,完成编制并发布实施一批已立项地方标准。
17.规范住宅区、楼宇标准地名管理。修订《合肥市建筑物名称管理暂行规定》,规范住宅区、楼宇命名管理,优化标准地名审批管理系统,实行地名申报、审批、备案全过程网上办理。
(七)加强勘察设计行业管理
18.推进建筑师负责制试点提标扩面。优化营商环境,落实《合肥市建筑师负责制试点工作实施方案》,扩大试点范围,在高新区、经开区、新站区、安巢经开区、中国(安徽)自由贸易试验区合肥片区和市本级分别遴选项目试点,明确试点计划,优化审批服务,及时总结试点经验,推动建筑师负责制试点取得成效。
19.提高勘察设计信息化管理水平。进一步扩大工程勘察信息化管理范围,将土工试验、关键岗位人员纳入管理,完善数字化审图平台,提高审图效能,加强对项目负责人等专业技术人员管理,通过信息技术赋能勘察设计管理。
20.加强勘察设计事中事后监管。开展勘察设计市场与质量、绿色建筑与建筑节能、施工图审查机构等“双随机一公开”监督检查。定期通报全市数字化施工图审查情况,落实差异化监管勘察设计企业和人员。开展省级勘察设计企业信用评价。
21.服务勘察设计行业发展。开展勘察设计企业调研走访,帮扶指导勘察设计企业拓展市场、做大做强,支持数字化转型,鼓励工程设计企业开展工程总承包、全过程咨询业务,做好勘察设计企业资质申报服务;指导行业协会开展优秀工程勘察设计奖评选、行业自律、培训交流等业务工作。
附件:
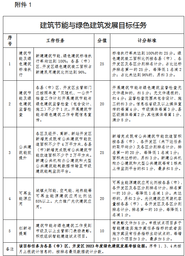
1.建筑节能与绿色建筑发展目标任务
2.既有公共建筑节能改造项目库
3.可再生能源建筑应用项目库
4.绿色建筑、建筑节能和装配式建筑月度进展情况表





BIM建筑网

评论前必须登录!
注册