关于发布我省2022年下半年装配式内装系统工程市场价格参考信息的通知
粤标定函〔2023〕26号
各有关单位:
经我站联合广东省建设工程绿色与装配式发展协会装配式装修系统专业委员会和广东省建筑材料行业协会装配式建筑分会组织力量采集、编审,现发布我省2022年下半年装配式内装系统工程市场价格参考信息(详见附件1、2、3、4),供各单位参考应用。相关事项说明如下:
一、市场价格参考信息不包含项目管理费用、安全文明和专项措施费等费用成本,参考本价格时,需按工程项目实际情况综合考虑合理成本。
二、市场价格参考信息综合编制按常规户(套)型,及常规施工作业条件和正常损耗进行核算,对于特殊户(套)型、非常规施工作业条件、有特殊规格要求等,需按工程项目实际情况综合考虑增加合理成本。
三、市场价格参考信息遵循《装配式建筑评价标准》对应的评价项目编制,在装配式评价时可作为参考依据之一。
各单位执行过程中如有疑问或有新的市场价格信息,可反馈至邮箱zjt_biaodingzhan@gd.gov.cn,并注明联系方式。
附件:1.广东省2022年下半年装配式内装系统工程市场价格参考信息(装修套装门系统)
2.广东省2022年下半年装配式内装系统工程市场价格参考信息(墙体与墙面系统)
3.广东省2022年下半年装配式内装系统工程市场价格参考信息(干式楼地面系统和集成吊顶系统)
4.广东省2022年下半年装配式内装系统工程市场价格参考信息(集成卫生间系统与集成厨房系统)
广东省建设工程标准定额站
2023年3月15日
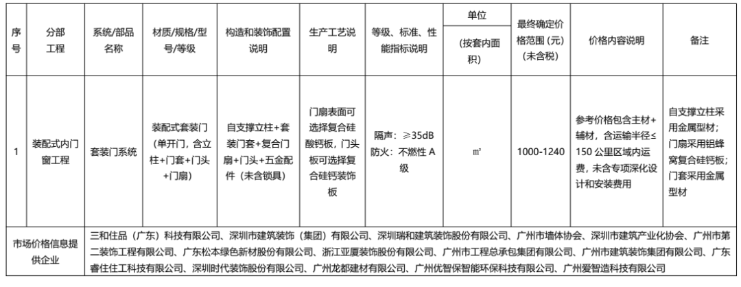
附件1.广东省2022年下半年装配式内装系统工程市场价格参考信息(装修套装门系统)

附件2:广东省2022年下半年装配式内装系统工程市场价格参考信息(墙体与墙面系统)








附件3:广东省2022年下半年装配式内装系统工程市场价格参考信息(干式楼地面系统和集成吊顶系统)


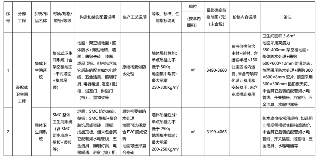
附件4:广东省2022年下半年装配式内装系统工程市场价格参考信息(集成卫生间系统与集成厨房系统)





BIM建筑网

评论前必须登录!
注册