为贯彻落实《住房城乡建设部等部门关于推动智能建造与建筑工业化协同发展的指导意见》(建市〔2020〕60号)《“十四五”建筑业发展规划》《住房和城乡建设部关于公布智能建造试点城市的通知》(建市函〔2022〕82号)等文件精神和要求,大力发展智能建造,以科技创新推动建筑业转型发展,推进城乡建设高质量发展,结合雄安新区实际,制定本实施方案。
一、总体要求
(一)指导思想坚持以习近平新时代中国特色社会主义思想为指导,全面贯彻党的二十大精神,落实习近平总书记关于雄安新区规划建设系列重要讲话和指示批示精神,按照“绿色、智能、创新”的要求,以推动雄安新区城乡建设高质量发展为主题,以大力发展建筑工业化为载体,以数字化、智能化升级为动力,创新突破相关核心技术,加大智能建造在工程建设各环节应用,形成涵盖科研、设计、生产加工、施工装配、运营等全产业链融合一体的智能建造产业体系。以示范工程创建为抓手,探索建立智能建造实施推广机制,全面提高工程建设资源利用效率,提升工程质量安全和品质,实现建筑业转型升级和持续健康发展,打造城乡建设高质量发展的全国样板。
(二)基本原则 ——政府引导,市场推动。加强组织领导和政策支持,更好发挥政府在顶层设计、规划布局、政策制定、平台建设等方面的引导作用,形成有利于智能建造发展的环境。充分发挥市场在资源配置中的决定性作用,构建公平有效的市场竞争体系,激发建筑业全产业链内生动力,拉动智能建造市场需求。
——创新驱动,高质推进。以智能化、绿色化、产业化、信息化、集约化深度融合为导向,深入开展科技创新,鼓励扶持自主创新技术研发,掌握智能建造关键核心技术,完善产业链条,强化网络和信息安全管理,形成智能建造创新体系,引领产品、工程、服务持续提质增效,促进智能建造向更高质量、更优品质、更快效率发展。
——科技引领,产业支撑。准确把握新一轮科技革命和产业变革趋势,加大技术研发和产业化支持力度,通过新型建筑工业化领域的科技创新,全面提升智能建造水平。推进新型工业化建造技术、BIM和机器人等技术在工程策划、设计、生产、施工、运维、监管等全产业链的应用。研发绿色低碳等新工艺、新技术、新材料和新产品,全面打造智能建造产业链。
——跨界融合,协同创新。建立健全跨领域跨行业协同创新体系,建立多部门联动推进机制,推动智能建造核心技术联合攻关与示范应用,促进科技成果转化应用,激发企业创新创业活力,支持龙头企业与上下游企业加强协作,构建良好的产业创新生态。
——整合资源,示范引领。发挥雄安新区区位和政策优势,加快创新资源汇聚,整合国内外智能建造人才、科技和产业资源。以示范试点项目为牵引,推进智能建造集成示范应用,按照示范引领、以点带面的工作方式,形成可复制可推广的智能建造政策体系、发展路径和监管模式,为全面推广智能建造提供经验借鉴。
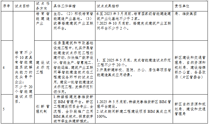
(三)试点目标到2025年10月底,智能建造相关标准逐步建立,智能建造产业体系基本形成,企业创新能力大幅提高,产业集群优势逐步显现;培育不少于10家具有智能建造系统解决能力的龙头骨干企业,不少于20个智能建造试点项目,培育不少于2个建筑产业互联网范例平台,智能建造试点城市建设初见成效;形成可复制可推广的智能建造政策体系、管理体系、技术体系、评价体系等在内的智能建造创新体系,初步形成长效发展机制,逐步实现城乡建设行业的智能化、绿色化、数字化转型升级,为全国发展智能建造提供“雄安样板”。
二、试点任务
(一)完善配套政策体系
研究制定雄安新区发展智能建造实施方案,合理确定发展智能建造的总体目标、发展定位和规划控制要求,科学制定发展智能建造发展的重点任务和具体措施等内容。围绕土地、规划、金融和财政等方面,明确发展智能建造具体支持政策和措施,发布实施包括财政补贴、优先评奖、信贷金融支持等激励措施,组织开展专项督导,加强实施效果跟踪评估,形成可复制可推广经验清单。
(二)全面推进数字设计
全面推行工程建设全过程BIM技术应用,深入推进BIM在规划审批、施工图设计与审查、施工深化设计、关键工序模拟、竣工验收、工程运维等工程全寿命期的集成应用。尤其针对施工图设计审查,采用基于BIM的智能审查,包括建筑、结构、给排水、暖通和电气5大专业,消防、人防、节能和装配式4大专项,按照国家设计规范要求,实现批量自动审查。持续大力推广自主可控的BIM建模、数字设计、协同设计和AI设计等技术和应用,批量生成高质量图纸,提高设计效率,减少图纸错误。引导设计单位采用BIM正向设计,优化设计流程,支撑不同专业间以及设计与生产、施工的数据交换和信息共享,集成应用BIM、地理信息系统(GIS)、三维测量等信息技术及模拟分析软件,进行性能模拟分析、设计优化和阶段成果交付。提升基于BIM技术的建筑环境性能分析与集成化设计分析能力,利用综合性能优化分析建筑方案设计,实现集成技术的最优化设计。
(三)积极推广智能生产
1.高标准打造部品部件智能工厂(产业园)。结合雄安新区房屋建筑和市政基础设施工程发展智能建造的需求,引导有实力的企业积极打造部品部件智能工厂、智能建造装配式产业园,建立市政构件、模块化装配式整体建筑构件、轨道交通构件、绿色高性能混凝土等高标准高质量生产和技术研发体系,打造国家级装配式建造创新中心。大力推动大型市政预制构件智能工厂建设,打造组合排管、空心板梁、预制管廊、生态框、电缆沟、混凝土管涵、检查井等市政预制构件生产体系,满足雄安新区市政构件产品多样化需求。2023年年底前,至少建成1个市政基础设施预制构件产业园。加快推进低碳装配式创新园建设,推动PC构件、ALC板材等部品部件的生产,力争2023年年底前完成项目建设并投产。加强与周边区域智能生产协同发展,建立新型墙体材料、新型围护结构、节能门窗、整体厨卫等绿色建材供应体系,打造雄安新区绿色智能建造供应链体系。全面推广通过信息技术促进设计、生产、施工、运营维护等产业链联动,实现智能建造全过程统筹管理,保障建筑产品供应数量和质量水平,逐步培育具备智能建造系统解决能力的龙头企业。
2.建立基于BIM的标准化部品部件库。研究建立雄安新区BIM标准化部品部件库,鼓励建筑业企业共同建立、维护基于BIM技术的标准化部品部件库,明确部品部件分类编码、无线射频识别(RFID)信息等规则,实现设计、采购、生产、建造、交付、运维等阶段的信息互联互通和协同共享。
3.高标准打造部品部件智能生产线。基于BIM设计信息,通过物联网和智能技术推动生产设备在线联动,推进工厂生产全流程自动化、信息化、智能化。积极引导有实力的企业建设智慧管理搅拌站,建设模块化房屋构件智能生产线,通过智能化装备和机器人的广泛应用,实现少人甚至无人化生产。建设混凝土预制构件智能生产线,实现自动划线、自动布置模具、全自动养护等功能。推动整体卫浴、集成厨房等智能集成生产,大力发展全装修。
4.建立全过程质量溯源制度。建立预制构件质量追溯系统,利用RFID信息、二维码等物联网技术以及区块链技术,实现预制构件全过程质量责任可追溯。建立工程全过程质量数字化记录制度,统一工程质量数据标准,实现部品部件进场信息的智能管理、模拟装配和产品质量溯源。引导企业建立装配式项目管理平台,集成项目在生产、物流和施工现场的信息,提升项目管理水平。
(四)全面推行智慧绿色施工
5.全面推行高标准智慧工地建设。研究编制智慧工地认证标准规范,开展智慧工地申报、验收与认定工作,2025年10月底前,完成不少于20个智慧工地认定。统筹发挥新区5G网络、边缘计算、区块链、大数据、人工智能等核心优势,大力推进BIM+5G、虚拟现实(VR)、增强现实(AR)、GIS、无人机等技术在施工现场应用,建设完善“端+云+数据”的智慧工地管理体系,实现建设施工现场全域、全过程感知、信息实时互通,在安全、绿色、智能基础上,实现施工过程中管理、生产、安全、监控、服务的智慧化。全面推广采用信息通信技术对施工设备信息进行管理,对塔式起重机、施工升降机等危险性较大设备的运行数据进行实时采集和监控。
6.鼓励支持建筑机器人研发应用。鼓励新区有实力的企业加大建筑机器人及智能施工设备研发,强化建筑机器人核心零部件和关键技术的重点攻关,加大新型材料、环境感知、自主定位、运动控制、工艺工法等领域的研发投入力度。鼓励采用自动化施工器械、智能移动终端等相关设备,提升施工质量和效率,降低安全风险。积极推广使用建筑机器人在主体结构、墙面装饰、物料运输、勘测探测、测量测绘、地下管网修复等多场景的机器代人施工与辅助施工。
7.大力推进工程建设全过程绿色建造。全面贯彻落实《雄安新区推进工程建设全过程绿色建造的实施方案》,在房屋建筑和市政基础设施工程中,扎实开展绿色建造示范工程创建行动,新建政府投资和国有资金投资的建设项目要带头优先进行示范工程建设,鼓励社会投资项目积极开展示范工程建设。推动绿色建造与智能建造融合发展,统筹考虑建设工程质量、安全、造价、效率、环保、生态等要素,通过绿色策划、绿色设计、绿色施工和绿色交付全过程一体化协同,推进绿色化、工业化、信息化及集约化集成应用,全面提高工程建设资源利用效率,实现建设工程绿色效益最大化。2025年10月底前,建成20个高水平、标志性绿色建造项目。
(五)持续推进智慧运维建设
在城市建筑、市政基础设施、城市部件、综合管廊、绿地公园、交通道路、公共设施等项目中进行统筹规划、适度超前部署各类智能感知设施,并与项目建设同步部署。全面推广智慧安防、智能表具、智能停车、智慧环卫、智慧物业等智能化设施部署。借助城市智能基础设施平台、城市级数据汇聚开放平台、城市级物联网平台和视频平台,通过各类智能感知终端,汇集城市生产、生活、运行的各类数据,实现政务数据、空间位置数据和城市生产、生活、运行数据的汇集融合和共享使用,持续统筹开展智慧运维建设。在新区已经建设完成的项目中,指导业主单位建立基于BIM的智慧建筑设备机电系统管理和调控协同策略,采用空间环境监测和设备控制集成技术、智能调控技术、多系统集成技术,建立完善的智慧建筑运维技术体系。通过AI算法识别警报点,在应急管理中通过联动机制、及时有效控制安全势态发展,为隐患排查提供决策参考;集成一体化监测、人工智能、图像识别及大数据分析等技术,建立楼宇智慧运维系统,2025年10月前,楼宇智慧运维系统普及率达90%以上。
(六)加快推进新型建筑工业化发展
8.全面推进建筑标准化设计。根据新区规划建设需求,完善建筑设计选型标准,实施建筑平面、立面、构件和部品部件、接口标准化设计,推广少规格、多组合设计方法,积极推广装配式建筑。推进型钢和混凝土构件以及预制混凝土墙板、叠合楼板、楼梯以及装配式装修等通用部件的工厂化生产,满足标准化设计选型要求。加快完善集成化、模块化、通用化建筑部品相关标准图集,提高整体卫浴、集成厨房、整体门窗等建筑部品的产业配套能力,形成标准化、系列化的建筑部品标准体系与供应体系。统筹兼顾标准化设计与定制化创作,避免建筑风貌千篇一律,打造新型建筑工业化体系建设典范。
9.加大推广装配式建造方式。新建政府投资和国有资金投资的建设项目要带头优先应用装配式建造方式,支持社会投资项目积极应用装配式建造方式。鼓励工业建筑和医院、学校等公共建筑优先采用钢结构,积极推进钢结构住宅和农房建设,积极推进低层公共建筑和住宅及平改坡等工程中应用木结构,在保障性住房和商品住宅中积极应用装配式混凝土结构,全面推广应用预制内隔墙、预制楼梯板和预制楼板,在新建建筑中全面推行全装修和成品交房,积极推广管线分离、一体化装修技术、装配化装修方式和集成化、数字化和模块化建筑部品,不断提高建筑工业化应用规模和水平。到2025年,装配式建筑面积占当年新开工建筑总面积的比例达到30%。
10.积极推广模块化建造方式。鼓励新建政府投资和国有资金投资的建设项目积极应用模块化建造方式,优先应用模块化城市设施产品。根据住宅、办公、学校、医院等不同类型模块化需求,分类组织实施将主体结构、建筑饰面、机电系统、装饰装修、家电家具办公设施、标准化设备设施等集成到模块化单元,构建模块化建筑产品生产及建造技术体系,实现从构件标准化生产向建筑模块化生产、从构件现场安装向集成式建造过渡。到2025年10月底,积极开展2个模块化建造试点项目建设。
(七)大力培育智能建造产业
11.构建智能建造产业生态。加大建筑企业、高校和研发机构的产业链协同合作,形成产学研主体间的深度融合,凝聚智能建造业务龙头企业。培育30家具备开展智能建造业务能力的建筑工程总承包企业、20家具备全面数字设计的勘察设计企业、10家具备智能建造平台系统及设备供应的龙头企业,及多家可长期稳定从事智能建造相关技术产品研发业务的高新技术企业。整合建筑企业、高校和研发机构的优质资源,形成技术互补、产业协同、创新人才培养的新型校企合作模式,在科研项目、人才培养、成果落地转化等方面进一步深化合作交流,推动校企合作新局面。
12.积极培育智能建造产业基地。结合新区发展智能建造的需求,科学推进建筑产业基地建设,打造设计、研发、制造、安装、运维等各环节平衡发展的现代化建筑产业化基地。培育不少于2家国家级智能建造建筑产业化基地,推进构建新区全产业链融合一体的智能建造产业体系,拓展发展空间,形成建筑业经济集聚效应,带动上下游产业发展。
13.统筹搭建建筑产业互联网平台。通过搭建建筑产业互联网平台,培育一批行业级、企业级、项目级平台,打通项目建设全流程信息通道,实现全过程、全要素、全参与方的互联互通,形成全产业链融合一体的智能建造产业体系。对新区所属工程建设项目实施建造全过程一体化协同工作和信息管理,将设计、采购、生产、运输、施工进度、工程造价信息等与BIM关联,对新区在建造过程中面对的不同应用场景提供系统化解决方案,实现建造全过程产业链上下游之间协同,并开放政府实施监管端口。
(八)积极开展行业管理创新
14.持续搭建完善雄安新区BIM管理平台。深入贯彻落实“数字城市与现实城市同步规划、同步建设”,以工程建设项目三维电子报建为切入点,创新完善数字城市“规、建、管、养、用、维”标准体系、政策体系和流程体系,继续搭建完善自主研发并应用的雄安新区BIM管理平台,持续推进雄安新区工程建设项目全专业、全流程、全阶段推广应用BIM集成技术,探索信息化促进城市精细化治理模式的发展思路,探索数字城市孪生共建新模式。
15.持续搭建完善雄安CIM数字化建设协同平台。积极践行“同步规划建设数字雄安,努力打造智能新区”,持续搭建完善雄安CIM数字化建设协同平台,依托数字基底,通过先进的技术对海量GIS、BIM数据的整合、关联、挖掘和分析,以数据大集中推进雄安新区建设大协同,为智慧建造提供更科学的监测分析和预警决策能力,更高水平的智能化执行能力,更好的协调跨部门、多层级和异地合作能力,逐步建立以信息为核心、以事件为驱动的智慧建设。在雄安新区各片区建设过程中大力推广应用CIM协同平台,通过碰撞分析,预见性发现设计过程中的错、漏、碰、缺现象,有效避免施工返工问题,高效保障进度,实现降本增效,为各建设片区建设阶段施工管理与指挥调度提供高效的技术支撑和辅助决策,实现信息共享、统一认识、指挥调度、协同作业,高效支撑雄安新区各片区工程建设工作顺利推进。
16.搭建完善雄安新区工程建设智能化监管系统。坚持创造“雄安质量”,结合工程建设智能化监管的实际需求,基于统一的标准规范体系,立足于建设工程全生命周期监管,建设完善“雄安新区工程建设智能化监管系统”,充分运用物联网、云计算、大数据、移动互联、人工智能等技术,实现工程项目全过程信息汇聚、智能处理、业务协同和可视呈现,实现针对安全、质量、劳务、信用等方面的业务监管和对工程建设现场的全域感知,实现对工程建设监管的全覆盖,以适应雄安新区大基建应用场景,有效促进工程建设管理水平与服务效能的提升。
17.搭建完善雄安新区区块链监理管理系统。建立完善区块链监理管理系统,严格落实《建设工程监理规范》《关于严格履行监理职责保障工程质量的六条措施》(雄安政字〔2022〕47号)在监理单位人员进场履约和现场出勤管理的基础上,实现监理费用计量、现场质量安全管理的数字化、可视化管理和差异化、精准化监督管控。依托区块链技术支持,将巡查、质量验收、旁站监督等业务信息上链留痕,形成真实、可信的责任链条,为及时准确分析和预测建设管理风险、进行监督决策和调度管控、创造“雄安质量”提供支撑。依托工程建设资金区块链管理系统,不断推动工程建设项目合同上链、支付上链,进一步完善建设资金直达机制和供应链信用融资工具,有效解决工程建设环节融资问题,营造工程建设领域良好营商环境。
18.大力推广“互联网+监管”模式。完善应用BIM集成技术的项目管理平台,并与“互联网+政务”互联互通,实现跨系统、跨部门、跨业务协同共享。健全基于BIM技术的项目设计方案、项目报建的联动审查机制,以及施工图设计文件审查、质量安全监管、竣工验收、造价指标指数发布、城建档案存档、运营维护等机制,完善相关信息系统,实现对工程项目全生命周期数字化监管。建立建筑产业数据与政府部门的工程项目审批监管相关系统对接通道,提升监管效率和服务效能。鼓励以区块链技术为核心重构工程建设行业信用评价体系,强化以信用为基础的“互联网+监管”模式。
(九)加强智能建造管理体系建设
19.建立智能建造标准体系。开展智能建造相关标准的编制工作,建立符合新区特色和实际的智能建造标准体系。加快BIM数据及模型交付标准、BIM轻量化参数标准、装配式部品部件BIM标准等基础共性标准的研究工作,为建设工程智能建造的技术和管理活动提供标准支撑。
20.建立智能建造管理体系。将智能建造相关要求纳入工程项目规划条件中,并写入国有建设用地使用权出让合同或国有土地划拨决定书,同时纳入雄安新区建设监管平台,构建项目建造全过程的智能建造管理体系,切实做到智能建造与建筑主体工程同步规划、同步设计、同步施工、同步验收。
21.建立智能建造评价体系。研究制定智能建造评价标准,明确智能建造的技术指标等内容,逐步完善智能建造评价体系。出台智能建造评价管理办法,规范智能建造评价的组织实施和监督管理。按照评价标准开展自评价或委托第三方评价,评价结果可作为奖励政策重要参考,推动雄安新区智能建造工作高质量发展。
22.加强智能建造管理能力建设。推动工程总承包、全过程工程咨询和建筑师负责制等集约化能力建设,利用大数据、“互联网+”、BIM技术等,建立多方协同智能建造工作平台,强化智能建造上下游协同工作,促进设计、生产、施工、运维深度融合,提高建造集约化和精益化水平。
(十)扎实开展试点示范工程建设
按照国家、省及新区智能建造试点项目的要求,在房屋建筑和市政基础设施工程中,扎实开展智能建造试点示范工程创建行动(简称“示范工程”),加快推广数字设计、智能生产、智慧施工、智能运维、建筑产业互联网等智能建造技术在工程建设各环节的试点应用,2025年5月底前,建设完成不少于20个智能建造试点示范工程,有效解决工程建设面临的实际问题,实现提质增效,发挥示范引领作用。
雄安新区“一主五辅”区域内新建政府投资和国有投资项目要带头优先进行智能建造示范工程建设,鼓励社会投资项目积极开展示范工程建设。积极推动新建学校、医院、办公、居住等房屋建筑项目和城市道路、综合管廊、交通工程、园林绿化、水利工程等基础设施项目开展智能建造集成应用场景。
三、工作计划
新区“一主五辅”区域内,选择智能建造有良好基础的项目展开先行试点工作,总结试点经验,形成可复制可推广的发展模式,为全面推进智能建造奠定良好的基础。新区智能建造试点工作分三阶段实施。
(一)部署启动阶段(2023年3月底前)
开展智能建造项目申报,组织专家组评审确定试点项目,成立新区智能建造试点城市工作专班和新区智能建造专家委员会,制定《雄安新区智能建造试点城市实施方案》(以下简称《实施方案》),报住房和城乡建设部备案后,组织试点项目建设单位制定工作计划,开展智能建造相关工作。
(二)组织实施阶段(2023年4月-2025年5月)
2023年5月之前,第一批试点项目建设单位应依据《实施方案》要求,制定具体的工作方案;7月之前完成第二批试点项目确定工作,8月之前完成工作方案。各试点项目工作方案由新区智能建造试点城市工作专班审批,新区智能建造专家委员会负责技术指导,同步完成各类智能建造相关标准、政策体系、管理创新机制等工作。
(三)总结评估阶段(2025年6月-2025年9月)
2025年5月底前,各智能建造试点项目全面完成工作任务。6月至7月,各试点项目单位完成自评估。8月至9月,新区智能建造专家委员会对各试点项目进行评估,并结合各年度考核情况,梳理总结试点项目推进过程中的成熟做法,基本形成可复制可推广的智能建造技术体系、管理体系、市场体系、评价体系。邀请住房和城乡建设部对试点项目进行评估,总结经验,树立典型,全面推广应用。
四、保障措施
(一)完善工作机制。完善雄安新区智能建造工作实施机制,健全智能建造组织保障及管理体系,建立专班机制和专家咨询委员会。雄安新区城乡建设绿色发展领导小组下设智能建造试点城市工作专班和智能建造专家委员会。由雄安新区建设和交通管理局会同自然资源和规划局、新区建设指挥部办公室、改革发展局、生态环境局、公共服务局、综合执法局、雄安集团等有关部门和单位成立智能建造工作专班,专项负责雄安新区智能建造试点城市工作的政策制定、计划安排、目标考核、监管检查等,协同推进智能建造工作。智能建造专家委员会负责智能建造试点城市工作的技术支撑和指导,解决智能建造技术难题。
(二)加强政策支持。加大财政支持力度,智能建造及装配式建筑等纳入新区城乡建设绿色发展专项资金重点支持范围,并纳入年度预算保障实施。加大金融支持力度,鼓励金融机构对智能建造项目在授信额度、审批效率、贷款发放等方面给予重点支持。支持满足条件的智能建造企业享受国家各项税收优惠政策。完善激励政策,智能建造项目报建和管理各环节的鼓励性措施,参照重点工程报建流程纳入工程审批绿色通道。将智能建造纳入新区建筑信用评价、工程质量评优评奖的加分项目和评分范围。
(三)加强科技支撑。加强智能建造专家委员会支撑,协调专家资源,对示范工程进行全过程技术支持和指导,协助新区智能建造技术创新研究组织和监督管理,解决智能建造领域重大战略与共性技术难题。加强新区智能建造科技创新联盟(联合会)建设,将国内相关行业组织纳入成员单位,初步形成新区智能建造人才、科技和产业支撑体系。加强重点领域技术研发,推动BIM、人工智能、区块链等新一代信息技术与工程建造技术的深度融合,开展智能建造、智慧运维关键技术和装备应用研究。加快智能建造科技成果、典型经验做法推广应用,强化示范应用效果,引导龙头企业开展科技成果转化。
(四)加强质量管控。将智能建造要求纳入建设工程规划条件,在项目办理报建手续时明确相关要求,并纳入项目建造全过程的监管体系,实施全过程闭合管理,确保项目智能建造的质量和水平。加强智能建造项目的监督检查,实行定期的检查、评估、总结、通报,保障工程智能建造质量和效果。探索利用各种信息技术平台和数字化手段,构建部品构件全过程质量的追踪、维护和责任追溯机制。充分应用信息化手段强化事中事后监管,加强市场信息、监管信息、诚信信息等平台之间的互联互通,实现数据共享。
(五)加快人才培养。积极培养智能建造技术管理人才,壮大设计、生产、施工、管理等方面人才队伍,加强智能建造专业技术人员继续教育,开展智能建造学习、交流以及培训。开展智能建造相关培训,加大对装配式建筑、建筑信息模型(BIM)等新兴职业(工种)建筑工人培养力度,大力培育新时代产业工人队伍。支持校企合作,开设智能建造相关课程,加大后备人才培养。鼓励骨干企业和科研单位依托示范工程,培养一批智能建造领军人才、专业技术人员、经营管理人员和产业工人队伍。2025年10月底前,组建不少于1个智能建造研究方向的院士工作站。
(六)加强宣传引导。积极运用各种媒介,深度报道新区在智能建造相关政策制定、管理机制创新、实践探索经验等方面创新举措,定期组织召开新闻发布会、情况通报会,形成宣传公示或协同联动,不断提高新区智能建造的影响力。积极开展政策宣贯、技术指导、交流合作、成果推广,并加强国际交流合作,营造政府有效引导、企业自觉执行和公众积极参与的良好氛围。







BIM建筑网

评论前必须登录!
注册