城乡建设是碳排放的主要领域之一。近日,省住房和城乡建设厅、省发改委等8部门联合印发《河南省城乡建设领域碳达峰行动方案》(以下简称《方案》),明确提出进一步加大绿色建筑、绿色社区、绿色建材、能源与资源利用等对社会碳减排的贡献。

目标:2030年前,全省城乡建设领域直接碳排放达到峰值
为进一步加快绿色建筑发展,近年来,我省陆续出台一系列超低能耗建筑示范推广政策和技术标准,在财政补贴、非计容面积奖励、绿色信贷等方面提出了政策优惠,建筑用能逐步实现清洁化低碳化,清洁能源、可再生能源应用比例逐步提高。
《方案》指出,到2025年,城乡建设领域绿色发展新格局初步形成,城镇新建建筑全面执行绿色建筑标准,装配式建筑占比力争达到40%,2000年前建成需改造的老旧小区基本完成改造,城市绿色社区创建达到60%以上,城市生活垃圾收集、转运和无害化处理全覆盖,资源化利用率达到60%以上,基本实现农村生活垃圾分类、资源化利用全覆盖。2030年前,全省城乡建设领域直接碳排放达到峰值,城乡建设绿色低碳发展政策体系、体制机制和标准体系基本建立,建筑用能结构和方式更加优化,建筑品质和工程质量进一步提高,生态环境、人居环境质量大幅改善,绿色生活方式普遍形成,绿色低碳运行初步实现。
为实现预期目标,《方案》提出了两项重点任务:开展绿色低碳城市建设,打造绿色低碳县城和乡村。
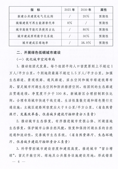
开展绿色低碳城市建设
到2025年全省绿色建筑占新建建筑的比例达到100%
城市形态、密度、功能布局和建设方式对碳减排具有重要影响。《方案》要求,优化城市空间布局,推动组团式发展。科学管控城市建设密度和建筑高度,推进城市“留白增绿”,严格限制新建250米以上建筑,新建100米以上的建筑应相对集中布局,并与城市规模和空间尺度相适宜。对于既有建筑,严格拆除管理,城市更新单元(片区)或项目内拆除建筑面积原则上不应大于现状总建筑面积的20%。
提高市政基础设施运行效率,推进垃圾分类和减量化、资源化,到2025年城市生活垃圾收集、转运和无害化处理全覆盖,资源化利用率达到60%以上。推进城市照明绿色化建设,到2030年LED等高效节能灯具使用占比超过80%,30%以上城市建成照明数字化系统。加强生态园林城市建设,2030年力争创建4个国家生态园林城市,城市建成区拥有绿道长度超过1公里/万人。
全面提高绿色低碳建筑水平,推进绿色低碳建造,2025年全省绿色建筑占新建建筑的比例达到100%,新开工装配式建筑占新建建筑的面积比例力争达到40%,2000年前建成需改造的老旧小区基本完成改造。到2030年星级绿色建筑占比达到30%以上,政府投资公益性建筑、大型公共建筑全部达到一星级以上,政府投资或参与的项目全面采用绿色建材。
推进完整社区建设,到2030年地级及以上城市的完整居住社区覆盖率提高到60%以上。优化城市建设用能结构,大力推进太阳能技术应用,到2025年公共机构新建建筑、新建厂房屋顶光伏覆盖率力争达50%,因地制宜利用地热能,引导建筑电气化发展。
打造绿色低碳县城和乡村
到2025年基本实现农村生活垃圾分类、资源化利用全覆盖
《方案》要求,全省开展绿色低碳县城建设,位于生态功能区、农产品主产区的县城建成区人口密度控制在0.6万~1万人/平方公里,建筑总面积与建设用地比值控制在0.6~0.8,新建住宅以6层为主,最高不超过18层,6层及以下住宅建筑面积占比应不低于70%。县城内部道路红线宽度不超过40米,广场集中硬地面积不超过1公顷。
推动绿色低碳村庄建设和绿色低碳农房建设,引导《农村居住建筑节能设计标准》推广应用,提高农房能效水平。鼓励就地取材和利用乡土材料,推广使用绿色建材,鼓励选用装配式建筑技术建造。完善农村生活垃圾收运处置体系,确保“扫干净、转运走、处理好、保持住”常态化运行,到2025年基本实现农村生活垃圾分类、资源化利用全覆盖。推进太阳能、地热能、空气热能、生物质能等可再生能源在乡村供气、供暖、供电等方面的应用。





















BIM建筑网

评论前必须登录!
注册