一、绿色建筑简介
随着建筑工业的发展,建筑必须能够满足人们越来越多的需求,新时期的建筑必须能够实现节约能源最大化,减少环境污染,提高人们的生活质量。为人们创造舒适的居住环境,降低环境破坏率,减少能源消耗,对建筑工程设备和技术进行完善和创新,提高建筑的品质。这就是绿色建筑的核心。
按照国内的绿色建筑评价标准,绿色建筑可以简单概括为节能、节地、节水、节材、环保、运营管理。
在不同的国家,经济、人文发展水平不同,人均资源占有水平不同,对绿色建筑的研究和理解也存在差异。世界第一代绿色建筑认证体系是美国的LEED认证,英国的BREEAM认证,目前占据世界大部分市场。在第一代基础上借鉴并发展起来的有德国DGNB认证,中国ESGB认证。
在中国,绿色建筑指的是在建筑的全寿命周期内,最大限度地节能、节地、节水、节材,并保护环境减少污染,为人们提供健康、使用和高效的使用空间,与自然和谐共处的建筑。

美国LEED体系

英国BREEAM体系

中国ESGB体系
二、中国绿色建筑发展历程
1、三个阶段
绿色建筑概念由建筑节能深化而来,绿色建筑不仅要求“节能”,还要求“节地、节材、节水、环保”等。从建筑节能到绿色建筑,中国经历了30余年的发展历程。大致可分为以下三个阶段:
第一阶段,1982年到1995年的起步期:1982年原国家能源委员会下达《民用建筑节能设计标准》等4项科研课题。机构研究推进并取得成果。
第二阶段,1995年到2005年的成长发展期:开始构建节能标准体系。1995年《民用建筑节能设计标准(采暖居住建筑部分)》JGJ26-95颁布。
第三阶段,2005年后全面发展期,节能设计执行率为99%,施工执行率为95.4%,逐渐向绿色建筑方向深化。大量法规颁布,渐成体系。
2、绿色建筑进入全面深化发展阶段
随着节能建筑的发展,政策法规,技术规范经历了不断深化的过程:在适用范围上,政策法规从民用建筑覆盖到公共建筑,进一步到工业建筑;改造对象上,从新建建筑到既有建筑;节能标准上,要求不断提升;节能方式上,从围护结构,到采暖照明、运营管理。建筑节能政策法规与技术规范已经覆盖了设计到运营的各个方面。
2004年中央经济工作会议首次提出绿色建筑的概念,标志着我国建筑优化改造开始由节能建筑向绿色建筑深化。十几年来,相关法律法规不断推出,目前已初步形成较为完善的绿色建筑标准体系。

绿色建筑政策法规逐步推行
2013年,《绿色建筑行动方案》指出:“十二五”期间,完成新建绿色建筑10亿平方米;2015年末,20%城镇新建建筑达到绿色建筑要求;2020年,30%新建建筑达到绿色建筑要求。正式吹响了绿色建筑加速发展的号角。
2016年,《中共中央国务院关于进一步加强城市规划建设管理工作的若干意见》提出,要推广建筑节能技术、实施城市节能工程,推进节能城市建设。
2016年,《建筑产业现代化发展纲要》提出到2020年,装配式建筑占新建建筑的比例20%以上,到2025年,该比例为50%以上。

绿色建筑标准体系初步形成

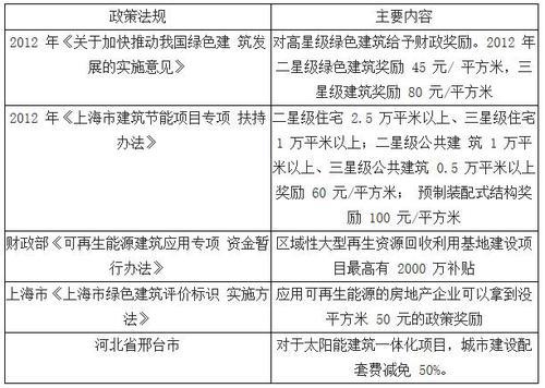
部分绿色建筑奖励政策
三、我国建筑节能行业现状
统计局数据显示,2015年建筑行业总产值为18万亿元,占GDP比例为26.6%,建筑行业作为中国经济的重要组成部分,将成为社会节能减排治理的首要对象。我国建筑能耗的总量逐年上升,在能源总消费量中所占比约34%。人均建筑能耗水平为423kgce(千克标准煤),能耗较低。人均能耗与人均GDP有较强的相关性,通过分析,我们认为相关系数为0.93。目前全球建筑能源消耗已超过工业和交通,占到总能源消耗的41%。我们认为随着经济发展,人民生活水平提高,对建筑功能、舒适等要求逐渐增加,未来人均建筑能耗将有上升趋势。我们需要通过绿色建筑手段对建筑耗能加以控制。
中国自然资源水平匮乏。尽管自然资源总量多,但人均资源占有量远低于世界平均水平,数据显示,2013年人均煤炭资源占有量是世界水平76.07%;人均石油占有量是世界水平12.64%;总体来说,是资源水平比较匮乏的国家。

2013年中国与世界主要资源水平对比
纵观世界其他国家经济发展水平,都经历了“牺牲环境发展经济—追求可持续发展”的道路。世界银行的数据显示,过去十余年,世界单位GDP碳排量总体呈下降趋势,但中等收入国家水平明显高于低收入国家与高收入国家。中国刚刚进入中等收入国家的行业,单位GDP碳排量也逐渐趋高。随着人口增加与经济的进一步增长带来的双重放大效应,预计未来将达到更大规模的碳排量。节能减排需求迫切!

中等收入国家碳排水平高企
自80年代以来,中国经济增长主要靠投资拉动,其中相当大一部分是房屋建筑投资。据统计,2015年,中国已有建筑面积约为580亿平方米,施工面积为124.3亿平方米,竣工面积为42.08亿平方米。随着中国经济逐步下行,房地产投资更成为维护经济稳定的重要引擎。我们预计2020年,全国建筑竣工面积将达到58亿平方米。
纵观建筑节能情况,建筑耗能占总耗能比例大、高耗能建筑比例高、节能状况落后是我国建筑节能的三大现状。
四、绿色建筑市场未来投资前景可期
据相关资料统计,目前绿色建筑节能效率可以到40-50%。若按人均建筑能耗423kgce,每年节约能耗181.89kgce能耗,约合1485.4kWh,按照每度电0.6元计算,每年节约891.26元。考虑当今绿色建筑增量成本约合105元/平方米,人均住房面积34平方米,节约的能耗可以在4年内覆盖节能建筑增量成本。
1、经济发展,建筑市场体量极大
绿色建筑作为建筑行业的增量市场,可望随着基础设施建设复苏的春风,迎来行业的大发展!
随着“十三五”计划发布建筑产业将继续成为拉动国民经济的重要力量。2015年,中国建筑产业投资增速呈下滑趋势,作为维护经济稳定增长的重要力量,政府于2016年“两会”发布一系列基础设施建设目标,并提出2020年常住人口城镇化率达到60%的目标。我们认为,政府基建目标的推出为今后五年建筑行业增长提供的坚实的保障。


新增贷款与新增固定资产投资是建筑业产值增长与宏观经济的先行指标,我们认为2015年开始新增贷款的回暖是中国经济趋向宽松的信号,新增固定资产投资的温和增长更预示着建筑行业现金流的回暖,成为建筑行业复苏的第二层保障。

BIM建筑网

评论前必须登录!
注册