一、主要提高效果
我国的结构抗震设计采用“三水准、两阶段设计”的原则。
第一阶段设计为“结构不坏”的验算,所有城镇的地震作用设计值总体提高 26% ,其中 6度设防城镇提高 35% , 7 度设防城镇提高 22% 。
第二阶段设计为“结构不倒”的验算,所有城镇的地震作用取值总体提高 27% ,其中 6 度设防城镇提高 42% ,7 度设防城镇提高 20% 。
二、主要修改内容
1 、适应可靠度设计统一标准的调整,将地震作用的分项系数 ( 强制性要求 ) 由 1.3 改为 1.4 ,可提高 8% 。
2 、结构动反应放大系数的最大值βmax 由 2.25 提高至 2.50 ,计算地震作用的水平地震影响系数最大值 ( 强制性要求 ) 修改如下:

3 、与地震影响系数调整相匹配,控制结构最小地震作用的取值 ( 强制性要求 ) 修改如下:
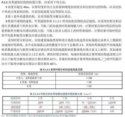
4 、采用时程分析进行补充计算时,设防地震仍按“设计基本地震加速度”确定,第一水准和第三水准的地面水平地震加速度参考取值 ( 一般性要求 ) 修改如下:

三、说明——技术背景材料
1 、关于设防地震高低不同的调整幅度
不同设防烈度的调整均以设防地震为基础。按照典型城镇地震不同烈度发生概率的统计分析,虽然都具有极值Ⅲ型的特征,但高烈度和低烈度的概率分布形状参数不同。已有的研究成果表明,多遇地震、罕遇地震与设防地震的地震作取值比例,高烈度和低烈度是有一定甚至明显区别的。
设防地震,即基本设计地震加速度的取值,定义为 50 年超越概率 10% 的地震,与我国2016 年 6 月 1 日期施行的最新的《地震动参数区划图》保持一致。现行规范的地震影响系数最大值需要提高,与最新的《地震动参数区划图》的资料性附录一致。
多遇地震,是“结构不坏”验算的地震作用,定义为 50 年超越概率 63% 的地震,最新的《地震动参数区划图》取不小于设防地震的 1/3 。现行规范取设防地震的 0.35 倍是粗放型的,对7~9 度的总体统计平均是 0.34 。如果按烈度分别统计,则 7 度要高于 0.35 , 8 、 9 度低于 0.34 ;6 度则明显大于 0.35 。本次修订作了相应的调整, 8 度设防按平均值 0.34 采用,对应的地震作用设计值可提高 15% ;设防地震加速度每增减 0.05 ,对应的影响系数增减 0.04 ,较符合统计规律, 6 度设防对应的地震作用设计值可提高 35% ,低烈度设防的安全性得到明显提高。
罕遇地震,是“结构不倒”验算的地震作用,定义为 50 年超越概率 2% 的地震,最新的《地震动参数区划图》在报批稿时取设防地震的 1.9 倍,经过与建设部有关部门反复开会协调,正式发布时改为取一个幅度。规范的条文说明,“6 度设防为 7 度强, 7 度设防为 8 度强, 8度设防为 9 度弱, 9 度设防为 9 度强”。所依据的研究成果是:若按 50 年超越概率 2% 确定水平地震取值, 7 度区是多遇地震的 7.2 倍, 8 度区是 4.8 倍, 9 度区是 3.7 倍 ( 见鲍霭斌、李中
锡等,我国部分城镇地震烈度的概率统计分析,《建筑抗震设计规范 GB50011-2001 背景材料》,建工出版社, 2005) 。因此,现行规范中,低烈度设防城镇的罕遇地震概率水准明显低于高烈度设防城镇,需要予以提高。本次修订, 8 度改取设防地震的 1.9 倍,与新版《地震动参数区划图》的报批稿一致,所对应的超越概率已经小于 1.5% ; 7 、 9 度则以 1.9 为基数按上述研究成果初步调整, 9 度仍保持取设防地震的 1.55 倍 ( 所对应的超越概率明显小于 1.5%) , 7度改取设防地震的 2.4 倍, 6 度改取设防地震的 3.2 倍,力争 6 、 7 度设防的罕遇地震取值也具有与 8 、 9 度接近的超越概率。 ( 据美国 IBC 规范的背景材料,西部地区超越概率 10% 的基准设防地震为 0.20g 及以上,罕遇地震为基准设防地震的 1.5 倍;东部地区超越概率 10% 的基准设防地震多小于 0.15g ,罕遇地震为基准设防地震的 2~5 倍,不同地区差异很大。参见李赫等,中美抗震规范的差异对比研究,《建筑结构》 Vol.9 , 2011)
2 、关于最小地震作用的取值
各国规范均有不同的规定。欧洲 Eurocod 为重现期 475 年地面加速度的 20% ,美国新版IBC 恢复 UBC97 的规定,取设防地面加速度的 0.11 且不小于总重力的 1% ,即接近于 0.10g设防地震的最小值。
我国现行规范最小地震作用取值分两档。第一档为多遇地震的 20% ,本次修订按此比值相应调整,提高的幅度明显;第二档为设防地震的地面水平加速度的 0.12 ,已经大于美国规范,本次修订拟基本保持不变。考虑到现行规范执行中发现的问题和意见,参考 2015 年《超限高层建筑工程抗震设防审查技术要点》 ( 建质 [2015]67 号文件 ) 的规定,明确Ⅲ、Ⅳ类场地的数值需增加 5% ,总体上最小地震作用的控制也有增加,尤其是 6 度设防区更为明显。
四、规范具体修改条文



【说明】
1 、关于结构动反应放大系数的最大值βmax 的调整
结构动力反应系数的最大值βmax 是单质点体系质点的最大加速度与地面最大加速度的比值的最大值。从世界各国抗震规范的规定来看,其取值主要在 2.0~3.0 之间,以βmax =2.5 的情况居多。 我国在《工业与民用建筑抗震设计规范 ( 试行 ) 》 TJ11-74 制定时,根据陈达生等人对 18次地震中 45 个地震记录的统计结果,规定βmax 取 3.0 。由于当时我国各烈度区的基本地震加速度取值普遍较低( 7 度的基本地震加速度取值为 0.075g ),因此, 74 规范的水平地震影响系数最大值βmax 并不大, 7 度区的βmax =0.075 × 3.0=0.225 ≈ 0.23 。之后陈达生等人进一步补充地震记录( 183 个记录)的研究结果表明,βmax 的均值在 2.0~2.5之间,建议规范的βmax 取 2.25 。上世纪 80 年代,周锡元等人对国内外 303 个加速度反应谱进行统计分析,结果表明平均反应谱在 0.15s~0.35s 区间有大致相同的数值,其值域为1.999~2.167 ,也建议规范的βmax 取 2.25 。基于上述研究成果,同时考虑到当时的国民经济条件,我国自 78 规范开始βmax 取 2.25 。
鉴于目前我国国民经济已有较大发展、社会公众对于建筑安全越来愈高以及民众对于建筑抗震能力多层次需求等形势,根据上级主管部门提高建筑标准的要求,此次局部修订,将βmax 由 2.25 提升至 2.5 ,与国际主流规范保持一致。
2 、关于设防地震高低不同的调整幅度
不同设防烈度的调整均以设防地震为基础。按照典型城镇地震不同烈度发生概率的统计分析,虽然都具有极值Ⅲ型的特征,但高烈度和低烈度的概率分布形状参数不同。已有的研究成果表明,多遇地震、罕遇地震与设防地震的地震作取值比例,高烈度和低烈度是有一定甚至明显区别的。
设防地震,即基本设计地震加速度的取值,定义为 50 年超越概率 10% 的地震,与我国2016 年 6 月 1 日期施行的最新的《地震动参数区划图》保持一致。现行规范的地震影响系数最大值需要提高,与最新的《地震动参数区划图》的资料性附录一致。
多遇地震,是“结构不坏”验算的地震作用,定义为 50 年超越概率 63% 的地震,最新的《地震动参数区划图》取不小于设防地震的 1/3 。现行规范取设防地震的 0.35 倍是粗放型的,对 7~9 度的总体统计平均是 0.34 。如果按烈度分别统计,则 7 度要高于 0.35 , 8 、 9 度低于 0.34 ;6 度则明显大于 0.35 。本次修订作了相应的调整, 8 度设防按平均值 0.34 采用,对应的地震作用设计值可提高 15% ;设防地震加速度每增减 0.05 ,对应的影响系数增减 0.04 ,较符合统计规律, 6 度设防对应的地震作用设计值可提高 35% ,低烈度设防的安全性得到明显提高。
罕遇地震,是“结构不倒”验算的地震作用,定义为 50 年超越概率 2% 的地震,最新的《地震动参数区划图》在报批稿时取设防地震的 1.9 倍,经过与建设部有关部门反复开会协调,正式发布时改为取一个幅度。规范的条文说明,“6 度设防为 7 度强, 7 度设防为 8 度强, 8度设防为 9 度弱, 9 度设防为 9 度强”。所依据的研究成果是:若按 50 年超越概率 2% 确定水平地震取值, 7 度区是多遇地震的 7.2 倍, 8 度区是 4.8 倍, 9 度区是 3.7 倍 ( 见鲍霭斌、李中锡等,我国部分城镇地震烈度的概率统计分析,《建筑抗震设计规范 GB50011-2001 背景材料》,建工出版社, 2005) 。因此,现行规范中,低烈度设防城镇的罕遇地震概率水准明显低于高烈度设防城镇,需要予以提高。本次修订, 8 度改取设防地震的 1.9 倍,与新版《地震动参数区划图》的报批稿一致,所对应的超越概率已经小于 1.5% ; 7 、 9 度则以 1.9 为基数按上述研究成果初步调整, 9 度仍保持取设防地震的 1.55 倍 ( 所对应的超越概率明显小于 1.5%) , 7度改取设防地震的 2.4 倍, 6 度改取设防地震的 3.2 倍,力争 6 、 7 度设防的罕遇地震取值也具有与 8 、 9 度接近的超越概率。 ( 据美国 IBC 规范的背景材料,西部地区超越概率 10% 的基准设防地震为 0.20g 及以上,罕遇地震为基准设防地震的 1.5 倍;东部地区超越概率 10% 的基准设防地震多小于 0.15g ,罕遇地震为基准设防地震的 2~5 倍,不同地区差异很大。参见李赫等,中美抗震规范的差异对比研究,《建筑结构》 Vol.9 , 2011)

【说明】
关于最小地震作用的取值 各国规范均有不同的规定。欧洲 Eurocod 为重现期 475 年地面加速度的 20% ,美国新版IBC 恢复 UBC97 的规定,取设防地面加速度的 0.11 且不小于总重力的 1% ,即接近于 0.10g设防地震的最小值。 我国现行规范最小地震作用取值分两档。第一档为多遇地震的 20% ,本次修订按此比值相应调整,提高的幅度明显;第二档为设防地震的地面水平加速度的 0.12 ,已经大于美国规范,本次修订拟基本保持不变。考虑到现行规范执行中发现的问题和意见,参考 2015 年《超限高层建筑工程抗震设防审查技术要点》 ( 建质 [2015]67 号文件 ) 的规定,明确Ⅲ、Ⅳ类场地的数值需增加 5% ,总体上最小地震作用的控制也有增加,尤其是 6 度设防区更为明显。

【说明】
匹配《建筑结构可靠度设计统一标准》 GB50068-2001 关于基本组合的修改,地震作用效应基本组合中重力荷载分项系数由 1.2 提高到 1.3 ;地震作用分项系数 1.3 提高为 1.4 , 0.5 提高为 0.6 。

BIM建筑网

评论前必须登录!
注册