本文源自微信公众号:3DMax教程资源

最终效果

图文教程
01打开模型,设置渲染尺寸,如图所示。

02设定线性工作流,如图所示。

03选定渲染引擎:发光贴图+BF算法,如图所示。

04输入适当的内存数量,如图所示。

05添加渲染元素,如图所示。

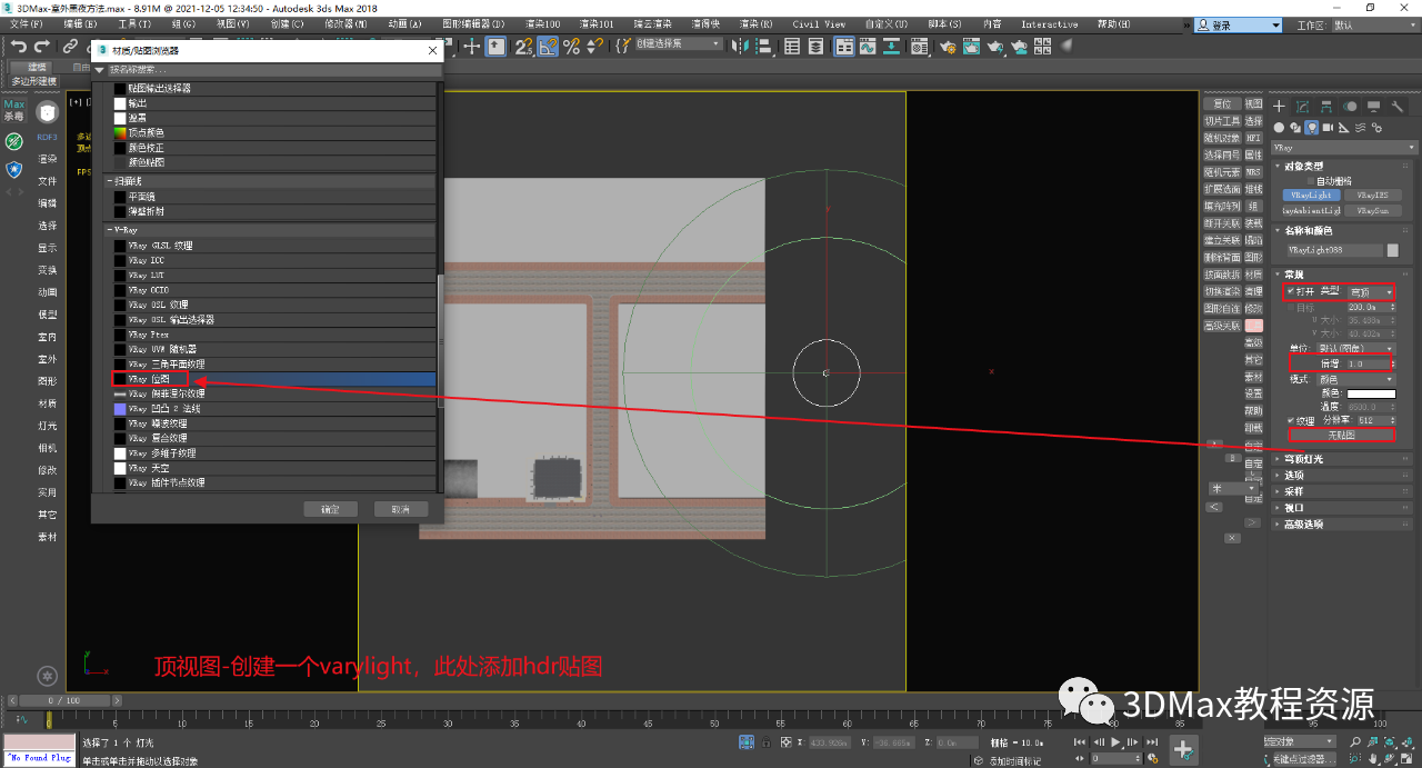
06顶视图,创建灯光-环境光。在灯光加一个贴图,添加选择hdr,如图所示。

07环境光的参数调节,如图所示。

08调节商铺顶上的玻璃,如图所示。

09渲染查看,玻璃质感。如图所示。

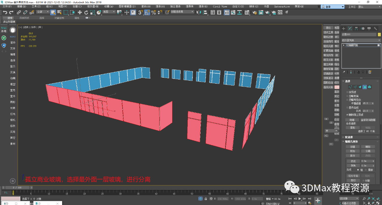
10孤立底层商铺-进行分离操作。如图所示。

11将分离好的玻璃,复制,添加修改器。如图所示。

12赋予灯光材质,如图所示。

13赋予底层商铺外围的面为玻璃材质,反射弱,如图所示。

14创建泛光灯,营造暖色氛围,如图所示。

15排除商铺贴图,如图所示。

16查看灯光散出来的感觉。如图所示。

17底层商铺上面的玻璃内层,添加片灯,每层都添加,如图所示。

18渲染查看,好似有人办公的感觉,如图所示。

19添加行道树。如图所示。

20孤立地面,商铺前面摆阳伞座椅,渲染如图所示。

21细调地面材质,下过雨的地面感觉,渲染如图所示。

22渲染看下,添加一些细节,渲染如图所示。

23添加车行线,渲染如图所示。

24车道摆车,如图所示。

25摆好之后,开启运动模糊,如图所示。

26最终制作效果,渲染如图所示。

27max调色面板,加一些调子,渲染如图所示。

28渲染如图所示。

完,今天的分享就到这里,感谢阅读。
微信公众号:xuebim
关注建筑行业BIM发展、研究建筑新技术,汇集建筑前沿信息!
← 微信扫一扫,关注我们+

BIM建筑网





评论前必须登录!
注册