本文源自微信公众号:犀牛KeyShot部落 作者 石头老师

有人会说我不会vray该怎么办 vray太难了怎么办 。Don't worry my friend~ 傻瓜式渲染见过没有?不!你们没有见过真正的傻瓜渲染。那既然这样就跟我一起来看看什么叫做有!手!就!行 !
今天来带大家搭建一个小场景让你们开开眼界~这里呢先来说一下必要条件:1.有一台电脑,2.可以上网
渲染步骤
01、 首先我们打开3d max 其实现在vray 不被大众广泛地使用主要的原因之一就是3dmax的这个平台。虽然vray也有其他的平台比如 C4D/犀牛等。但是他们的功能都没有3d max 的平台多

02、 我们打开COSMOS资产库,选择你们需要的资源,太多了太多了它给的实在是太多了









03、 比如我在这里选择的是一个椅子和一本书使用选择并放置的功能把书放到椅子上

04、 随随便便打个光点击一下渲染就完成了

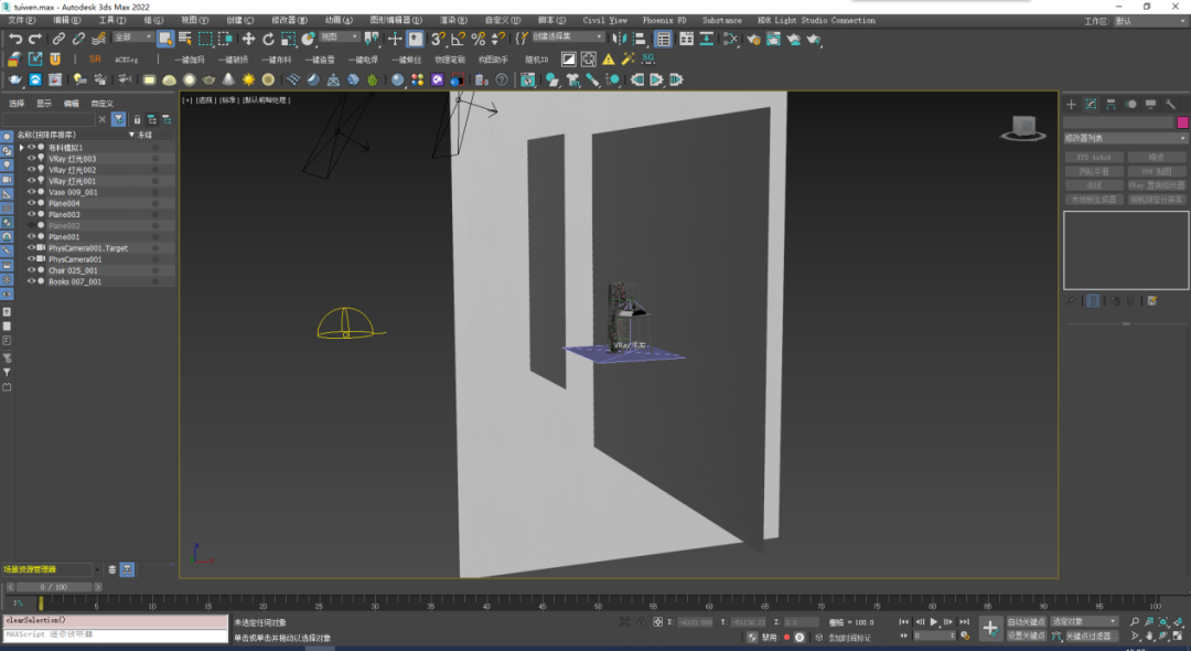
05、 我们正式的来看看到底是怎么做的基本上我们的主体物都已经是有了我的小产品是我随便找的一个小花瓶 大家可以去做替换更换成你想要渲染的小产品。然后在整个场景的后面我加了一个平面做墙体

06、 基本上我们的场景就搭建的差不多了为了我们的场景里面更加的生动更加的活泼一点我们可以去在上面搭建一个小布料,当然cosmos资产库里面是有布料的素材的我没有去使用,而是自己去模拟了一个

07、 我们打开Marvelous Designer Personal 使用这个来进行布料的模拟。当然我们在进行布料模拟之前呢还是需要把我们的模型进行导出的

08、 打开Marvelous Designer Personal 导入我们刚刚导出的模型

09、 我们在上面创建一个板片作为我们的布料

10、 我们按下空格键对他进行模拟

11、 然后我们可以选择固定针确定我们不要改变的位置,对整体的造型进行调整

12、 接下来就是对整体的造型进行细节上的调整拉扯出我们想要的褶皱。可以使用假缝让整个造型更加的好看

13、 下面就是对整个布料的参数进行调整修改一下粒子间距以及改成四边面就可以了

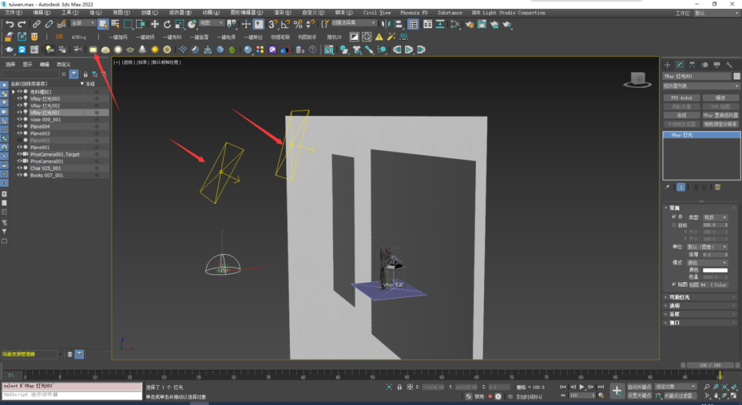
14、 下面我们就可以导入到max里面进行渲染了首先我们给到场景一个穹顶。给他一个HDRI 并且调整一下位置做一个水平旋转


15、 下面我们添加主光源这里我使用的是一个矩形光

16、 基本上我们整个的场景和灯光就差不多了,那么从cosmos里面下载的场景是不需要添加材质的他是自带有材质所以我们直接出图就可以了


BIM建筑网





评论前必须登录!
注册