通过初步构建风景名胜区规划数据库,以信息化技术手段对地形地貌、地表覆被、人文因子等各方面的因子进行分析、综合、叠加,进而提出风景名胜区规划建议,为风景名胜区的范围划定和用地适宜性分区划定提供依据,从科学技术角度支撑风景名胜区规划,提高风景名胜区规划编制与规划管理的科学水平。
1 BIM理论
全生命周期管理,即LCM(life cycle management),是基于可持续发展的理念衍生出的设计或者管理方法。
建设项目全生命周期管理(BLM,building lifecycle management),是全生命周期管理在建设行业的应用。它贯穿建设项目的全过程(从项目立项、项目开始、设计过程、施工工程、管理过程到拆除或拆除后再利用),通过数字化的方法来创建、管理和共享所建造的资本资产的信息,大幅提高工作效率和资源使用率[1]。
BIM技术是BLM理念的技术支持。建筑信息模型(BIM),最初于20世纪70年代在美国,由佐治亚理工大学建筑与计算机学院的查克·伊士曼(Chuek Eastman) 博士提出[2]。BIM的中文术语约定俗成为 “建筑信息模型”,也可将其中的Building衍生译为建设项目(包括建筑、规划、道路、桥梁、园林等各类项目)[3]。
对BIM概念的理解是:建设项目应用BIM技术创建一个数字化、信息化的实体,一个由参与项目的各方面人员共享的数字模型,在这个数字模型中,各个专业的人相互协调、共同完善,知识资源完全开放、共享;通过BIM技术能从各个方面如时间、花费、材料等,预期从项目立项开始到建造实体的消亡过程,即使是该项目完结了,它的BIM模型也不会失去存在意义,仍能通过资源共享得以高效利用。因此,BIM的关键词就是:数字表达、知识资源、全生命周期管理、协同作业。满足了这4个要求的建设项目,就是应用了BIM的理论和技术[4]。
2 BIM在风景名胜区规划中的技术路线
在风景名胜区规划实践中的专家决策模式,其科学性不足。信息化是未来社会的发展趋势,风景名胜区规划引入数字化的信息技术,可以提高规划效率和技术支持能力,提高风景名胜区规划编制与规划管理的科学水平[5]。
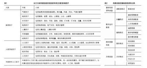
BIM应用于风景名胜区规划,目标是要建立风景名胜区规划的信息模型,此模型需以影响规划决策的专项因子的基础数据为依据来建立。这些专项因子可分为自然因子、人类活动因子和半自然半人工因子,目的是在进行风景名胜区适宜性分析和风景资源评价分析时,将风景名胜区的特征明确地凸显出来(表1)。

确定了规划的专项因子,建立风景名胜区规划的信息模型的整体技术路线分为5个步骤:第一步,信息的收集、解译和录入;第二步,单因子参数化和标准化;第三步,综合的数据分析;第四步,多方案筛选和论证;第五步,可视化。
2.1 风景名胜区规划信息的收集、解译和录入
收集风景名胜区的基础数据信息,根据专项因子的内容进行整理统计,将各项专题因子的数据源数字化。信息和数据源一般包括(表2):空间数据,即已数字化的文件;图形图像信息;文档信息数据。
已数字化的文件,包括等高线、数字地形、遥感影像、数字地面模型等。目前,这些数字化的文件可以向测绘部门购买。我国国家地形图的比例尺一般从1:10 000到1:500 000,标准规定一般采用1980年的西安坐标系和6度分带的高斯—克吕格的地图投影[5]。该类型的文件不需要或者极少需要解译步骤,但是偶尔出现由于有错漏而需要手工调整的现象。
图形图像信息一般是相关的规划图、现状图纸,例如植被类型分布、土壤类型分布、土地利用现状等。在数字化的过程中,需要对风景区规划相关的专题因子进行数字化解译和数据整理,让图像文件转换成带有属性数据的矢量或者栅格文件。
文档信息数据包括文字、表格等,要对其进行整理、统计和录入等工作,将其转化为属性数据,对应到相应的图元中。
2.2 单因子参数化和标准化
首先,建立数字地模。其次,根据风景名胜区的类型,当地的资源、经济、社会等状况以及风景区规划的目标,制订单项因子的评分标准和参数等级划分[6]。该标准可能受后几步的反馈影响,会有一个反复修改的过程,不是一蹴而就的。
2.3 综合的数据分析
在对单因子数据统计、分析和标准化的基础上,根据项目进行的需要,进行多因子的叠加、筛选等综合数据分析。
2.4 多方案筛选和论证
在各方面综合数据的整理结果基础上,对多方案的规划成果进行反复论证,各个利益方多次沟通、取得共识,最终确定规划方案。
2.5 可视化
这个步骤之前,BIM规划的数据库已经基本完成,通过可视化的BIM技术,将整个规划的思路、方法和决策过程向他人展示。当然可视化并不是最终的展示成果,它存在于整个规划过程之中,在最终成果展示时集中体现(图1)。

3 BIM在《长江三峡风景名胜区总体规划》中的实践探索
在《长江三峡风景名胜区总体规划》中,选择巫山县的原因是其地处长江三峡风景名胜区核心区,风景资源独特,地形高差大,峡谷景观类型多,植被覆盖率高、物种丰富。该县域内除风景名胜区外还有五里坡自然保护区、梨子坪森林公园以及江南自然保护区等众多风景资源。
3.1 目的和重点
3.1.1 目的
本次规划探索实践的目的首先为BIM技术以及全生命周期管理理论在风景名胜区规划项目中应用提供案例研究;其次,通过规划模式和技术方法的变革,即建立风景名胜区规划信息模型,以数字模拟、数据管理应用的方式,减少规划过程中的模糊性、经验决策,通过比较准确的数据分析成果,进行规划决策,并反复验证,希望论证结合BIM技术的规划逻辑能使规划结果,例如风景名胜区范围决策,更合理、更客观、更科学;再次,希望打通风景名胜区规划数据源和各个专业领域的接口,提出数据资源共享的理念,最终希望实现多专业的协同作业;同时,实现风景名胜区规划的可视化表达,为专业和非专业人士能够更好、更清晰地解读规划逻辑和内容,提高规划的科学性和可靠性。
3.1.2 重点
由于学习研究的时间和本文的篇幅有限,对于案例项目实践在规划内容上不能面面俱到,重点对其中几个规划内容重点研究。
1)首先,在规划内容上,突出地域特色,在分析评判上位规划的优点和问题的基础上,提出本次BIM技术实践的规划方向和逻辑思路。
2)在基础数据的收集、解译、录入过程中,探索适合目前风景区规划的快速、高效、价格低以及精度适中的技术方法。
3)针对本次实践案例,制订单因子评判标准分级,一方面客观地反映该地区的风景资源、经济、人文、环境等方面的特征,一方面用于数据库基础数据资料的累积。
4)在多因子的专题叠加基础上,通过数据库的管控,划定各级景区。
5)通过图形、图像、动画等可视化方式展示风景名胜区规划研究成果。
3.2 初步构建风景名胜区规划数据库
3.2.1 基础信息数据的收集
风景名胜区基础数据的收集和处理是BIM的基础,与风景名胜区规划内容关系密切的数据信息包括数字化的信息数据、图形图像、文档信息数据等。数字化的数据价格最贵,收集比较困难,收集到的资料最少,而文档数据最多,将其转译为图像数据这一过程,在数据处理过程中是最难的。
3.2.2 基础信息数据的处理
首先对风景名胜区图形图像文件解译,在规划中采用了自动矢量化的解译方法,通过图像校准、提色、替换、矢量化等步骤,将图形文件转化为shp格式的矢量文件。其次,对数字化的结果进行误差分析,进而判断数字化的方法是否具有可行性,解译后的数据成果是否有价值,能否作为基础数据用于下一步的规划过程,进行叠加运算等。其三,根据巫山县各个部门提供的数据资料,对巫山县域内所有乡镇的人口规模、基本农田分布、村镇分布、森林植被分布、人均土地面积、人均基本农田面积、县域范围内景点名称和类型等数据资料进行了整理和录入,进一步补充数据库。其四,基于测绘部门提供比例尺为1:50 000的等高线测绘图,在Arcgis中初步建立三维高程模型。

BIM建筑网

评论前必须登录!
注册