组织是在特定环境下,为实现共同目标,按照一定的结构形式组合在一起,具有特定功能的开放系统。组织是目标能否实现的关键,是BIM技术的实施者。组织结构的合理性直接决定了BIM项目的成败。施工企业的组织结构各不相同,考虑各种组织结构虽有差别,但还是具有统一性,本文针对一些常见的组织结构进行论述。

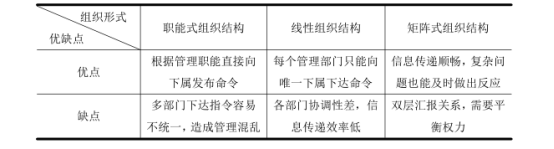
常见组织结构形式包括职能式组织结构、线性组织结构和矩阵式组织结构,这三种组织结构各有优劣,适合于不同的工程项目管理。其中,职能式组织结构中领导者能够直接向下属发布命令,但也容易因为命令下达不统一造成管理运行混乱,故适合于比较小型或者简单的技术型项目;线性组织结构的每个部门只能向唯一的下属下达命令,各部门协调性差,信息传递效率低,较适合于规模比较小或组织结构简单的项目;矩阵式组织结构将前面两种结构的优点综合在一起,具有纵、横两种领导系统,信息沟通顺畅,适合于大型复杂项目。

图1 引入BIM技术的施工质量管理矩阵式组织结构
建筑行业的快速发展,大而专的工程逐渐成为了一种趋势,对于这种工程的建设更需要多部门的沟通与协调。相比较上述三种结构,我们可以看出,矩阵式组织结构的沟通效率最高、各部门协调性最强。对于完成这种大型项目的沟通与协调最最合适不过了。再加上BIM技术能够集成工程全寿命周期内所有数据,若将这两者集合在一起,构建基于BIM技术的矩阵式组织结构,那么对于管理这种大型复杂建筑就轻而易举了。
微信公众号:xuebim
关注建筑行业BIM发展、研究建筑新技术,汇集建筑前沿信息!
← 微信扫一扫,关注我们+

BIM建筑网





评论前必须登录!
注册