相较于企业级BIM技术中心,项目级BIM技术中心更具针对性。其主要任务是落实BIM技术总体方案到项目实践环节,企业在BIM技术应用初期可在项目部抽调人员组建项目级BIM技术中心作为临时机构,以协调和率先在项目实践环节应用BIM技术为主,在没有熟练掌握BIM技术之前最好不要脱离正常业务,在项目级BIM技术探索性应用阶段人员和岗位尽量从简配置,在实施过程中企业可以根据具体项目应用目标陆续完善项目BIM技术团队成员组成,同其它新技术的推广应用相似,其最终目的是让各业务人员掌握自身需要掌握的技术,然后在BIM技术应用全过程发挥作用。当然,对于BIM技术应用实践经验较少的企业,可以在项目前期聘任BIM咨询单位为本企业项目方案制定和具体实施过程提供利于企业业务及技术发展的咨询服务模式。一般来讲,项目级BIM技术中心组织结构如图1所示。

图1项目级BIM中心组织架构
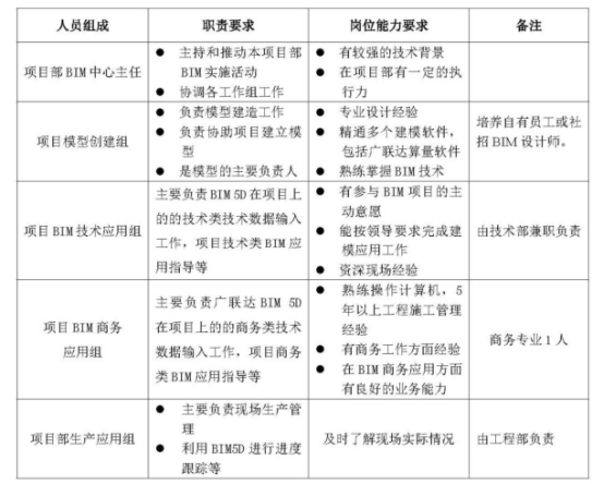
项目级BIM技术中心主要是为具体方案的落实而组建,项目级BIM技术中心对团队的生产能力和沟通领悟能力要求较高,各管理岗位及设计岗位必须能够相互协作配合,能够在建模和成果展示环节协同做好做足工作是项目级BIM技术中心人员配置的最低要求,表1就项目级BIM技术中心人员职责及岗位要求作出了配置建议和分析。

微信公众号:xuebim
关注建筑行业BIM发展、研究建筑新技术,汇集建筑前沿信息!
← 微信扫一扫,关注我们+

BIM建筑网





评论前必须登录!
注册