基于BIM的建筑结构设计流程相较于传统建筑结构设计流程在结构设计的三个阶段分别有所改变:

①方案设计阶段
(1)结构设计专业基本可以实现在这一阶段的提前参与,结合BIM技术进行结构方案设计工作,将方案设计的表达方式从纸质的设计说明直接过渡到BIM结构模型,且BIM结构模型也作为交付物参与到接下来的审批交付过程中,并作为建筑设计方案的重要组成部分用于企业的投标方案;
(2)这一阶段的设计工作增加了结构建模环节,但是所建模型可以作为下一设计阶段的基础结构模型,一定程度上保证了下一阶段的设计工作顺利展开;
(3)建模方式主要分为两种,一种是集成于建筑专业此阶段的建筑模型,在建筑模型内对主要结构构件进行布置和建模,输入基本结构构件信息;另一种为选择一种结构专业软件,在该软件中进行结构方案设计,设计完成后,输出BIM结构模型。
②初步设计阶段
(1)基于传统流程中的设计准备环节也提前完成,可在前一阶段的BIM结构基础模型上直接开展结构设计建模工作;
(2)传统流程中的阶段性提资活动,变成了可随时对各专业模型进行提取和交换的方式,且各专业模型数据具有实时更新性,实现了各专业的协同设计,避免了设计过程中出现在专业间的大部分专业设计冲突问题;
③施工图设计阶段
(1)根据结构计算分析结果,对BIM结构模型进行修改和调整,然后经过专业内校审、专业间协调修改,最后得到完整的BIM结构施工图设计模型;
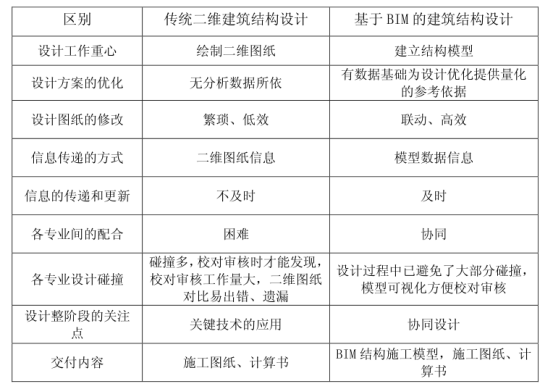
(2)结构设计工作全部完成时,所需交付的内容增加BIM结构施工图设计模型,与二维施工设计图纸及相关资料一起整合并交付。对比两种建筑结构设计流程,其主要的区别如表所示。

BIM建筑网





评论前必须登录!
注册