本案例借助于插件Simlab Composer将Revit模型导出为3DPdf。经实测,转换效率很高。浏览Pdf时,对于中小型项目卡顿并不明显。
1
安装Simlab Composer插件。

2
Revit打开项目,点击插件,将模型同步到(三维视图操作;会自动启动插件)Simlab Composer。

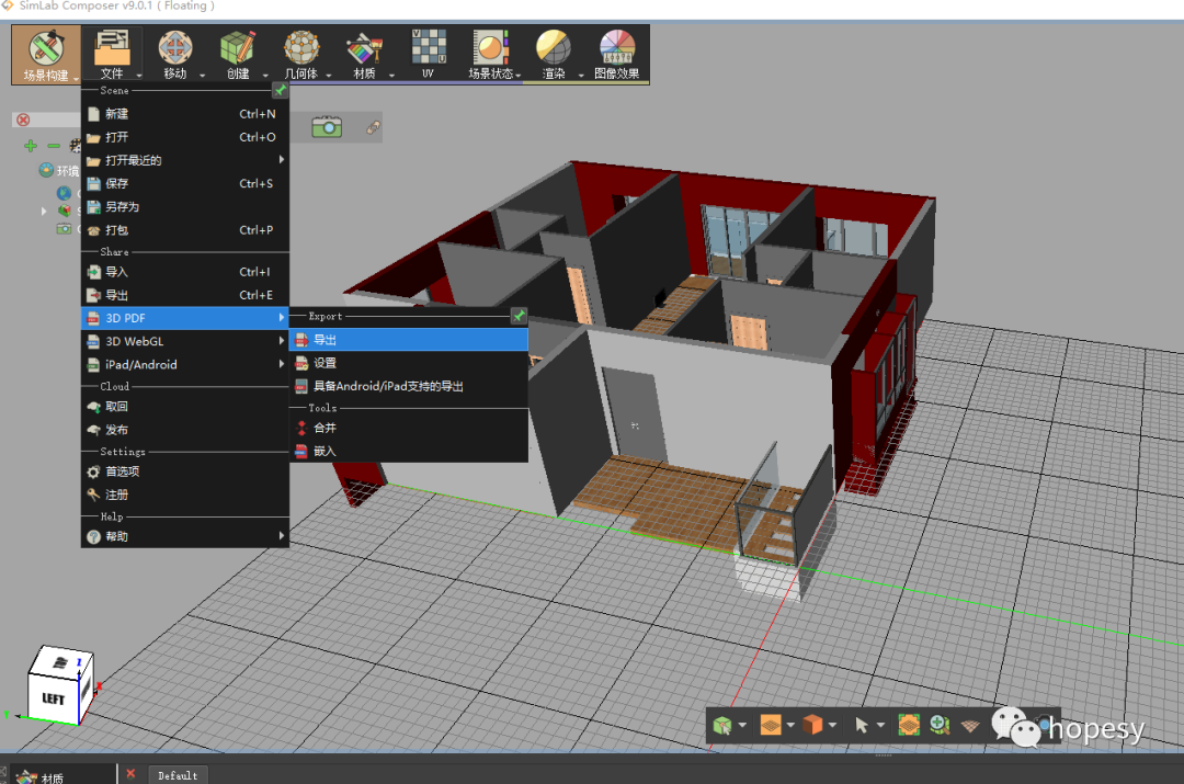
3
在Simlab Composer中导出为3DPdf

4
在AdobeAcrobatPro中查看3D模型

微信公众号:xuebim
关注建筑行业BIM发展、研究建筑新技术,汇集建筑前沿信息!
← 微信扫一扫,关注我们+

BIM建筑网





评论前必须登录!
注册