贵州省建筑业信息化发展促进会
关于实施《贵州省建设项目建筑信息模型(BIM)技术咨询服务收费指南》 的通知
各会员单位:
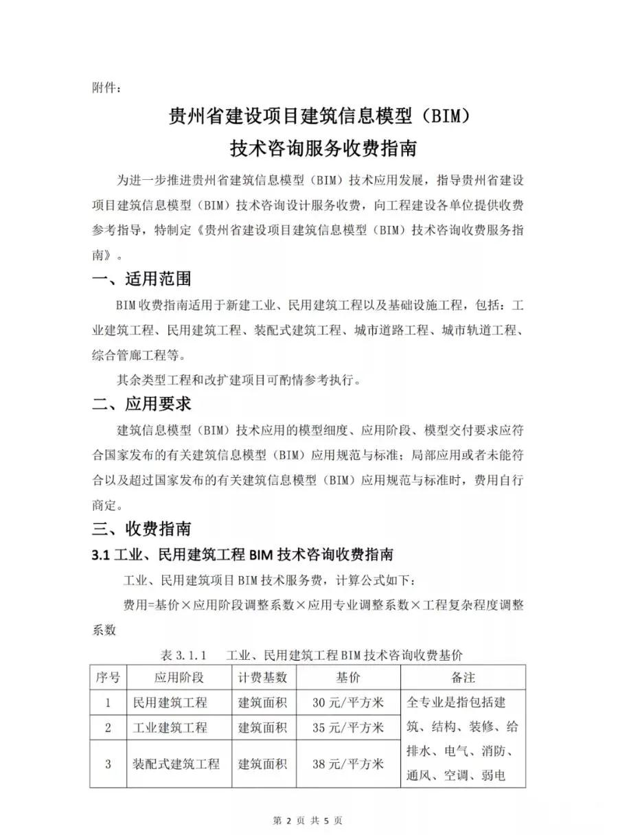
在充分征求各方意见基础上, 经促进会专家委员会数次会审, 理事会审核, 批准《贵州省建设项目建筑信息模型(BIM)技术咨询服务收费指南》 作为促进会团体规范性指导文件。现予以公布, 自发布之日开始实施。特此通知附件:《贵州省建设项目建筑信息模型(BIM) 技术咨询服务收费指南》
贵州省建筑业信息化发展促进会
2021年8月5日
主题词:管理规范 BIM 咨询服务 收费指南 通知
抄 报:省住建厅勘设处、 建管处、 节能处, 贵阳市住建局
贵州省建筑业信息化发展促进会秘书处 2021年8月5日印制





微信公众号:xuebim
关注建筑行业BIM发展、研究建筑新技术,汇集建筑前沿信息!
← 微信扫一扫,关注我们+

BIM建筑网





评论前必须登录!
注册