某施工招标文件BIM章节要求如下:
“结合本工程特点及具体施工部署,针对是否体现BIM技术手段开展施工组织策划、重难点工序模拟、应用点分析有关具体内容进行评分”
某施工招标文件BIM章节要求
该章节对BIM的要求,可以理解为:施工投标文件内需要为项目编制BIM实施方案,该实施方案将作为技术标书的一个重要章节进行评分。根据这个要求,我们需要对标书的BIM章节编制做一个整体的规划。
01
PART
BIM实施方案章节整体编制思路
章节篇幅:依据上述类型招标文件要求,BIM章节满分为15分,假设标书限制总数100页来编制,BIM章节可以编制15页左右(需与编制标书负责人确认)。
章节版块:BIM实施方案章节整体可以按照以下6个版块来进行编制。
1、BIM实施目标
2、BIM实施团队架构
3、BIM软硬件环境
4、BIM应用价值点
5、BIM协同实施
6、BIM实施的保障措施
02
PART
BIM实施方案章节版块内容编制
接下来,我们对BIM实施方案章节各个板块的内容进行简单的解读和示例。
01
BIM实施目标
BIM实施目标作为BIM实施方案的开头,主要阐明项目实施采用BIM技术的原因,即对业主表达应用BIM技术能够带来的价值和效果,该部分的描述需要站在项目或者企业角度表达项目应用BIM的核心价值,要高大上,但不能假大空。
编制BIM实施目标板块,首先可以参照标书BIM应用描述:
1、若标书对BIM实施目标有相应描述,可以依据招标文件进行摘抄;
2、若标书对BIM实施目标无明确描述,可以参照省指南或者市导则进行描述;
3、另外,也可以依据自己公司BIM实施方案范本进行描述。
样例一:
将BIM技术贯穿到施工实施全过程,不断动态优化调整完善施工过程模型,发现潜在问题并及时解决,以达到提质增效的作用。
(摘抄自福建省建筑信息模型BIM技术应用指南)
样例二:
秉承先试先行的精神,不求大而全,只求细而精,通过岗位以及项目级相关应用点的落地,促进项目全体人员对于BIM技术的了解及认识,积累项目BIM应用及管理经验,培养自己的BIM团队;在过程中利用BIM技术提高工作效率,为各项管理决策提供数据支撑,从而降低施工风险及成本。
(摘抄自某项目BIM实施方案)
02
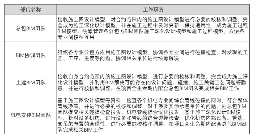
BIM实施团队
BIM实施团队版块的编制,需要根据标书要求以及实际项目需求综合考量,体现投标单位将为项目实施配备足够BIM人员提供服务,且明确每个岗位角色的主要职责,该版块没有绝对的标准,建议以组织架构图+团队职责表格的形式来进行表达,可以让专家评审一目了然。
样例一:BIM组织架构
项目BIM组织架构
(源自指南)
样例二:BIM岗位职责
项目BIM岗位职责
(源自指南)
03
BIM实施软硬件配置
项目BIM实施软硬件配置板块的编制,主要说明BIM实施过程所需的各类软件及其所需电脑硬件配置两个方面,也可以加入中心服务器的简单描述,该章节可以用简易的图表方式进行表达。
这部分内容可以通过互联网或一些企业级BIM比赛来查阅相关推荐配置,再根据标书要求与项目实际需求提炼,编制适用于项目BIM软硬件配置。
样例一:BIM应用软件

施工BIM应用软件
(源自指南)
样例二:硬件配置
硬件配置
(源自指南)
04
BIM应用价值点
BIM应用价值点板块的编制,需要根据投标项目的自身特点以及既往同类项目的情况,结合项目时间节点,选择最能发挥BIM价值点的应用点进行说明,一般采用文字加配图的方式呈现,为投标项目重新制作各类素材耗时费力,各类型配图样式需要平时积累,采用非本项目配图也需谨慎筛选,以下仅列举BIM部分应用点进行阐述。
1、施工场地布置

2、各专业BIM模型创建

3、碰撞检查

4、净高分析

5、深化设计

·机电深化设计
·精装深化设计
6、方案模拟

7、进度管理

05
BIM协同实施
BIM协同实施板块的编制,首先需要简述BIM协同对项目带来的帮助,参考福建省指南中的描述:“通过标准化项目管理流程,结合移动信息化手段,实现工程信息在 各职能角色间高效传递和实时共享,为决策层提供及时的审批及控制方式。”
其次,内容部分主要包括两个方面:确定协同管理内容、使用协同管理平台(如果有)
样例一:协同管理内容
管理内容:
设计成果管理:根据施工需求,对设计模型进行深化、多专业碰撞检测和优化;对存在问题进行修改、跟踪和记录。同时,对设计文件进行发布、存档等管理;
进度管理:模拟和评估进度计划的可行性,识别关键控制点;以建筑信息模型为载 体集成和跟踪各类进度信息,为进度计划的实时优化和调整提供支持;
合同管理:将合同主体信息、合同清单与建筑信息模型进行集成,便于查阅、履约过程跟踪,及时发现履约异常状态;
成本管理:将成本信息录入并与施工信息模型关联,实现快速准确计算工程量,并进行不同维度的成本计算分析、比较和控制;
质量安全管理:可通过三维可视化动态漫游、施工方案模拟等,预先识别工程质量 和安全的关键控制点;将质量、安全管理要求集成到模型中,进行质量、安全方面的模拟仿 真以及方案优化;关联可移动设备对现场质量、安全进行检查。
施工协同实施规定-管理内容
(源自福建省指南)
福建省指南中对管理内容作出了明确的描述,在编制该部分内容时,我们可以在此基础上,完善各类管理内容的文档格式、交付频率、存储形式等具体事项。
样例一:协同管理平台
协同管理平台:
施工协同实施宜通过搭建施工协同管理平台,为施工总包、各专业分包、外部接口 提供一体化协同工作环境,固化技术要求和管理流程,实现施工既定的管理目标;
施工协同管理平台宜具备良好的数据兼容能力;可实现各种相关数据与模型的实时关联,实现工程数据互联互通;项目管理各参与方数据信息的集成应用,具备一定的计算分析、模拟仿真以及成果表达能力。
施工协同实施规定-协同管理平台
(源自福建省指南)
06
BIM实施的保障措施
BIM实施保障可以理解为,为保障各类BIM工作执行能够顺利进行制定的管理办法,可以从BIM工作制度、奖惩制度等进行阐述。
样例一:施工阶段会议制度

上图仅为示例,实际情况建议以文字、表格等内容进行说明,尽量不要配图,非投标项目的配图容易暴露其他企业信息,反而可能因此被废标。
03
PART
后记
BIM实施章节的编制属于BIM招标要求较为简单的一种模式,但是所需的内容、素材量较为庞大,需要投标单位在平时BIM工作中积累各类型项目的应用点素材,且素材展现、包装应具有一定通用性,才能在新项目投标中有充足的素材去重复利用,确保在投标有效期限内编制出适用项目BIM实施方案。

BIM建筑网





评论前必须登录!
注册