

关于2021年第三届“联盟杯”铁路工程BIM应用大赛获奖作品公示的通知
铁路BIM联盟和中国铁道工程建设协会共同举办的第三届“联盟杯”铁路工程BIM应用大赛已于2021年10月26日至27日在成都完成线上答辩及线下评审。本次大赛入围终评125项作品进入答辩环节,经过在线答辩和现场专家评审合议,评选出本次大赛的获奖名单,现将获奖名单(附件)予以公示。
自公示发出之日起,若对公示的获奖名单有异议,请于2021年11月10日前以书面形式向大赛组委会反映。反映材料若以单位名义,应加盖公章,并附联系方式;若以个人名义,应署真实姓名,并附联系方式。
联系人:张耀
联系电话:18227691605
电子邮箱:cgbim@qq.vip.com
附件:第三届“联盟杯”BIM应用大赛获奖名单
铁路BIM联盟2021年11月1日
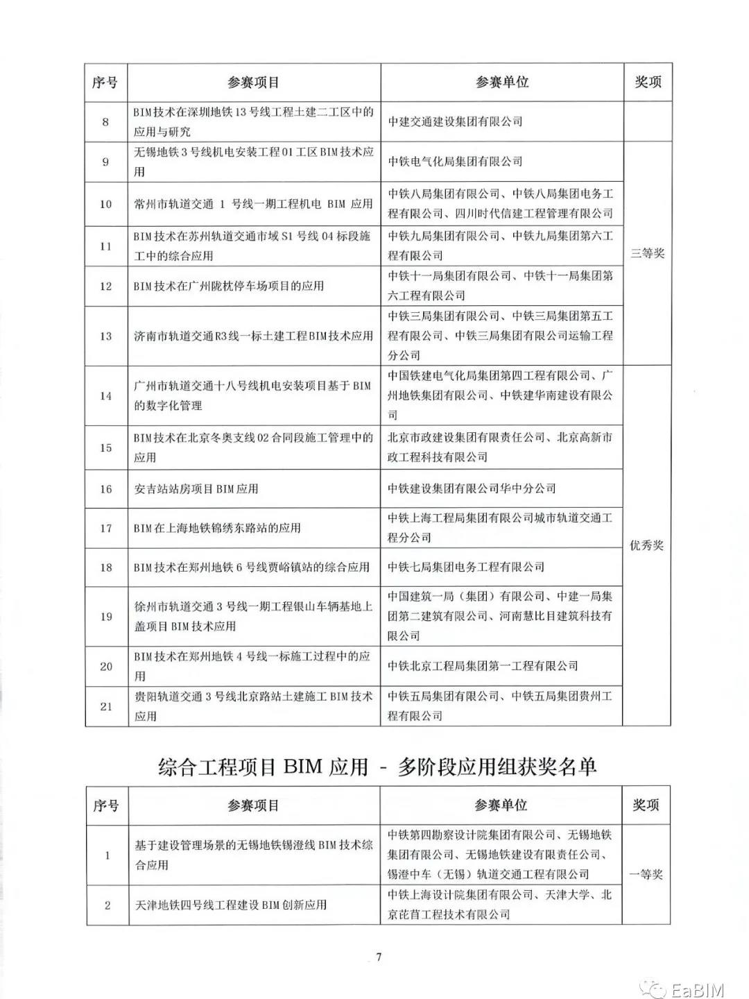
具体获奖名单:








微信公众号:xuebim
关注建筑行业BIM发展、研究建筑新技术,汇集建筑前沿信息!
← 微信扫一扫,关注我们+

BIM建筑网

评论前必须登录!
注册