

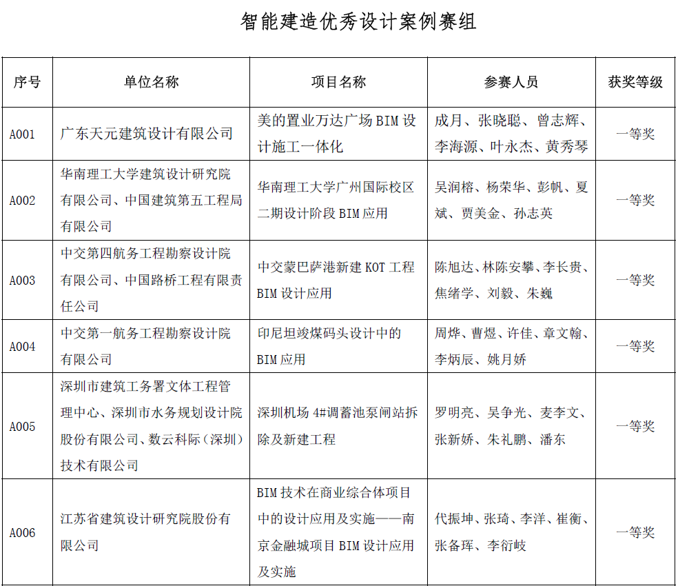
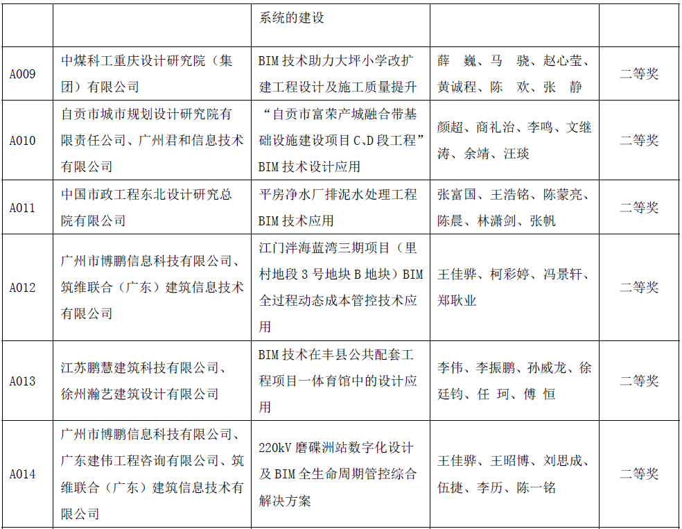
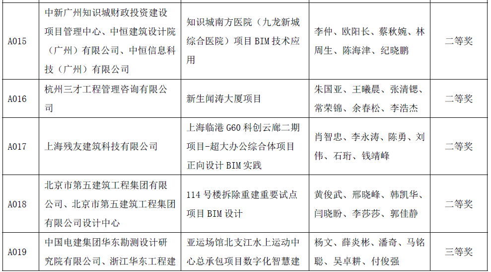
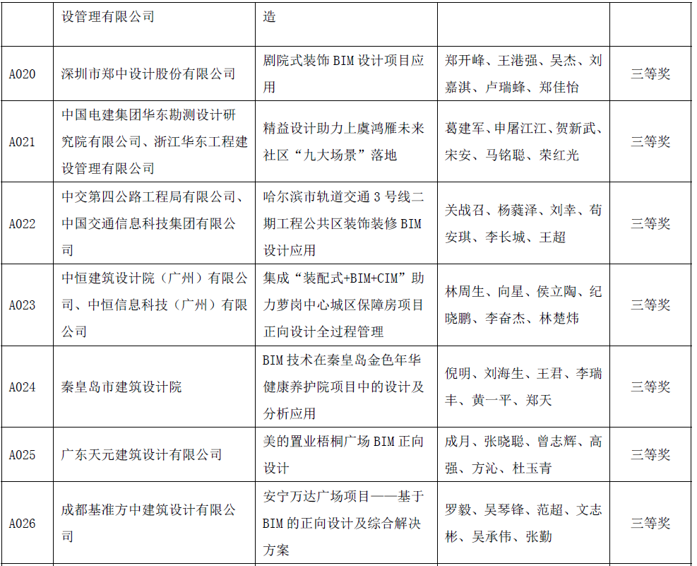
各参赛单位、参赛人员、会员企业及相关单位:为认真贯彻国家发展和改革委员会等十三部委联合发布的《关于推动智能建造与建筑工业化协同发展的指导意见》(建市函〔2020〕60号)、住房和城乡建设部《关于开展新型城市基础设施建设试点工作的函》(建改发函〔20203152号)等文件精神,围绕新基建、新城建、重大工程中各协同企业高质量发展的总体目标,建筑行业以数字化、智能化升级为动力,重点开展建筑信息模型(BIM)、城市信息模型(CIM)、物联网(IoT)、大数据、云计算、人工智能、区块链、数字孪生、智能制造等新技术在建筑领域的集成与创新应用,以科技赋能传统产业升级。由全国总工会中国机械冶金建材工会全国委员会指导、中国建筑材料流通协会举办的首届“新基建杯”中国智能建造及BIM应用大赛,经过专家初选、复评、在线答辩及结果公示,最终确定62项一等奖,127项二等奖,182项三等奖,212项优秀奖,工匠
8人,其中一等奖作品全部推荐申报中国建筑材料流通协会科学技术奖评选(国家科学技术奖励办0199编号),现将获奖结果予以公布。希望获奖的单位及BIM技术人员再接再厉、继续探索创新,认真学习和总结先进经验,促进BIM技术应用取得更多优秀成果,为推动工程建设行业高质量发展作出新的更大贡献!附件:首届“新基建杯”中国智能建造及BIM应用大赛获奖结果








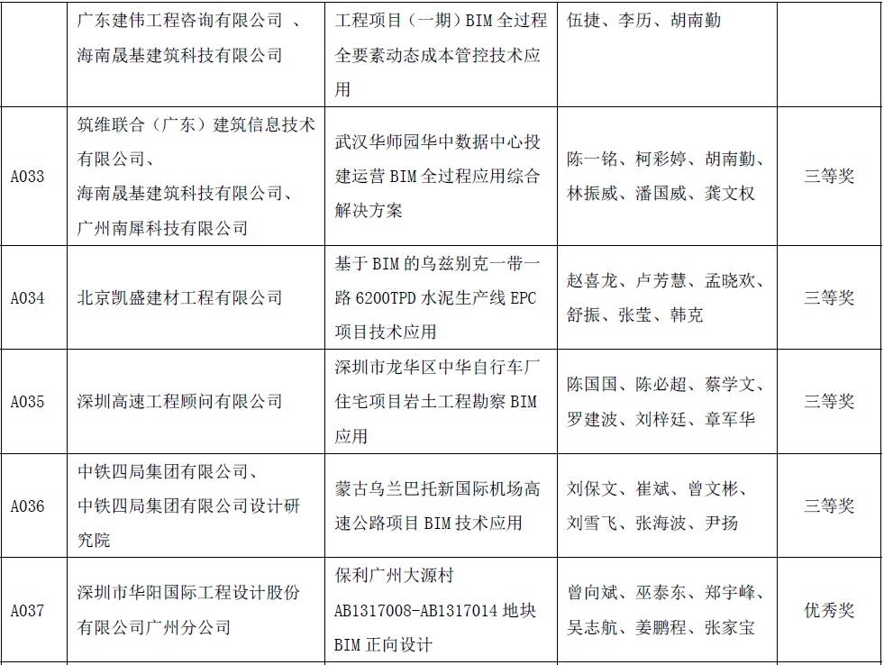
更多请下载附件查看!
首届“新基建杯”中国智能建造及BIM应用大赛获奖结果.pdf
微信公众号:xuebim
关注建筑行业BIM发展、研究建筑新技术,汇集建筑前沿信息!
← 微信扫一扫,关注我们+

BIM建筑网

评论前必须登录!
注册