BIM问答|bim5d 现阶段能干什么
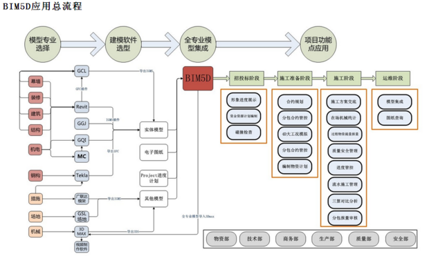
1、 以BIM平台为核心,集成土建、机电、钢构、幕墙等各专业模型,并以集成模型为载体,关联施工过程中的进度、合同、成本、质量、安全、图纸、物料等信息,利用BIM模型的形象直观、可计算分析的特性,为项目的进度、成本管控、物料管理等提供数据支撑,协助管理人员有效决策和精细管理,从而达到减少施工变更,缩短工期、控制成本、提升质量的目的。


微信公众号:xuebim
关注建筑行业BIM发展、研究建筑新技术,汇集建筑前沿信息!
← 微信扫一扫,关注我们+

BIM建筑网





评论前必须登录!
注册