International Bidding of Architectural SD for Overall Renovation of Shenzhen Working People’s Cultural Palace
根据市委市政府工作部署,结合工人文化宫的职能定位及未来发展需要,由深圳市总工会、深圳市罗湖区人民政府主办,深圳市地铁集团有限公司承办的深圳市工人文化宫整体改造工程建筑方案设计国际竞赛正式启动,向全球征集最具创意的设计方案。
In response to the work plan of the municipal Party committee and the municipal government, based on the functional positioning and future development demands of Shenzhen Working People’s Cultural Palace, the International Bidding of Architectural SD for Overall Renovation of Shenzhen Working People’s Cultural Palace is officially launched. It is hosted by Shenzhen Federation of Trade Unions and Luohu District Government, Shenzhen and organized by Shenzhen Metro Group Co., Ltd., in a bid to seek the most creative proposal from all over the world.
一.项目概述Project Profile
深圳市工人文化宫(市职工服务中心)(以下简称“工人文化宫”)是深圳市总工会下属的公益性事业单位,前身是原宝安县工人文化宫,始建于1953年,地处罗湖区核心地带,毗邻东门商业步行街区,是广深城际铁路途径的重要地段。场地南侧是三条地铁线路的交汇换乘站点,是全市性客运交通枢纽。工人文化宫的主要功能是对职工进行文化艺术和职业技能培训,组织开展职工文体活动,是市总工会为职工服务的阵地和密切联系职工群众的桥梁纽带。
Shenzhen Working People’s Cultural Palace (Shenzhen Staff Service Center) (“the Cultural Palace”) is a public welfare institution affiliated to Shenzhen Federation of Trade Unions. It was built in 1953 in the name of Bao’an County Worker’s Cultural Palace. It is located in the core area of Luohu District adjacent to Dongmen Commercial Pedestrian Street, a key section covered by Guangzhou-Shenzhen Intercity Railway. On the south of the Cultural Palace, there is a metro station for interchange between three metro lines, serving as a citywide passenger transport hub. The main function of the Cultural Palace is to offer culture, art and vocational training and accommodate recreational and sports activities for the working people. It is a front of Shenzhen Federation of Trade Unions to serve and a bridge linking closely with the working people.
随着城市高速发展,旧的工人文化宫建筑已经无法满足不断增多的文体需求,在原址上进行的改造升级迫在眉睫。新的工人文化宫将成为集文化、艺术、公共及配套服务等为一体的复合型文化地标,未来带动东门商圈升级转型,形成具有区域影响力的时尚艺术中心。
With the rapid development of the city, the existing building of the Cultural Palace can no longer keep up with people’s increasing demands for recreational and sports activities. This makes it extremely urgent to renovate and upgrading the building. The new Cultural Palace will be a complex cultural landmark integrating culture, art, and public and supporting services. It will promote the upgrading and transformation of Dongmen Commercial Circle and create a fashion art center with regional influence in the future.
二.设计内容Design Contents
深圳市工人文化宫北邻人民公园,南接深南大道,东面是迎宾馆、东门商业圈,西邻布吉河,地段位置优越,自然环境优美,占地面积近6万㎡,现有总建筑面积约2.69万㎡。
The Project neighbors People’s Park on the north, Shen Nan Da Dao on the south, the Guesthouse and Dongmen Commercial Circle on the east, and Buji River on the west. It enjoys prominent location and pleasant natural environment. The site area of the Project is nearly 60,000m2, while its existing GFA is about 26,900m2.
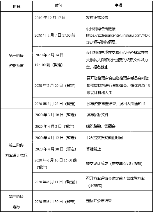
本次国际竞赛分为三个阶段,分别为“资格预审”、“方案设计竞标”及“定标”。竞赛第一阶段(资格预审阶段)的设计内容包括城市设计研究和建筑概念设计两部分。城市设计研究范围包括文化宫,迎宾馆、东门商业圈、布吉河及布吉河西侧居住区(城市设计研究范围见图1,建筑用地范围详见设计任务书)。
The bidding will involve three stages: prequalification, schematic design, and bid finalization. Stage 1 (prequalification) involves urban design research and architectural conceptual design. The scope of urban design research covers the Cultural Palace, the Guesthouse, Dongmen Commercial Circle, Buji River and the residential district on the west of Buji River (see Fig. 1 for the scope of urban design research and Design Brief for the specific site scope).
图1城市设计研究范围及建筑用地范围
Fig. 1 Scope of Urban Design Research and Construction Site
三.报名要求Registration Requirements
1采用全球公开报名的方式,国内外设计机构均可报名参加。
2设计机构需提供企业注册证明、设计许可证明或同等效力的相关文件。
3单位负责人为同一人或者存在控股、管理关系的不同单位,不得同时报名参赛。
4 本项目接受联合体参赛(不限境内外),不接受个人或个人组合的报名。
5 以联合体参赛的合作方需符合以下要求:
a. 联合体成员不得多于三家,联合体成员不得再单独或以其他名义与其他设计单位组成其他联合体报名参赛。
b. 联合体合作方需签署具法律效用的《联合体协议》,并明确牵头单位,各个设计阶段中双方的分工划分方式和设计费用的分摊比例、分配方式等。
6 申请参赛的设计机构需承诺在中标后在深圳设立有固定办公地点的项目组,项目组由本项目负责人和各专业负责人组成,按合约要求配合完成各阶段的设计服务工作,至项目合同终止。
7 申请参赛的设计机构需指定主持过同类型设计项目的人员担任主创设计师,主创设计师必须亲自负责本项目的主要设计工作,以及主办方要求的重要汇报会议等工作,如在招标过程中发现主创设计师与资格预审材料不符,主办方有权取消其入围和中标资格,并可根据相关规定追究其责任。
1 Domestic and international design firms are welcome to register for the Design Competition.
2 Design firms need to provide the enterprise registration certificate and design license or relevant documents with the same effects.
3 Design firms with the same principal or with holding or management relationship shall not register for the competition simultaneously.
4 Consortium bid is acceptable (regardless of border), but bid submitted by an individual or a team of individuals is not acceptable.
5 Members of consortium applicants should meet the following requirements:
a. Each consortium should have no more than three members, and no member is allowed to register twice for the competitionin the name of another firm or another consortium.
b. The members should sign a legally effective Consortium Agreement, and specify the leading party, the division of work between the members in each design stage, the proportion and way of distribution of the design cost, etc.
6 The applicants should undertake to set up a project team with a fixed office in Shenzhen after winning the bid. The project team should be composed of a project principal and various disciplinary principals, who should cooperate with each other to complete the design work in each stage as required by the contract until the termination of the contract.
7 The applicants should assign a person who has directed design projects of the same type as the chief designer of the Project. The chief designer must take charge of the main design work of the Project and attend important presentation meetings required by the Host. If the chief designer’s profile is found to be inconsistent with the one submitted forprequalification, the Host is entitled to disqualify the bidder involved from being shortlisted and winning the bid, and hold such bidder responsible for corresponding legal liabilities.
四.竞赛规则Work Rules
本次国际竞赛分为三个阶段,分别为“资格预审”、“方案设计竞标”及“定标”。第一阶段“资格预审”,在全球范围内公开征集设计方案,参赛设计机构根据招标规则及设计任务书,提交相应的报名文件和设计提案,通过资格预审择优选取15家设计机构进入到方案设计阶段。
注:以上时间以北京时间为准,主办方保留调整日程安排的权利。最终以深圳市建设工程交易服务网的公布时间为准。
The bidding is open to all design firms worldwide. Bidders will be required to submit corresponding registration document and design proposal pursuant to the Bidding Rules and the Design Brief. Fifteen bidders will be selected through prequalification to participate in subsequent schematic design. 
Notes: All the time and dates are shown in Beijing Time. The Host reserves the right to adjust the schedule. Subject to announcement at Shenzhen Construction Project Transaction Service Net.
五.设计费Cost of contract
参考国家发展计划委员会、建设部联合制定的《工程勘察设计收费标准(2002年修订本)》, 以及深发改下达的关于深圳市工人文化宫整体改造工程的前期计划的通知 (深发改【2019】248号),暂定方案设计费约为人民币2200万元,项目的建设内容、规模、标准、总投资及设计费用等以实际项目批复文件为准。
Referring to the Charging Standards for Engineering Survey and Design (2002 Revision) jointly formulated by the State Development Planning Commission and the Ministry of Construction, and the Announcement on the Preliminary Plan for Overall Renovation of Shenzhen Working People’s Cultural Palace (Shen Fa Gai [2019] No. 248) issued by the Development and Reform Commission of Shenzhen Municipality, the SD fee of the Project is tentatively determined at about RMB 22 million yuan, while the construction content, size, standard, total investment and design cost shall be subject to the project approval documents.
六.设计补偿费 Design Stipend
第一名(1名):为中标设计机构,获得方案设计合同;
第二名(2名):分别获得设计补偿费人民币贰佰万元整(小写¥2,000,000.00元);
其他入围设计机构(12名):分别获得设计补偿费人民币捌拾万元整(小写¥800,000.00元)。
1st place (one winner): the 1st place will win the bid and obtain the design contract.
2nd place (two winners): each will receive Two Million Yuan (¥2,000,000.00) as stipend.
Other shortlisted bidders (12): each will receive Eight Hundred Thousand Yuan (¥800,000.00) as stipend.
七.联系方式 Contact
主办方:深圳市总工会、深圳市罗湖区人民政府
承办方:深圳市地铁集团有限公司
协办方:深圳市城市设计促进中心(深圳市公共艺术中心)
深圳市仁智汇商务咨询有限公司
联系人: 徐女士0755-83243435
联系地址:深圳市福田区上梅林中康路8号雕塑院A栋303
招标代理:深圳市栋森工程项目管理有限公司
联系人:范莹莹 13760227566、陈韵研 13760098186、0755-82117166
联系地址:深圳市盐田区深盐路2015号保发大厦6楼
联系邮箱:357992124@qq.com
Host: Shenzhen Federation of Trade Unions
Luohu District Government, Shenzhen
Organizer: Shenzhen Metro Group Co., Ltd.
Co-organizer:Shenzhen Center for Design (Shenzhen Center for Public Art)
Shenzhen Renzhihui Business Consulting Co., Ltd.
Contact person: Ms. Xu, 0755-83243435
Address: Room 303, Block A, Shenzhen Sculpture Academy, 8 Zhongkang Rd, Shangmeilin, Futian District, Shenzhen
Bidding agent: Shenzhen Dongsen Construction Project Management Co., Ltd
Contact person: Fan Yingying13760227566, Chen Yunyan 13760098186, 0755-82117166
Contact address: F6, Baofa Building, 2015 Shenyan Rd, Yantian District, Shenzhen
Email: 357992124@qq.com
竞赛所有的相关资料请前往城市设计促进中心官网下载。地址:https://www.szdesigncenter.org/
Please visit the official website of Shenzhen Center for Design (https://www.szdesigncenter.org/) for related info.

BIM建筑网

评论前必须登录!
注册