十数万亿产业变革的序章,钢构行业吹响集结号
四省“钢结构+住宅”给出定量目标、适用装配式研发范围及试点区域,可操作性强。除了承接已有的装配式支持政策外,四省文件亮点有:1)钢结构住宅产业链配套扶持;2)钢结构住宅行业标准与质量检验;3)示范项目财政补贴;4)钢结构商品房容积率奖励,预售条件放宽。推断后续会有更多省份跟进。
钢结构于住宅领域应用,是装配式建筑行业大发展背景下的政策支持再倾斜再分配。装配式建筑行业过去数年复合增速近翻番,产业链上下游企业均呈现快速发展。然而钢构细分成长性略显不足,主要原因是住宅领域倾向于采用PC技术路径。装配式快速发展离不开政策指引,19年以来装配式政策向钢结构倾斜,或是未来数年钢结构行业跨越式发展的起点。我们大胆预测,钢构住宅的增速将不逊于任何成长性行业。
地方政策梳理,详见今天外发的研报。历史报告、专家访谈、公司调研请联系光大建筑团队。
报告摘要
◆落实住建部前期推广“钢结构+住宅”,山东等四省提出试点方案
2019年3月住建部建管司发布的“2019年工作要点”中要求开展钢结构装配式住宅试点,系首提“钢结构+住宅”。近期四省跟进,首次对装配式的细分技术路径(钢结构)及应用方向(住宅)出台扶持政策。在承接已有装配式相关政策外,地方政策在钢构住宅的推广目标、优惠补贴、产业链扶持等要点均有提升。可以期待其他省份将陆续出台类似政策。
具体来看,山东方案覆盖区域广/路径清晰/扶持力度大,钢结构住宅渗透率有望明显提升(预计由16-18年的0.8%提升至19-21年的1.3%);湖南方案以示范项目为抓手,政府主导项目/商品住宅项目双管齐下,配套支持政策相对完善;四川方案范围明确/路径清晰/政策支持力度大,明确提出到2022年新开工钢结构住宅500万平米以上(预计占全部住宅新开工超1%);浙江方案聚焦以点带面,19-22年三阶段推进,政策保障充足,全省/试点地区/农村钢结构住宅建设目标明确量化。
◆试点方案更务实细致,钢结构更契合装配式建筑推广初衷
与住建部3月文件相比较,本次各省的试点方案更定量,聚焦于完善钢结构产业链、行业监管/质量标准体系建设,立足于钢构装配式长远发展。补贴方面,均在前期支持装配式的基础上提供更为优惠的倾斜与补贴:除了对于钢结构产业链的财政补贴之外,奖励钢结构装配式住宅项目,并在容积率、预售条件上有优惠。钢结构建筑是“最装配化”的装配式建筑,住宅建设领域试点钢结构装配式建筑更符合国家推广装配式建筑的初衷。
◆钢结构试点住宅建设打破钢构应用天花板,钢构将站上风口
装配式和钢构原非一一对应关系。钢构在公共建筑领域应用广泛,而PC则在住宅领域更受青睐,过去几年装配式建筑行业规模快速成长,但钢构并未享受到行业成长红利。据中国建筑金属结构协会数据,16年钢结构应用项目中商业地产/场馆/厂房类项目占比高达74.5%,住宅项目占比仅4.1%。考虑到房建中住宅占比达70%,住宅中钢结构渗透率非常低(以山东、四川为例,渗透率<1%),住建部明确单独提出出在试点地区住宅建设推广使用钢结构且山东等四省已提出试点方案,后续更多地区有望推出类似政策,钢构渗透率短期有望明显提升,将站上装配式建筑风口。<>
◆钢结构装配式住宅受政策扶持,钢构行业增长将大概率提速
受政策持续加码引导,我国装配式建筑将保持高速增长。住建部及四省政策向钢结构于住宅应用倾斜,钢构细分增速或快于装配式行业整体增速。期待其他省份配套政策陆续出台。考虑到钢构行业集中度仍较低,细分行业龙头成长有望超越行业增长速度,可关注钢结BIM培训构装配式建筑一体化施工优势突出的精工钢构和钢结构制作龙头、产能持续扩张的鸿路钢构。
◆风险分析:配套政策出台、政策执行不及预期,成本下降逊于预期
报告目录

报告正文
1、“钢结构+住宅””地方配套出炉,钢结构推广料提速
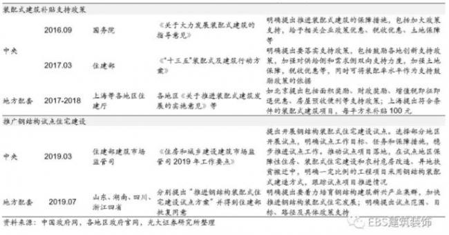
装配式建筑政策支持持续加码。2013年住建部印发的《“十二五”绿色建筑和绿色生态区域发展规划》首次明确提出要我国要加快形成装配式混凝土、钢结构等工业化建筑体系;国务院于2016年提出我国力争用10年左右时间装配式建筑占新建建筑比例达到30%;2017年住建部进一步明确装配式建筑发展规划,提出到2020年全国装配式建筑占新建建筑比例达到15%以上,其中重点推进地区、积极推进地区和鼓励推进地区分别大于20%、15%和10%,此外多项装配式建筑建设、评估标准相继出台,各省/地区相继发布配套政策支持推进装配式建筑实施,明确装配式建筑占新建建筑比例目标,同时提出相关补贴、优惠政策(参考报告《往后,对钢构更乐观——装配式建筑行业深度研究》,光大建筑装饰研究团队,2019.04)。



住建部首次仅提推广钢结构试点住宅建设,山东、湖南、四川、浙江推出试点方案。复盘我国发展装配式建筑相关政策,政府上层部门基本同时推广PC结构和钢结构应用,并无明显侧重。2019年3月27日住建部建设市场监管司发布的“2019年工作要点”于首条工作要点“推进建筑业中重点领域改革,促进建筑产业转型升级”中单独提出要开展钢结构装配式住宅建设试点,系装配式建筑推广政策中首次仅提钢结构试点,同时提出将选择部分地区开展试点,并将于试点地区保障性住房、装配式住宅建设、农村危房改造和易地扶贫搬迁中明确一定比例工程项目采用钢结构装配式建造。近期山东、湖南、四川、浙江共四省推出推进钢结构装配式建筑试点方案,明确试点范围、目标、推广路径、政策支持,四省钢结构推广有望提速,后续其他地区类似配套政策值得期待。
钢结构试点住宅建设打开钢结构应用空间,将站上装配式建筑风口。装配式和钢构原非一一对应关系。钢构在公共建筑领域应用广泛,而PC则在住宅领域更受青睐,据中国建筑金属结构协会数据,16年钢结构应用项目中商业地产/场馆/厂房类项目占比高达74.5%,住宅项目占比仅4.1%。考虑到房建中住宅占比达70%,住宅中钢结构渗透率非常低(以山东、四川为例,渗透率<1%),住建部明确单独提出出在试点地区住宅建设推广使用钢结构,山东、湖南、四川、浙江已提出试点方案及后续更多地区有望推出类似政策,钢构有望突破天花板,将站上装配式建筑风口。<>

2、试点方案更务实,更契合装配式建筑推广初衷
2.1、新试点方案目标更细,政策支持更细致
总体来看,在住宅建设领域为四省首次明确推广钢结构装配式建筑。与过去推广钢结构建筑政策文件相比较,本次钢结构在住宅建设领域的试点方案在试点目标层面更加务实、更加细致,聚焦于完善钢结构产业链、行业监管/质量标准体系建设,指标细化,可操作性更强;在政策支持方面,均在前期支持力度的基础针对钢结构建筑具体情况有更细、更多支持。




2.2、推广钢结构更符合国家推广装配式建筑初衷,更利于发扬装配式建筑优点
各地区对装配式建筑的评价或认证参考多项指标,其中装配率(或预制率)为重点指标。所谓装配率,指建筑中预制构件/建筑部品数量(或面积)占同类构件或部品总数量(或面积)的比率。各地区在设立装配式建筑推广目标时对装配率均有要求(参考报告《往后,对钢构更乐观——装配式建筑行业深度研究》,光大建筑装饰研究团队,2019.04),如上海18年3月发布的《上海市2018-2020年环境保护和建设三年行动计划》明确提出2020年全是装配式建筑单体预制率达到40%以上或装配率达到60%以上。为达到装配率要求以实现建筑被认定为装配式建筑,从而享受相关优惠政策,过去发展中存在与国家推广装配式建筑精神相悖的项目建设,片面仅追求装配率达标而忽略建筑本身的经济性、功能性;如部分项目结构部分采用现浇,仅在围护材料、部分装修工程使用预制件。
推广钢结构试点住宅建设更符合推广装配式建筑初衷,更能发挥装配式建筑优点。对于钢结构装配式建筑,其建造过程包括使用钢结构作为建筑结构主体,围护材料、装修等均可通过工厂预制生产,实际操作中可以实现很高的装配率(通常>80%),建设过程中通常不需刻意操作以达到装配率指标要求,是“最装配化”的装配式建筑。在住宅建设领域试点钢结构装配式建筑更符合国家推广装配式建筑的初衷,能更好的发挥装配式建筑的抗震好、建设过程环保提效等优点。
3、投资建议
装配式和钢构原非一一对应关系。钢构在公共建筑领域应用广泛,而PC则在住宅领域更受青睐。住宅建设占房建达70%,前期钢构在此方向几无应用。考虑到此次住建部明确单独提出在试点地区住宅建设推广使用钢结构且已有山东等四省跟进发布试点方案,政策指向性明显,后续更多配套政策值得期待。比较四省钢结构住宅试点方案较前期装配式建筑推广政策在试点目标层面更务实、细致,政策支持方面在前期基础上增加了更有针对性的支持政策,推广效果或更好。
我们认为受政策持续加码引导,我国装配式建筑将保持高速增长,其中钢结构装配式建筑为其中最优质赛道,考虑到当前行业集中度仍较低,细分行业龙头成长有望超越行业增长速度,建议关注精工钢构、鸿路钢构。
精工钢构是钢结构行业龙头之一,主营业务包括钢结构建筑及围护系统设计、制作、施工和工程服务,公司自主研发的“绿筑”GBS装配式建筑集成体系已落地,装配化率超90%,17年以来通过“三大自营基地”和“技术授权加盟”两种模式加速成长。公司具备钢结构装配式建筑一体化施工优势。
鸿路钢构拥有全国最大钢结构制作产能,相继在湖北团风、涡阳、金寨、重庆南川建立钢构生产基地。公司重视钢构技术研发,拥有高层住宅、低层住宅、智能车库三大技术体系,同行领先。同时公司积极参与装配式建筑施工项目,目前以项目总承包为主,项目附加值高。经过多年发展,公司形成了钢结构制造与装配式建筑双轮驱动模式,优势互补,当前公司钢构产能仍在持续扩张。
4、风险分析
地方政府钢构推广配套政策跟进、执行不及预期:考虑到短期钢结构装配式建筑大规模应用仍需政策支持、政府补贴,若后续地方政府配套措施跟进不及时或配套政策执行不及预期,或影响钢结构装配式建筑大规模落地。
装配式建筑政策推进不及预期:考虑到我国装配式建筑发展历史仍短,各地区发展差异性大,存在政策执行难度大、较难统一的问题,若装配式政策推进不及预期,或影响装配式建筑占新建建筑面积比例提升进度,若不能实现2020 / 2025年规划目标,或使实际市场规模与测算市场规模存在明显。
政策执行到企业执行滞后超预期:考虑到钢结构装配式建筑于住宅建设试点操作层面仍需施工企业最终完成,若政策传导至企业滞后明显,将使钢结构装配式建筑推广逊于预期。
成本下降逊于预期:钢结构大规模推广应用中长期驱动因素认为为人工成本上升及规模效应带来的材料费下降合力产生的成本优势,若钢构成本优势迟迟未能体现,将影响其中长期应用前景。
钢价大幅上涨:考虑到近年来随着供给侧改革推进导致钢价出现明显波动,对钢结构企业产生一定程度负面影响,若未来钢价大幅上涨,将带动钢结构出厂价一定程度上涨,不利于钢结构装配式建筑推广。
5、附录-四省钢结构装配式政策梳理







文章来源:EBS建筑装饰(ID:Jianzhu_Yanjiu)

BIM建筑网




评论前必须登录!
注册