各省、自治区、直辖市人民政府,国务院各部委、各直属机构:
现将《促进大数据发展行动纲要》印发给你们,请认真贯彻落实。
国务院
2015年8月31日
(本文有删减)
促进大数据发展行动纲要
大数据是以容量大、类型多、存取速度快、应用价值高为主要特征的数据集合,正快速发展为对数量巨大、来源分散、格式多样的数据进行采集、存储和关联分析,从中发现新知识、创造新价值、提升新能力的新一代信息技术和服务业态。
信息技术与经济社会的交汇融合引发了数据迅猛增长,数据已成为国家基础性战略资源,大数据正日益对全球生产、流通、分配、消费活动以及经济运行机制、社会生活方式和国家治理能力产生重要影响。目前,我国在大数据发展和应用方面已具备一定基础,拥有市场优势和发展潜力,但也存在政府数据开放共享不足、产业基础薄弱、缺乏顶层设计和统筹规划、法律法规建设滞后、创新应用领域不广等问题,亟待解决。为贯彻落实党中央、国务院决策部署,全面推进我国大数据发展和应用,加快建设数据强国,特制定本行动纲要。
一、发展形势和重要意义
全球范围内,运用大数据推动经济发展、完善社会治理、提升政府服务和监管能力正成为趋势,有关发达国家相继制定实施大数据战略性文件,大力推动大数据发展和应用。目前,我国互联网、移动互联网用户规模居全球第一,拥有丰富的数据资源和应用市场优势,大数据部分关键技术研发取得突破,涌现出一批互联网创新企业和创新应用,一些地方政府已启动大数据相关工作。坚持创新驱动发展,加快大数据部署,深化大数据应用,已成为稳增长、促改革、调结构、惠民生和推动政府治理能力现代化的内在需要和必然选择。
(一)大数据成为推动经济转型发展的新动力。以数据流引领技术流、物质流、资金流、人才流,将深刻影响社会分工协作的组织模式,促进生产组织方式的集约和创新。大数据推动社会生产要素的网络化共享、集约化整合、协作化开发和高效化利用,改变了传统的生产方式和经济运行机制,可显著提升经济运行水平和效率。大数据持续激发商业模式创新,不断催生新业态,已成为互联网等新兴领域促进业务创新增值、提升企业核心价值的重要驱动力。大数据产业正在成为新的经济增长点,将对未来信息产业格局产生重要影响。
(二)大数据成为重塑国家竞争优势的新机遇。在全球信息化快速发展的大背景下,大数据已成为国家重要的基础性战略资源,正引领新一轮科技创新。充分利用我国的数据规模优势,实现数据规模、质量和应用水平同步提升,发掘和释放数据资源的潜在价值,有利于更好发挥数据资源的战略作用,增强网络空间数据主权保护能力,维护国家安全,有效提升国家竞争力。
(三)大数据成为提升政府治理能力的新途径。大数据应用能够揭示传统技术方式难以展现的关联关系,推动政府数据开放共享,促进社会事业数据融合和资源整合,将极大提升政府整体数据分析能力,为有效处理复杂社会问题提供新的手段。建立“用数据说话、用数据决策、用数据管理、用数据创新”的管理机制,实现基于数据的科学决策,将推动政府管理理念和社会治理模式进步,加快建设与社会主义市场经济体制和中国特色社会主义事业发展相适应的法治政府、创新政府、廉洁政府和服务型政府,逐步实现政府治理能力现代化。
二、指导思想和总体目标
(一)指导思想。深入贯彻党的十八大和十八届二中、三中、四中全会精神,按照党中央、国务院决策部署,发挥市场在资源配置中的决定性作用,加强顶层设计和统筹协调,大力推动政府信息系统和公共数据互联开放共享,加快政府信息平台整合,消除信息孤岛,推进数据资源向社会开放,增强政府公信力,引导社会发展,服务公众企业;以企业为主体,营造宽松公平环境,加大大数据关键技术研发、产业发展和人才培养力度,着力推进数据汇集和发掘,深化大数据在各行业创新应用,促进大数据产业健康发展;完善法规制度和标准体系,科学规范利用大数据,切实保障数据安全。通过促进大数据发展,加快建设数据强国,释放技术红利、制度红利和创新红利,提升政府治理能力,推动经济转型升级。
(二)总体目标。立足我国国情和现实需要,推动大数据发展和应用在未来5—10年逐步实现以下目标:
打造精准治理、多方协作的社会治理新模式。将大数据作为提升政府治理能力的重要手段,通过高效采集、有效整合、深化应用政府数据和社会数据,提升政府决策和风险防范水平,提高社会治理的精准性和有效性,增强乡村社会治理能力;助力简政放权,支持从事前审批向事中事后监管转变,推动商事制度改革;促进政府监管和社会监督有机结合,有效调动社会力量参与社会治理的积极性。2017年底前形成跨部门数据资源共享共用格局。
建立运行平稳、安全高效的经济运行新机制。充分运用大数据,不断提升信用、财政、金融、税收、农业、统计、进出口、资源环境、产品质量、企业登记监管等领域数据资源的获取和利用能力,丰富经济统计数据来源,实现对经济运行更为准确的监测、分析、预测、预警,提高决策的针对性、科学性和时效性,提升宏观调控以及产业发展、信用体系、市场监管等方面管理效能,保障供需平衡,促进经济平稳运行。
构建以人为本、惠及全民的民生服务新体系。围绕服务型政府建设,在公用事业、市政管理、城乡环境、农村生活、健康医疗、减灾救灾、社会救助、养老服务、劳动就业、社会保障、文化教育、交通旅游、质量安全、消费维权、社区服务等领域全面推广大数据应用,利用大数据洞察民生需求,优化资源配置,丰富服务内容,拓展服务渠道,扩大服务范围,提高服务质量,提升城市辐射能力,推动公共服务向基层延伸,缩小城乡、区域差距,促进形成公平普惠、便捷高效的民生服务体系,不断满足人民群众日益增长的个性化、多样化需求。
开启大众创业、万众创新的创新驱动新格局。形成公共数据资源合理适度开放共享的法规制度和政策体系,2018年底前建成国家政府数据统一开放平台,率先在信用、交通、医疗、卫生、就业、社保、地理、文化、教育、科技、资源、农业、环境、安监、金融、质量、统计、气象、海洋、企业登记监管等重要领域实现公共数据资源合理适度向社会开放,带动社会公众开展大数据增值性、公益性开发和创新应用,充分释放数据红利,激发大众创业、万众创新活力。
培育高端智能、新兴繁荣的产业发展新生态。推动大数据与云计算、物联网、移动互联网等新一代信息技术融合发展,探索大数据与传统产业协同发展的新业态、新模式,促进传统产业转型升级和新兴产业发展,培育新的经济增长点。形成一批满足大数据重大应用需求的产品、系统和解决方案,建立安全可信的大数据技术体系,大数据产品和服务达到国际先进水平,国内市场占有率显著提高。培育一批面向全球的骨干企业和特色鲜明的创新型中小企业。构建形成政产学研用多方联动、协调发展的大数据产业生态体系。
三、主要任务
(一)加快政府数据开放共享,推动资源整合,提升治理能力。
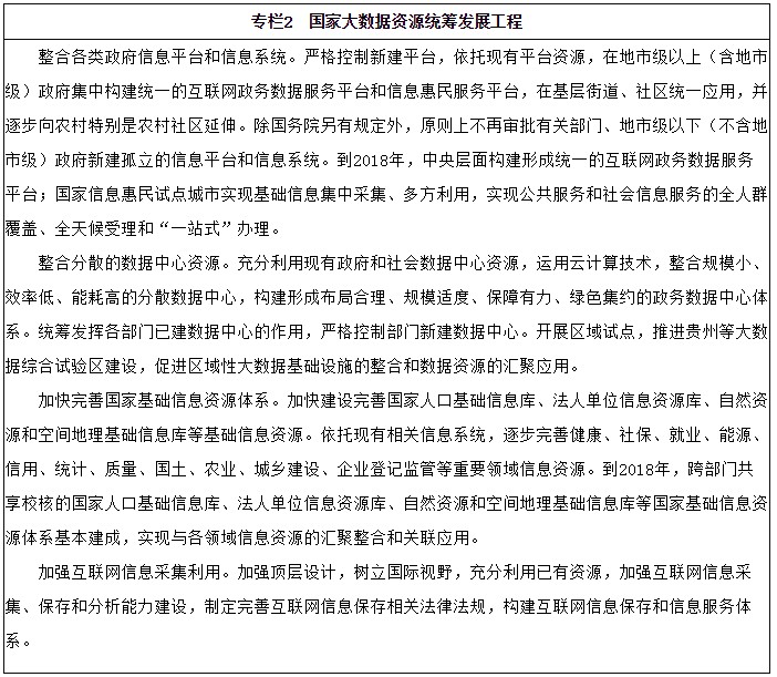
1.大力推动政府部门数据共享。加强顶层设计和统筹规划,明确各部门数据共享的范围边界和使用方式,厘清各部门数据管理及共享的义务和权利,依托政府数据统一共享交换平台,大力推进国家人口基础信息库、法人单位信息资源库、自然资源和空间地理基础信息库等国家基础数据资源,以及金税、金关、金财、金审、金盾、金宏、金保、金土、金农、金水、金质等信息系统跨部门、跨区域共享。加快各地区、各部门、各有关企事业单位及社会组织信用信息系统的互联互通和信息共享,丰富面向公众的信用信息服务,提高政府服务和监管水平。结合信息惠民工程实施和智慧城市建设,推动中央部门与地方政府条块结合、联合试点,实现公共服务的多方数据共享、制度对接和协同配合。
2.稳步推动公共数据资源开放。在依法加强安全保障和隐私保护的前提下,稳步推动公共数据资源开放。推动建立政府部门和事业单位等公共机构数据资源清单,按照“增量先行”的方式,加强对政府部门数据的国家统筹管理,加快建设国家政府数据统一开放平台。制定公共机构数据开放计划,落实数据开放和维护责任,推进公共机构数据资源统一汇聚和集中向社会开放,提升政府数据开放共享标准化程度,优先推动信用、交通、医疗、卫生、就业、社保、地理、文化、教育、科技、资源、农业、环境、安监、金融、质量、统计、气象、海洋、企业登记监管等民生保障服务相关领域的政府数据集向社会开放。建立政府和社会互动的大数据采集形成机制,制定政府数据共享开放目录。通过政务数据公开共享,引导企业、行业协会、科研机构、社会组织等主动采集并开放数据。

3.统筹规划大数据基础设施建设。结合国家政务信息化工程建设规划,统筹政务数据资源和社会数据资源,布局国家大数据平台、数据中心等基础设施。加快完善国家人口基础信息库、法人单位信息资源库、自然资源和空间地理基础信息库等基础信息资源和健康、就业、社保、能源、信用、统计、质量、国土、农业、城乡建设、企业登记监管等重要领域信息资源,加强与社会大数据的汇聚整合和关联分析。推动国民经济动员大数据应用。加强军民信息资源共享。充分利用现有企业、政府等数据资源和平台设施,注重对现有数据中心及服务器资源的改造和利用,建设绿色环保、低成本、高效率、基于云计算的大数据基础设施和区域性、行业性数据汇聚平台,避免盲目建设和重复投资。加强对互联网重要数据资源的备份及保护。

4.支持宏观调控科学化。建立国家宏观调控数据体系,及时发布有关统计指标和数据,强化互联网数据资源利用和信息服务,加强与政务数据资源的关联分析和融合利用,为政府开展金融、税收、审计、统计、农业、规划、消费、投资、进出口、城乡建设、劳动就业、收入分配、电力及产业运行、质量安全、节能减排等领域运行动态监测、产业安全预测预警以及转变发展方式分析决策提供信息支持,提高宏观调控的科学性、预见性和有效性。
5.推动政府治理精准化。在企业监管、质量安全、节能降耗、环境保护、食品安全、安全生产、信用体系建设、旅游服务等领域,推动有关政府部门和企事业单位将市场监管、检验检测、违法失信、企业生产经营、销售物流、投诉举报、消费维权等数据进行汇聚整合和关联分析,统一公示企业信用信息,预警企业不正当行为,提升政府决策和风险防范能力,支持加强事中事后监管和服务,提高监管和服务的针对性、有效性。推动改进政府管理和公共治理方式,借助大数据实现政府负面清单、权力清单和责任清单的透明化管理,完善大数据监督和技术反腐体系,促进政府简政放权、依法行政。
6.推进商事服务便捷化。加快建立公民、法人和其他组织统一社会信用代码制度,依托全国统一的信用信息共享交换平台,建设企业信用信息公示系统和“信用中国”网站,共享整合各地区、各领域信用信息,为社会公众提供查询注册登记、行政许可、行政处罚等各类信用信息的一站式服务。在全面实行工商营业执照、组织机构代码证和税务登记证“三证合一”、“一照一码”登记制度改革中,积极运用大数据手段,简化办理程序。建立项目并联审批平台,形成网上审批大数据资源库,实现跨部门、跨层级项目审批、核准、备案的统一受理、同步审查、信息共享、透明公开。鼓励政府部门高效采集、有效整合并充分运用政府数据和社会数据,掌握企业需求,推动行政管理流程优化再造,在注册登记、市场准入等商事服务中提供更加便捷有效、更有针对性的服务。利用大数据等手段,密切跟踪中小微企业特别是新设小微企业运行情况,为完善相关政策提供支持。
7.促进安全保障高效化。加强有关执法部门间的数据流通,在法律许可和确保安全的前提下,加强对社会治理相关领域数据的归集、发掘及关联分析,强化对妥善应对和处理重大突发公共事件的数据支持,提高公共安全保障能力,推动构建智能防控、综合治理的公共安全体系,维护国家安全和社会安定。

8.加快民生服务普惠化。结合新型城镇化发展、信息惠民工程实施和智慧城市建设,以优化提升民生服务、激发社会活力、促进大数据应用市场化服务为重点,引导鼓励企业和社会机构开展创新应用研究,深入发掘公共服务数据,在城乡建设、人居环境、健康医疗、社会救助、养老服务、劳动就业、社会保障、质量安全、文化教育、交通旅游、消费维权、城乡服务等领域开展大数据应用示范,推动传统公共服务数据与互联网、移动互联网、可穿戴设备等数据的汇聚整合,开发各类便民应用,优化公共资源配置,提升公共服务水平。

(二)推动产业创新发展,培育新兴业态,助力经济转型。
1.发展工业大数据。推动大数据在工业研发设计、生产制造、经营管理、市场营销、售后服务等产品全生命周期、产业链全流程各环节的应用,分析感知用户需求,提升产品附加价值,打造智能工厂。建立面向不同行业、不同环节的工业大数据资源聚合和分析应用平台。抓住互联网跨界融合机遇,促进大数据、物联网、云计算和三维(3D)打印技术、个性化定制等在制造业全产业链集成运用,推动制造模式变革和工业转型升级。
2.发展新兴产业大数据。大力培育互联网金融、数据服务、数据探矿、数据化学、数据材料、数据制药等新业态,提升相关产业大数据资源的采集获取和分析利用能力,充分发掘数据资源支撑创新的潜力,带动技术研发体系创新、管理方式变革、商业模式创新和产业价值链体系重构,推动跨领域、跨行业的数据融合和协同创新,促进战略性新兴产业发展、服务业创新发展和信息消费扩大,探索形成协同发展的新业态、新模式,培育新的经济增长点。

3.发展农业农村大数据。构建面向农业农村的综合信息服务体系,为农民生产生活提供综合、高效、便捷的信息服务,缩小城乡数字鸿沟,促进城乡发展一体化。加强农业农村经济大数据建设,完善村、县相关数据采集、传输、共享基础设施,建立农业农村数据采集、运算、应用、服务体系,强化农村生态环境治理,增强乡村社会治理能力。统筹国内国际农业数据资源,强化农业资源要素数据的集聚利用,提升预测预警能力。整合构建国家涉农大数据中心,推进各地区、各行业、各领域涉农数据资源的共享开放,加强数据资源发掘运用。加快农业大数据关键技术研发,加大示范力度,提升生产智能化、经营网络化、管理高效化、服务便捷化能力和水平。

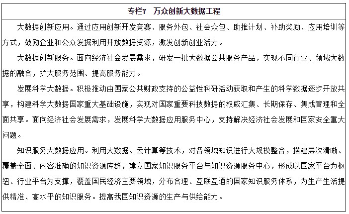
4.发展万众创新大数据。适应国家创新驱动发展战略,实施大数据创新行动计划,鼓励企业和公众发掘利用开放数据资源,激发创新创业活力,促进创新链和产业链深度融合,推动大数据发展与科研创新有机结合,形成大数据驱动型的科研创新模式,打通科技创新和经济社会发展之间的通道,推动万众创新、开放创新和联动创新。

(三)健全市场发展机制。建立市场化的数据应用机制,在保障公平竞争的前提下,支持社会资本参与公共服务建设。鼓励政府与企业、社会机构开展合作,通过政府采购、服务外包、社会众包等多种方式,依托专业企业开展政府大数据应用,降低社会管理成本。引导培育大数据交易市场,开展面向应用的数据交易市场试点,探索开展大数据衍生产品交易,鼓励产业链各环节市场主体进行数据交换和交易,促进数据资源流通,建立健全数据资源交易机制和定价机制,规范交易行为。
(四)建立标准规范体系。推进大数据产业标准体系建设,加快建立政府部门、事业单位等公共机构的数据标准和统计标准体系,推进数据采集、政府数据开放、指标口径、分类目录、交换接口、访问接口、数据质量、数据交易、技术产品、安全保密等关键共性标准的制定和实施。加快建立大数据市场交易标准体系。开展标准验证和应用试点示范,建立标准符合性评估体系,充分发挥标准在培育服务市场、提升服务能力、支撑行业管理等方面的作用。积极参与相关国际标准制定工作。
(五)加大财政金融支持。强化中央财政资金引导,集中力量支持大数据核心关键技术攻关、产业链构建、重大应用示范和公共服务平台建设等。利用现有资金渠道,推动建设一批国际领先的重大示范工程。完善政府采购大数据服务的配套政策,加大对政府部门和企业合作开发大数据的支持力度。鼓励金融机构加强和改进金融服务,加大对大数据企业的支持力度。鼓励大数据企业进入资本市场融资,努力为企业重组并购创造更加宽松的金融政策环境。引导创业投资基金投向大数据产业,鼓励设立一批投资于大数据产业领域的创业投资基金。
(六)加强专业人才培养。创新人才培养模式,建立健全多层次、多类型的大数据人才培养体系。鼓励高校设立数据科学和数据工程相关专业,重点培养专业化数据工程师等大数据专业人才。鼓励采取跨校联合培养等方式开展跨学科大数据综合型人才培养,大力培养具有统计分析、计算机技术、经济管理等多学科知识的跨界复合型人才。鼓励高等院校、职业院校和企业合作,加强职业技能人才实践培养,积极培育大数据技术和应用创新型人才。依托社会化教育资源,开展大数据知识普及和教育培训,提高社会整体认知和应用水平。
(七)促进国际交流合作。坚持平等合作、互利共赢的原则,建立完善国际合作机制,积极推进大数据技术交流与合作,充分利用国际创新资源,促进大数据相关技术发展。结合大数据应用创新需要,积极引进大数据高层次人才和领军人才,完善配套措施,鼓励海外高端人才回国就业创业。引导国内企业与国际优势企业加强大数据关键技术、产品的研发合作,支持国内企业参与全球市场竞争,积极开拓国际市场,形成若干具有国际竞争力的大数据企业和产品。

BIM建筑网

评论前必须登录!
注册