由深圳市住房和建设局、深圳市规划和国土资源委员会、深圳市建筑工务署联合制定的《深圳市住宅产业化项目单体建筑预制率和装配率计算细则(试行)》正式出台发布!
据了解,随着2014年底,深圳市住建局、深圳市规划国土委、深圳市人居环境委联合发布《关于加快推进深圳市住宅产业化的指导意见(试行)》,明确了深圳市住宅产业化的发展方向,以及全市范围内“3个100%”全力推进,即从2015年起,深圳新出让住宅用地项目和政府投资建设的保障性住房项目100%实施产业化;政府投资保障房100%按标准化设计、产业化方式建造;安居型商品房(两限房)100%按产业化方式建造。同时加大鼓励、奖励措施,对自有土地自愿实施产业化方式建造,给予3%建筑面积奖励,地价按50%市场评估地价计收,产业化住宅由主体建设到2/3才可预售改为建设到1/3即可预售。
一揽子政策利好极大激发了市场和企业积极性,然而,随之而来的另一个问题是,如何界定“产业化项目”?
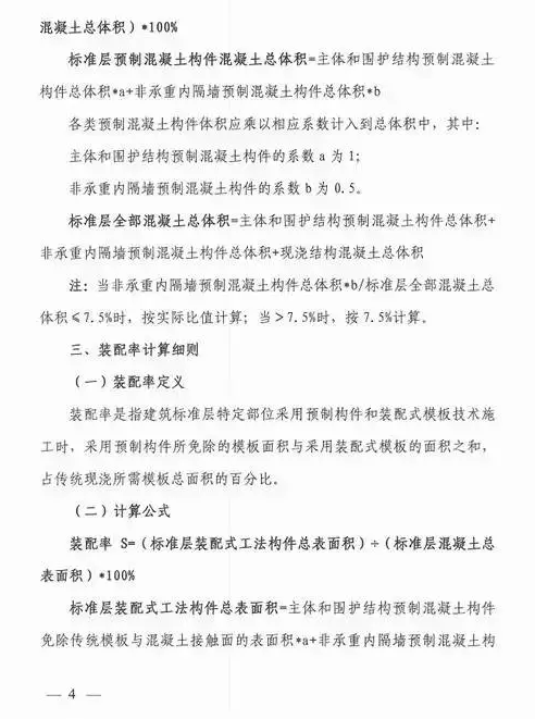
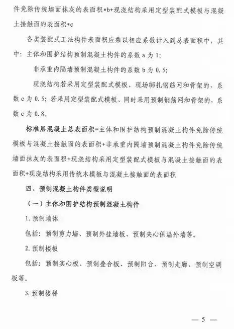
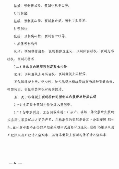
按照《指导意见》要求,“大力推广适合本市住宅的产业化建造方式,实行一次性装修,采用预制装配式的建筑体系,综合运用外墙、楼梯、叠合楼板、阳台板等预制混凝土部品构件,预制率达到15%以上,装配率达到30%以上,逐步提高产业化住宅项目的预制率和装配率。”
如何计算产业化项目的预制率与装配率两项指标?
为更好地实施贯彻《指导意见》,为市场和相关企业提供指引,推进全市建筑产业化持续健康发展,市住建局会同市规划国土委、市建筑工务署联合制定了《深圳市住宅产业化项目单体建筑预制率和装配率计算细则(试行)》。






微信公众号:xuebim
关注建筑行业BIM发展、研究建筑新技术,汇集建筑前沿信息!
← 微信扫一扫,关注我们+

BIM建筑网

评论前必须登录!
注册