近日,国家发改委、科技部发布《关于构建市场导向的绿色技术创新体系的指导意见》指出,开展绿色技术创新“十百千”行动,培育10个年产值超过500亿元的绿色技术创新龙头企业;鼓励绿色技术BIM培训创新企业充分利用国内外市场上市融资,发展多层次资本市场和并购市场,健全绿色技术创新企业投资者退出机制。
意见指出,健全科研人员评价激励机制,允许绿色技术发明人或研发团队以持有股权、分红等形式获得技术转移转化收益,科研人员离岗后仍保持持有股权的权利。以技术转让、许可或作价投资方式转化职务绿色技术创新成果的,发明人或研发团队获净收入的比例不低于50%。科技人员从转化绿色技术创新成果所获现金收入,符合现行税收政策规定条件的,可享受减按50%计入科技人员当月“工资、薪金所得”计征个人所得税优惠政策。高校、科研院所科研人员依法取得的绿色技术创新成果转化奖励收入,不受本单位绩效工资总量限制,不纳入绩效工资总量核定基数。
意见强调,加强绿色技术创新金融支持。引导银行业金融机构合理确定绿色技术贷款的融资门槛,积极开展金融创新,支持绿色技术创新企业和项目融资。研究制定公募和私募基金绿色投资标准和行为指引,把绿色BIM技术创新作为优先支持领域。发展多层次资本市场和并购市场,健全绿色技术创新企业投资者退出机制。鼓励绿色技术创新企业充分利用国内外市场上市融资。鼓励保险公司开发支持绿色技术创新和绿色产品应用的保险产品。鼓励地方政府通过担保基金或委托专业担保公司等方式,对绿色技术创新成果转化和示范应用提供担保或其他类型的风险补偿。涉及绿色金融对绿色技术创新的相关试点,在国务院批复的绿色金融改革创新试验区先行先试。
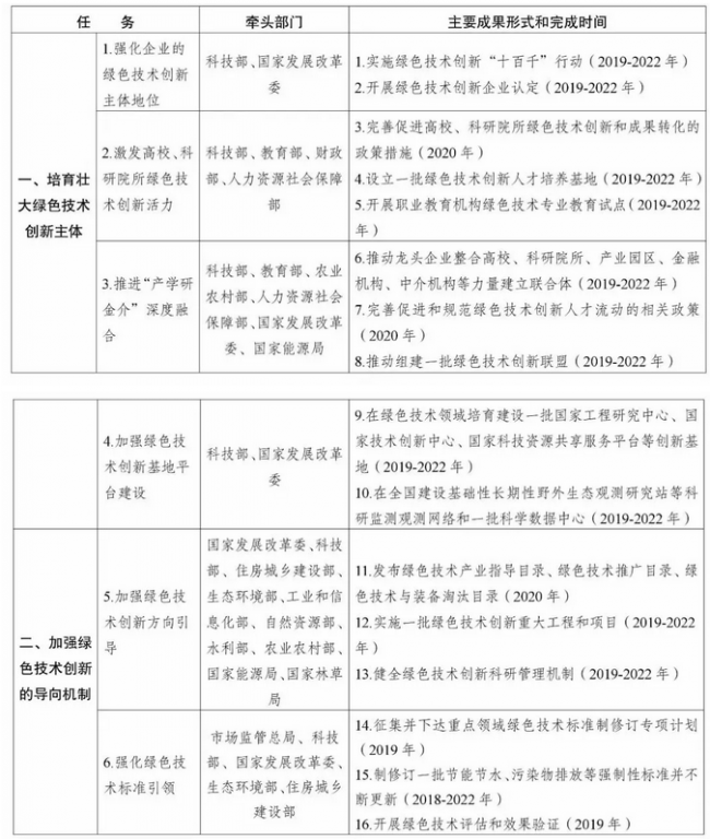
构建市场导向的绿色技术创新体系路线图、时间表:




BIM建筑网



评论前必须登录!
注册