近日,住建部办公厅发布通知,在全国范围内开展执法检查:
检查内容:
1、建筑市场
违法发包、转包、违法分包、挂靠行为检查、查处情况;
“挂证”专项整治情况;
建筑工人实名制管理情况;
项目经理(注册建造师)到岗执业情况等。
2、工程质量安全
工程质量安全手册制度落实情况;
工程质量安全监督执法检查情况;
事故、质量问题及隐患查处情况;
质量安全保证体系建立情况;
相关法律法规、强制性标准执行情况等。
3、建筑节能
2018年度建筑节能实施情况检查;
2018年度绿色建筑进展情况检查;
2018年度装配式建筑推进情况检查;
2018年度绿色建材应用情况检查。
此次大检查,分2批次进行:
5月份:北京、天津、河北、装配式建筑辽宁、吉林、黑龙江、建筑工业化湖北、湖南、广东、广西、重庆、四川、贵州、新疆
9月份:山西、内蒙古、上海、江苏、浙江、安徽、福建、江西、山东、河南、海南、云南、陕西、甘肃、青海、宁夏
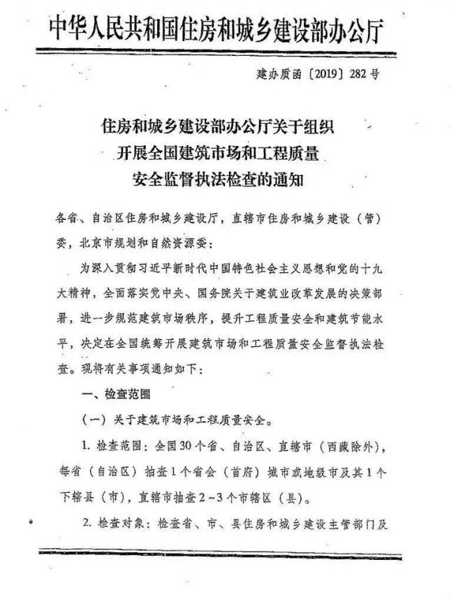
通知原文:








微信公众号:xuebim
关注建筑行业BIM发展、研究建筑新技术,汇集建筑前沿信息!
← 微信扫一扫,关注我们+

BIM建筑网



评论前必须登录!
注册