近日,国家发改委、国家市场监督管理局、城乡住建部等部门发布多条新规定,涉及智能坐便器改名、节水标准、卫浴行业环保要求等。其中城乡住建部制定《装配式整体卫生间应用技术标准》为行业标准,编号为JGJ/T 467-2018,自2019年5月1日起实施。
骊住、海鸥住工、禧屋家居、科逸等参与制定《标准》
《装配式整体卫生间应用技术标准》(下称《标准》)是在现行国家标准《整体浴室》GB/T13095的基础上进行起草。首次发布于2018年12月27日,并于2019年1月进行公示,并要求自2019年5月1日起实施。
据悉,此标准是我国首个对整体卫生间应用技术的考核标准,包括了建筑装配式整体卫生间的设计选型、生产运输、施工安装、质量验收及使用维护的方方面面。
《标准》的编制,生产企业的参与必不可少。根据全国标准信息公共服务平台,参与新国标起草的单位有20家,除了数家国家及行业机构,房企、知名设计院、还有国内乃至全球装配式整体卫生间领域中的代表企业,如骊住、海鸥住工、禧屋家居、科逸等。

整体卫BIM生间多个技术要求“标准化”
《装配式整体卫生间应用技术标准》对整体卫生间的设计选型、生产运输、施工安装、质量验收多个方面提出“标准化”要求,包括:
1 使用的材料标准化
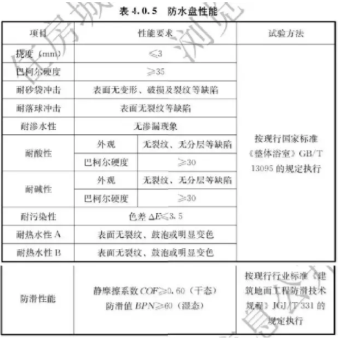
《标准》要求,整体卫生间中木质材料应进行防腐、防虫处理。金属材料和配件应采取防腐蚀处理。密封胶应具有不污BIM建筑染材料性能。其中防水盘性能应符合表4.0.5的规定。

2建筑设计标准化
《标准》规定,整体卫生间尺寸的型号说明为内部净尺寸,内部净尺寸的基本模数为100mm的整倍数。整体卫生间中宜采用同层排水。其中整体卫生间壁板与其外围合墙体之间应预留安装尺寸应符合如下规定。


3电气安全标准化
《标准》也要求整体卫生间内不应安装燃气热水器。配电线路导管采用管壁厚不小于2.0mm。电热水器插座底边距地不低于2.3m。
4标注明细清单标准化
《标准》规定标注明细清单内容包括制造商名称、工程名称、产品名称、产品编码及质检人。易损物要注明装卸、运输要求。值得注意的是,《规定》还要求出厂合格证、原材料或成品质检报告、装配指导书等资料需与整体卫生间产品同步到达施工现场。
急需新标准推动整体卫浴的发展
近两年,装配式建筑备受关注,作为装配式建筑的重要组成部分,装配式整体卫浴一直得到行业内外的关注。除了海鸥住工、骊住、贝朗、东鹏等卫浴品牌,绿地、新城、保利、碧桂园、万科等房企也陆续加入。
根据碧桂园2018年上半年报告,截至去年6月,该公司已在超过400个项目试点推行SSGF建造体系,该体系下的整体卫浴通过工厂化生产,在现场可整体吊装或并拼装;万科的“5+2”也包括整体卫浴、干法地暖两大装配式应用,并于去年5月首次进行展示。美的置业也在2018年的财报中透露,将把发展整装卫浴视为2019年的重要策略。


BIM建筑网

评论前必须登录!
注册