关于印发2019年镇江市建筑产业现代化工作要点的通知
镇政建〔2019〕62号
各辖市(区)住建局、镇江新区城乡建设局、镇江高新区规划建设局,各有关单位:
现将《2019年全市建筑产业现代化工作要点》和《2019年建筑产业现代化重点工作任务分解表》印发给你们,请结合实际,认真贯彻执行。
2019年3月22日
2019年全市建筑产业现代化工作要点
2019年是我市省级建筑产业现代化示范城市验收之年,也是建筑产业现代化三年试点BIM工程师示范到全面推进的转折之年,2019年总体工作思路是:围绕《省政府关于加快推进建筑产业现代化,促进建筑产业转型升级的意见》 (苏政发〔2014〕111 号)、《市政府关于推进我市建筑产业现代化发展的实施方案》(镇政办发〔2017〕91号)、《关于加强装配式建筑工程监管工作的通知》(镇政建〔2018〕88号)、《镇江市建筑信息模型技术应用两年计划(2019—2020年)》及《镇江市建筑产业现代化发展规划(2015-2020年)确定的任务和目标,进一步加强装配式混凝土结构建筑工程质量安全管理,推进装配式建筑标准化设计,促进我市建筑业转型升级和高质量发展,重点做好十个方面工作:
一、强化构件安装质量安全管理。制定印发《关于进一步加强装配式混凝土结构建筑工程质量安全管理的通知》等文件,进一步规范装配式建筑质量安全各方市场行为,严格落实套筒灌浆施工质量安全主体责任,建立钢筋套筒灌浆料登记管理制度,对钢筋灌浆套筒、灌浆料生产企业实行登记管理,未按要求登记企业生产的灌浆套筒、灌浆料不得用于我市范围内的在建工程,以规范钢筋灌浆套筒、灌浆料生产企业行为,保障装配式建筑工程安全质量。
二、落实成品住房建设监管工作。面对成品住房建设规模呈逐年上升趋势,将成品住房纳入主管部门监管范围,建立闭合监管机制,推进成品住房施工图设计文件审查工作,落实成品住房实体质量、空气环境质量监管,建立和完善成品住房专项验收制度。
三、推进装配式建筑设计标准化。建筑产业现代化高质量发展的关键在于预制构件的设计、生产标准化,研究出台《镇江市装配式建筑预制楼梯设计导则》,推进楼梯标准化设计应用,开展项目试点,以点带面在全市范围内推广,在此基础上,着手研究保障性住房、商品房的预制叠合楼板设计导则编制和发布工作。
四、建立作业人员教育培训制度。依托我市建筑产业现代化实训基地,组织装配式建筑混凝土构件制作、装配、灌浆等作业人员参加职业教育培训,经考核合格后持证上岗,提高装配式建筑工程从业人员能力和水平。
五、积极推进BIM技术应用。建立推广BIM技术应用的政府和社会组织体系,开展基于BIM技术应用的项目试点、示范,组织实施BIM关键技术课题研究、BIM技术与绿色建筑、建筑产业化融合技术研究,出台市场激励等扶持政策,制定企业投标鼓励措施,开展BIM技术应用项目施工图审查试点。
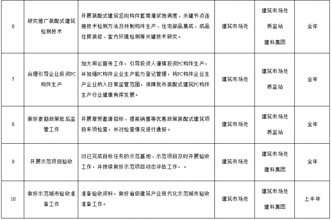
六、研究推广装配式建筑检测技术。依托市检测能力提升单位,深入开展装配式建筑竖向构件套筒灌浆饱满度、关键节点连接技术检测方法及预制构件生产、住宅部品集成、成品住房装修、室内环境检测等关键技术研究,为建筑产业现代化有序推进提供技术保障。
七、合理引导企业投资PC构件生产。目前,镇江已有7家PC构件生产企业产品投入市场,到今年6月份,将有12家构件生产企业投产,PC构件产能基本满足我市建筑市场需求。为防止产能过剩,避免恶性竞争,加大舆论宣传工作,引导投资人谨慎投资PC构件生产,并加强PC构件企业生产能力登记管理,将PC构件生产企业纳入日常监管范围,保障我市装装配式房屋配式建筑PC构件生产行业健康有序发展。
八、做好激励政策批后监管工作。开展享受邀请招标、提前销售等优惠政策装配式建筑项目专项检查,并对检查情况进行通报,确保参建主体按照确认的方案和施工图实施,对存在问题的项目要落实整改和限制措施。
九、开展示范项目验收工作。对已完成目标任务的示范基地、示范项目及时开展验收工作,并对省、市级建筑产业现代化示范基地、项目持续开展动态评估,对未开展建筑产业现代化示范项目评估工作或评估达不到设计要求的,不应通过工程竣工验收,确保装配式建筑技术应用到位,评估情况作为示范基地和项目拨付专项引导资金的依据。
十、做好示范城市验收准备工作。对照验收标准,准备好相关台账资料,认真总结,为持续推进建筑产业现代化提供可借鉴、可复制的工作经验和做法,确保通过省级示范城市验收。
2019年建筑产业现代化重点工作任务分解表



BIM建筑网

评论前必须登录!
注册