2019年3月22日,天津市住房与城乡建设委员会发布《关于印发天津市建筑节能技术、工装配式住宅艺、材料、设备的推广、限制和禁止使用目录(2019版)的通知》(津住建科【2019】13号),其中根据我市建筑节能工程需要,增加了超低能耗建筑、建筑调适、合同能源管理、能源审计、钢筋桁架混凝土复合墙体保温系统等相关节能技术,增加了保温装饰板、低环境温度空气源热泵热风机等相关节能产品,将获得绿色建材(设备)评价标识的产品列入推广使用目录。

天津市住房和城乡建设委员会文件
津住建科【2019】13号
市住房城乡建设委关于印发天津市建筑节能
技术、工艺、材料、设备的推广、限制和禁止使用目录(2019版)的通知
各有关单位:
按照《天津市建筑节约能源条例》和《天津市建筑节能技术、工艺、材料、设备的推广、限制和禁止使用目录管理办法》(津建科〔2013〕449号)的有关规定,我委组织编制了《天津市建筑节能技术、工艺、材料、设备的推广、限制和禁止使用目录(2019版)》,经专家论证,并按照有关程序进行了社会公示,公示期间无异议。现予发布,自公布之日起执行。
附件:天津市建筑节能技术、工艺、材料、设备的推广、限制和禁止使用目录(2019版)
2019年3月22日
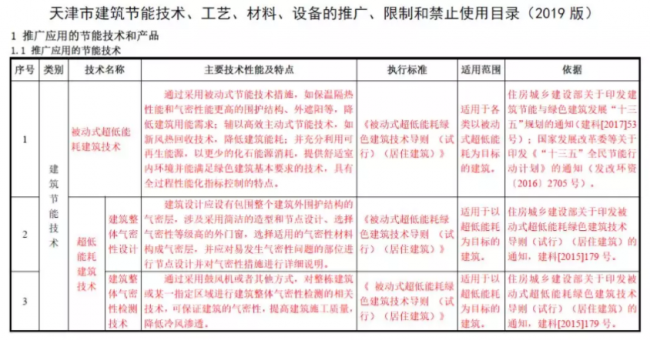
《天津市建筑节装配式结构能技术、工艺、材料、设备的推广、限制和禁止使用目录》(2019版)中将被动式超低能耗建筑技术、超低能耗建筑技术(建筑整体气密性设计、建筑整体气密性检测技术)列入了推广应用的节能技术。具体内容如下表所示:

下载链接:天津市建筑节能技术、工艺、材料、设备的推广、限制和禁止使用目录(2019版)

BIM建筑网

评论前必须登录!
注册