BIM建筑网
更专业的BIM技术学习网站!


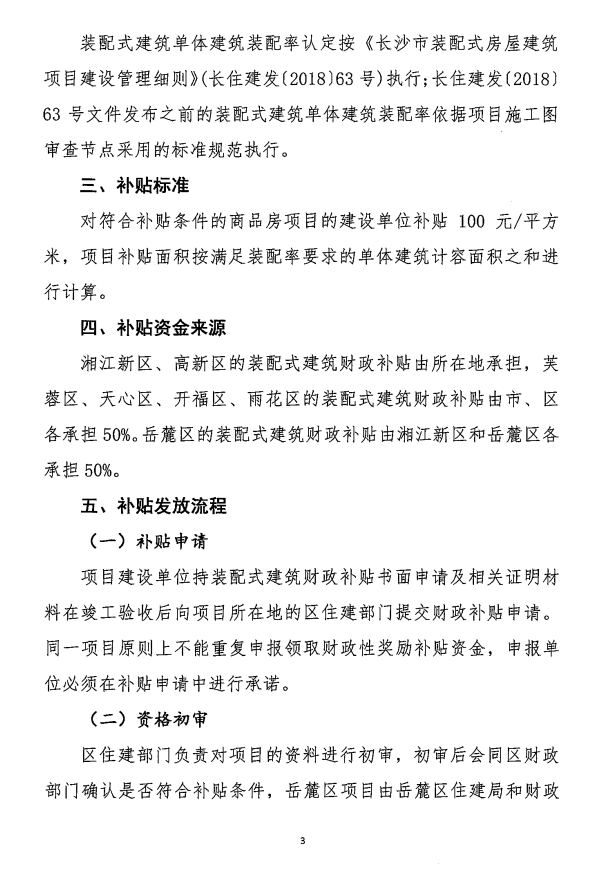
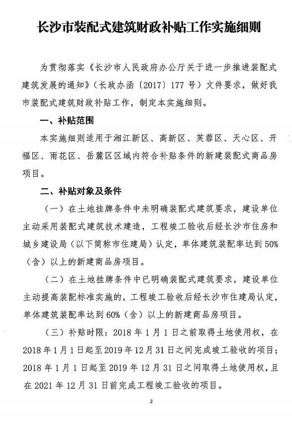
BIM与装配式|长沙市建委和长沙市财政局关于印发《长沙市装配式建筑财政补贴工作实施细则》的通知

BIM与装配式|长沙市建委和长沙市财政局关于印发《长沙市装配式建筑财政补贴工作实施细则》的通知

BIM与装配式|长沙市建委和长沙市财政局关于印发《长沙市装配式建筑财政补贴工作实施细则》的通知

BIM与装配式|长沙市建委和长沙市财政局关于印发《长沙市装配式建筑财政补贴工作实施细则》的通知

BIM与装配式|长沙市建委和长沙市财政局关于印发《长沙市装配式建筑财政补贴工作实施细则》的通知

BIM与装配式|长沙市建委和长沙市财政局关于印发《长沙市装配式建筑财政补贴工作实施细则》的通知

BIM与装配式|长沙市建委和长沙市财政局关于印发《长沙市装配式建筑财政补贴工作实施细则》的通知

附件下载:《长沙市装配式建筑财装配化施工政补贴工作实施细则》.pdf

文章来源:长BIM设计沙市住建委

微信公众号:xuebim
关注建筑行业BIM发展、研究建筑新技术,汇集建筑前沿信息!
← 微信扫一扫,关注我们+
赞(0) 打赏
BIM建筑网 » BIM与装配式|长沙市建委和长沙市财政局关于印发《长沙市装配式建筑财政补贴工作实施细则》的通知

评论 抢沙发

评论前必须登录!

 

BIM建筑网,更专业的BIM技术学习网站!

关注建筑新动态,分享建筑新技术

联系我们关于BIM建筑网

觉得文章有用就打赏一下小编吧

非常感谢你的打赏,我们将继续提供更多优质内容,让我们一起创建更加美好的网络世界!

支付宝扫一扫

微信扫一扫

扫码登录| 切换账号登录

微信「关注」,快捷登录
扫码关注后会自动登录
注册登录代表您已同意《用户许可协议》

注册