BIM模型生成二维视图的交付范围
目前,不是所有交付图纸都适合由BIM软件直接生成,应根据BIM技术的优势及特点,确定能够通过BIM模型直接生成二维视图的交付范围。
(1)应针对模型及构件确定BIM模型生成二维视图。可以自动生成二维视图的,就不必为了达到出图的需求,在模型中过多细化构件的几何特征。
(2)BIM模型生成二维视图的重点,应放在二维绘制难度较大的立面图、剖面图、透视图等方面,这样才能够更准确地表达设计意图,有效解决二维设计模式下存在的问题,真正体现BIM技术在出图方面的价值。例如,在原有二维设计模式下,图纸审查中常出现剖面图数量不够,表示的建筑构件过少,图形表达方式不正确等问题,BIM技术就可以有效地解决这个问题。
(3)方案设计阶段的交付图纸主要用于方案审核、初步设计阶段的交付图纸主要用于阶段性审核,如果业主和政府审批部门可接受所用BIM软件的现有二维视图表达方式,则可采用BIM模型生成总平面图、各专业平面图、立面图等二维视图直接作为交付物。这样不仅能够减少对图纸细节处理的大量工作,提高出图效率,更重要的是能够保持模型与图纸间良好的关联性,在后续修改中可以保持图纸与模型信息的一致性,避免多处修改可能产生的错误。
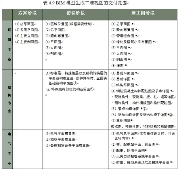
针对方案设计、初步设计、施工图阶段,我们提出了通过BIM模型生成二维视图的交付范围,如表所示。


微信公众号:xuebim
关注建筑行业BIM发展、研究建筑新技术,汇集建筑前沿信息!
← 微信扫一扫,关注我们+

BIM建筑网

评论前必须登录!
注册