近日,北京市住房和城乡建设委员会印发《北京经济技术开发区绿色工业建筑集中示范区创建方案》,全文如下:
北京经济技术开发区
绿色工业建筑集中示范区创建方案
为充分发挥北京经济技术开发区优势特点,推动绿色工业建筑规模化集中发展,在全国率先创建绿色工业建筑集中发展示范区,制定本方案。
一、创建总体要求
根据党的十九大报告精神,习近平总书记系列重要BIM建筑讲话和对北京工作重要指示精神,以及北京市“三城一区”建设要求,充分发挥北京经济技术开发区(以下简称“开发区”)特色优势,创新体制机制和工作模式,在全国率先开展绿色工业建筑规模化集中推广,并实施“绿色工业建筑+”战略,充分发挥绿色工业建筑带动作用,推动新技术应用,配套产业发展,同时兼顾用地布局、能源资源利用、生态环境、交通物流、信息化技术,以及绿色产业培育等方面内容,提升区域整体绿色化水平,建成全国领先的“绿色工业建筑集中示范区”。
二、创建周期与范围
创建周期为2019年-2025年。创建范围为开发区尚未开发区建设的区域,以及在创建期内开展既有工业建筑改扩建的区域。
三、创建目标与指标体系
创建目标和指标体系见表1。



表1 创建目标与指标体系
四、创建实施主体
创建主体为开发区管理委员会,具体由开发区建设发展局牵头成立创建领导工作小组,区管理委员会主管副主任担任组长,成员单位包括投资促进局、发展和改革局、环境保护局、房屋和土地管理局、北京市规划委员会经济技术开发区分局、财政局。管理小组在建设发展局下设办公室,具体负责创建工作的统筹组织和协调管理,其他成员单位应协同创建工作开展,确保创建要求全面落实。
五、创建重点工作
1推动绿色工业建筑规模化发展
综合考虑开发区地域环境、功能定位、工业建筑类型特点等,在全国率先开展绿色工业建筑的规模化推广工作,2019年起新建工业建筑全面执行绿色工业建筑二星级标准,并通过奖励支持等方式,提升建设单位积极性,不断提升整体绿色水平,自2025年起实现新建工业建筑全面执行三星级标准。
2全面实现工业建筑绿色运营
根据工业建筑自建自运营的特点,大力推广绿色工业建筑运营,完善推动政策体系,积极培育专业化运营管理人才队伍和服务企业,推广合同能源管理、碳交易等市场化服务机制,加强能源管理和公用设施管理,并充分利用现BIM学习代信息技术,提高智能化、精细化运营水平,保障绿色工业建筑的环境经济效益得到充分体现,自2025年起所有新建建筑按建设阶段确定的星级标准运营。
3探索开展工业建筑绿色化改造
引导既有工业建筑结合生产线改造升级等工作,以提升资源能源节约水平、减轻对周边环境影响、加强污染物控制为重点,兼顾健康安全的室内工作环境营造,改造成为绿色工业建筑。2019年起改扩建建筑至少达到绿色工业建筑一星级标准,2025年起至少达到二星级标准,形成开发区在绿色建筑推动方面的特色实践。同时,结合实际工作开展总结技术路径、实施方案和实际效果,不断提升发展水平。
4深入推进可再生能源资源应用
分类推进可再生能源在工业建筑中的应用。重点推广建筑一体化太阳能光伏系统,鼓励新建建筑采用分布式太阳能光伏系统,力争实现园区厂房屋顶光伏全覆盖。加强智能电网建设,实现区域光伏发电与建筑用电直接的合理调配,充分提高能源利用效率。强化可再生能源建筑应用运营管理,引导项目积极利用特许经营、能源托管等市场化模式。鼓励有条件的项目加强工业余、废热,提升能源综合利用水平。推动非传统水源,并逐步提升应用比例。
5大力发展装配式工业建筑
重点推广钢结构工业厂房中的应用,并加强其他装配式建筑技术应用,形成符合工业建筑特点的装配式建筑集成应用模式。积极推广“设计-采购-施工”(EPC)总承包或“设计-施工”(DB)等工程总承包模式,探索工程设计、部品部件生产、施工及采购的统一管理和深度融合,优化项目管理方式。加强管理模式创新,建立装配式建筑质量追溯体系等与装配式建筑相适应的全过程质量监管机制。
6推进“互联网+”技术在工业建筑节能领域应用
依托开发区国家级能源互联网示范项目“互联网+”智慧能源管理与服务云平台(能源互联网平台),建设开发区政绿色工业建筑等建筑能耗监测系统,通过平台实现建筑运行用能在线监测和动态分析,掌握不同类型工业建筑能耗状况和运行特征,满足建筑用能能耗统计、监测预警、能效评估等应用需求,提升全区工业建筑节能全过程监管和运行维护智能化水平,实现工业建筑能源及资源消耗精细、精准和精确管理。
7推动区域绿色发展
以推广绿色工业建筑规模化发展为核心,统筹考虑开发区区位条件、场地环境、主导功能、生态基础,主要从用地布局、生态环境、能源资源利用、信息化、交通物流和绿色产业等方面提升工业建筑场地和周边绿色水平,在此基础上建立完善工作机制和实施模式,不断扩大“绿色”推广范围,提升区域整体的绿色化发展水平,建成绿色生态城区。
8推广绿色施工
根据工业建筑建设特点,推广绿色施工,实现建设过程的绿色化。严格落实施工企业责任,编制实施绿色施工方案,加强过程考核与评价,加强施工过程环境保护,推动施工过程能源资源节约,强化现场节电、节水、节材管理。加强绿色建筑施工过程管理,进行绿色工业建筑重点内容专项交底,有效保障绿色建筑建设质量。
9加强新技术探索应用
结合开发区目前工业建筑类型分布特点,以及《北京城市总体规划(2016年-2035年)》中对于开发区建设“有全球影响力的创新型产业集群和科技服务中心,战略性新兴产业基地及制造业转型升级示范区”的功能定位,针对目前和未来的主要产业类型,提前布局,推广新兴绿色工业建筑适宜技术,探索确立成熟可推广的绿色工业建筑技术集成应用路径,建成“绿色工业建筑新技术应用的试验区”。
10加强绿色产业培育
一方面应做优存量,引导区内现有相关研发、材料设备生产和施工企业积极参与开发区的绿色建筑建设推动工作,推动产学研创新,开展绿色建材、装配式建筑、绿色精细化施工等方面实践,提高自主创新能力。另一方面应做强增量,结合开发区作为国家级经济技术开发区和国家高新技术产业园区的优势,加快构建绿色低碳的高精尖产业结构,积极吸引绿色建筑设计、咨询机构,以及相关设备、产品、材料研发企业入驻,有效整合上下游资源,充分发挥产业集聚效应,大力发展绿色建筑服务产业,打造“京津冀”地区的绿色建筑高新产业的聚集区。
六、保障措施
1 完善管理制度,加强组织统筹
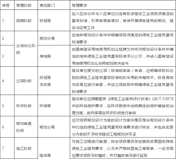
制定绿色工业建筑管理制度,将绿色工业建筑理念与开发区各部门工作融合,明确招商、土地出让、立项审查、环评、规划审查、施工监管、竣工验收和运营管理等不同环节主管部门的工作责任和具体考核机制,建立全过程管理体系,并采用领导工作小组等模式,统筹各部门工作,形成有效合力,使绿色建筑的推动和管理制度化、常态化,有效保障绿色建筑质量和相关技术应用水平,充分发挥经济环境效益(拟定管理制度见表2)。探索应用信用体系辅助管理,通过“守信奖励、失信惩戒”加强对相关从业主体的约束,提升行业监督管理水平。不断推动制度创新,根据发展需要及时调整政策内容与方向,实现与时俱进。


表2 绿色工业建筑全过程管理制度(拟定)
2 出台奖励政策,加强市场引导
出台绿色工业建筑奖励政策(拟定奖励标准见表3),并根据实际发展情况及时进行调整,确保奖励政策的针对性和有效性。充分发挥市场配置资源的决定性作用,开展绿色信贷、保险等在绿色建筑推动方面的应用试点,推动绿色建筑项目建设由“政府奖励引导”向“市场推动”转变。探索建立产业基金,加强对高新绿色建筑产业的扶持,构建符合开发区特色的高精尖产业格局。

表3 绿色工业建筑奖励标准(拟定)
3 推动交流合作,加强试点示范
从政府、项目、企业等不同层面,加强国际、国内交流合作,准确把握绿色工业建筑技术发展前沿,以及相关推动模式创新情况,积极引进、消化、吸收国际、国内先进理念和技术,用于指导开发区的管理制度、推动机制、技术应用模式的更新与创新,全方位不断提升绿色发展水平。加强与国家和北京市相关主管部门对接,积极承担各类试点示范任务,推动各类高新技术应用。
4 加强能力建设,提供技术支撑
建立常态化培训机制,定期举办相关标准宣贯培训、技术交流沙龙、专家讲坛、绿色建筑项目考察等活动,并充分利用微博、微信公众号等新媒体平台技术推送各类技术培训和应用信息,扩大受众范围,增强信息传播及时性,提升各类从业人员的专业技术水平。建立开发区“绿色工业建筑专家智库”,遴选专业技术实力较强的设计、咨询机构和行业专家入库,为开发区相关政策制定和工作推动提供支撑,为项目建设提供指导。结合开发区绿色工业建筑发展需要,编制符合开发区实际情况的技术指导文件,为建设实践开展提供技术支撑。

绿色建筑,全民行动

BIM建筑网


评论前必须登录!
注册