海南省住房和城乡建设厅
关于开展2018年度海南省装配式建筑发展目标考核自评工作的通知
各市、县、自治县住房城乡建设局,洋浦经济开发区规划建设土地局:
为贯彻落实省政府《关于大力发展装配式建筑的实施意见》(琼府〔2017〕100号),推动我省装配式建筑发展,确保发展目标顺利实现,根据《《海南省装配式建筑发展目标责任考核办法》,我厅拟组织开展2018年度海南省装配式建筑目标考核自评工作。现将有关事项通知如下:
一、各市县住建局要按照《海南省装配式建筑发展目标责任考核办法》和《2018年海南省装配式建筑工作年度综合考核自评表》(见附表),对2018年本地装配式建筑工作完成情况,包括装配式建筑管理体制建设、装配式建筑配套政策制定、装配式建筑目标任务完成情况、装配式建筑示范和装配式建筑宣传培训统计等内容进行自评估,并分别完成2018年度装配式建筑发展情况书面报告和自评结果。书面报告、《2018年海南省装配式建筑工作年度综合考核自评表》和相关文件证明材料扫描件于3月8日前报送省住建厅科技处。
由于此项工作涉及多部门,且正值市县机构装配化施工改革转换期,因此,自评工作请各市县住建局主动报市县政府协调有关部门共同完成。
二、我厅将根据各市县装配式建筑发展自评情况开装配式房屋展实地调研,并在自评和调研的基础上形成各市县综合情况报省政府。具体调研时间另行通知。
三、请各市县住建局高度重视此次自评,认真对待,明确分管领导,并安排专人负责,做好上报工作。
联系人:陈日伟,联系电话:65343591,邮箱:jstsjc@163.com。
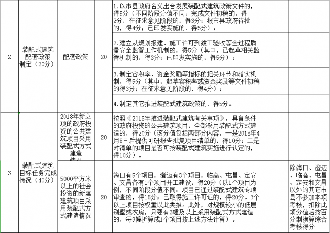
附表:2018年海南省装配式建筑工作年度综合考核自评表
海南省住房和城乡建设厅
2019年2月20日
(此件主动公开)
2018年海南省装配式建筑工作年度综合考核自评表




BIM建筑网

评论前必须登录!
注册