通过分析装配式建筑垂直运输特点,分析装配式建筑垂直运输与传统建筑垂直运输的区别,探索装配式建筑垂直运输计价思路,从而为合理确定装配式建筑垂直运输费用提供参考。
关键词:装配式建筑;垂直运输;计价
1.引言
装配式建筑的发展是建筑领域的全新模式,是推进供给侧结构性改革和新型城镇化预制装配式发展的重要举措,有利于节约资源能源、减少施工污染、提升劳动生产效率和质量安全水平,有利于促进建筑业与信息化工业化深度融合、培育新产业新动能、推动化解过剩产能。
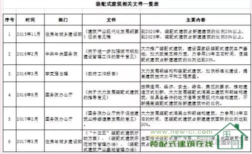
近年来,国家相继出台了一系列装配式建筑相关政策文件,旨在进一步推动装配式建筑发展,具体详装配式建筑相关政策文件一览表。

同时,基于装配式建筑计价及相关配套政策是装配式建筑发展的重要保障,国家及各省市也相继出台了装配式补充定额或装配式建筑计价相关规定,这些政策和规定在相当程度上解决了装配式建筑的计价问题,为装配式建筑的发展起到了积极意义。但是,装配式建筑作为一种新型建设模式,在工程实践中,装配式建筑计价仍然存在一些争议问题,其中装配式建筑垂直运输计价问题最为典型。国家及各省市计价文件对垂直运输计价约定也不尽相同,有的认为垂直运输费用执行传统建筑垂直运输费用不做调整,有的认为装配式建筑垂直运输费用可根据装配式建筑特点结合施工组织设计双方协商调整。基于以上问题,本文拟通过工程实践分析装配式建筑垂直运输特点,分析装配式建筑垂直运输与传统建筑垂直运输的区别,探索装配式建筑垂直运输计价技术路线,从而合理确定装配式建筑垂直运输费用。
2.装配式建筑垂直运输特点与计价难点分析
2.1垂直运输与垂直运输机械费
垂直运输是指建筑物施工中将所需要的人工、材料、机具自地面垂直提升到所需高度的作业点;垂直运输机械费是单位工程在合理工期内完成全部工程项目所需的垂直运输机械费。
根据垂直运输费的概念,建筑垂直运输费的影响因数主要包括两部分内容,即:
(1)垂直运输机械配置,包括垂直运输机械的机型选择和数量配置;(2)垂直运输机械台班消耗,垂直运输机械台班消耗与建设工期相关联。
基于建筑物垂直运输费影响因素,本文拟从装配式建筑垂直运输机械的配置和装配式建筑垂直运输机械台班消耗量与传统建筑的区别方面进行研究。同时,本文以目前市场使用较为广泛的装配式高层住宅垂直运输为研究对象,通过对典型高层装配式住宅(本文以某装配式高层保障房项目为研究对象,层数为24-33层,建筑高度96m)垂直运输机械的配置和装配式建筑垂直运输机械台班消耗量与传统高层住宅建筑的区别研究,分析装配式建筑垂直运输机械费用。
2.2装配式建筑垂直运输特点与计价难点
在房屋建筑工程中,施工现场用于垂直运输的机械主要有3种:塔式起重机、施工电梯和龙门架(井字架)物料提升机。装配式高层住宅建筑与传统高层住宅建筑通常都是采用塔式起重机与施工电梯组合作为垂直运输机械,装配式建筑垂直运输机械的特点主要是从垂直运输机械配置与建设工期两个方面对垂直运输机械台班消耗量的影响进行分析,具体如下:
2.2.1装配式建筑垂直运输机械配置对机械台班单价的影响
高层住宅建筑垂直运输机械主要包括塔式起重机和施工电梯。装配式建筑作为一种新型建设模式,其垂直运输机械的选择区别于传统建设模式,需要结合装配式建筑特点进行选择,具体如下:
(1)塔式起重机:塔式起重机布置主要遵循塔机的覆盖范围与
起重能力、塔机的基础条件、塔机位置与建筑立面的相对关系、塔机附着条件、塔机安拆条件。装配式建筑与传统建筑塔机布置条件基本相同,主要区别在于塔机机型选择。
传统建筑塔机主要负责钢筋、砼等各种建筑材料垂直运输,装配式建筑塔机除了负责钢筋、砼等各种建筑材料的垂直运输以外,还需要负责预制构件的吊装,因此,装配式建筑塔机需要考虑臂端最大起重量,即需要结合装配式预制构件重量合理选择塔机机型。
由于装配式建筑预制构件重量较大,对塔机臂端起吊能力要求较高,往往需要采用大型塔吊并截臂至一定长度以保证臂端起吊能力达到预制构件起吊要求。本文所研究的某高层保障房装配式建筑预制构件重量5-6.5t,据此,塔机起吊点起重量不应小于6.5t,需要采取大型长臂塔机(70-75m臂长)(如JP7525),截臂至40-50m使用。具体详下图:

(2)施工电梯:施工电梯作为高层建筑现场施工常用的载人载货施工机械,装配式建筑与传统建筑施工中施工电梯的选择原则基本相同,本文不再进行详述。
2.2.2装配式建筑工期对垂直运输机械台班消耗量的影响
垂直运输机械台班消耗量主要受建设工期影响。装配式建筑是将部分或所有构件在工厂预制完成,然后运到施工现场进行组装,因此,装配式建筑建设工期较传统建筑在一定程度上有所缩短,虽然目前市场对于装配式建筑工期节约比例各不相同,但是对装配式建筑节约工期是有共识的。
由于项目建设工期的节约将直接影响垂直运输机械台班消耗量,需要合理确定建设工期对装配式建筑垂直运输机械台班消耗量的影响程度,以合理确定装配式建筑垂直运输机械台班消耗量。
2.3装配式建筑垂直运输机械计价难点
装配式建筑作为一种新型建设模式,其垂直运输费用与传统建设模式装配式住宅的差异在工程建设领域界存在较大争议,在工程实践过程中,装配式建筑垂直运输费用较传统建设模式变化较大,工程实施主体争议较多,在一定程度上影响了项目实施进度。
根据四川省住房与城乡建设厅颁布的《装配式建筑钢筋混凝土预制构件及城市艺术雕饰工程补充定额》说明:“关于装配式钢筋混凝土预制构件的吊装费按垂直运输中框剪相应项目执行,对于檐高50m以上的垂直运输定额项目,按起重力矩1000KN·m以内的自升式塔式起重机考虑,若与定额不同时,由甲乙双方协商确定”,因此,为合理确定装配式建筑垂直运输费用,本文结合装配式建筑垂直运输特点,分析装配式建筑对垂直运输机械的配置与垂直运输机械台班消耗量的影响,并据此合理确定装配式建筑垂直运输费用,而合理确定垂直运输机械台班单价与台班消耗量则是装配式建筑垂直运输计价的难点。
3.装配式建筑垂直运输费用计价研究
本文通过对成都市某装配式高层住宅垂直运输机械的配置与台班消耗量的分析,结合装配式建筑垂直运输特点,探索装配式建筑垂直运输费用计价方法,为合理确定装配式建筑垂直运输费用提供计价思路。
3.1装配式建筑垂直运输计价研究技术路线
建筑物垂直运输机械费是指单位工程在合理工期内完成所承包的全部工程项目所需的垂直运输机械费,根据装配式建筑与垂直运输建筑差异,分析装配式建筑垂直运输与传统建筑垂直运输在垂直运输机械的配置与垂直运输机械台班消耗量的差异,确定装配式建筑塔机台班单价与机械费人工、机械台班消耗量调整系数,并据此确定装配式建筑垂直运输费用。
传统建筑垂直运输费主要是人工费(人工消耗×人工单价)、机械费(塔机机械台班1×台班单价1+施工电梯机械台班1×台班单价1)+综合费
装配式建筑垂直运输费根据装配式建筑垂直运输与传统建筑垂直运输在垂直运输机械的配置与垂直运输机械台班消耗量的差异,装配式建筑垂直运输费可以按以下公式进行计算:
装配式建筑垂直运输费=人工费(人工消耗×人工单价)×调整系数+机械费(塔机机械台班消耗量2×台班单价2+施工电梯机械台班消耗量2×台班单价2)×调整系数+综合费
注:塔机机械台班消耗量(台班单价)1、

BIM建筑网





评论前必须登录!
注册