住房和城乡建设部日前正式印发建筑产业现代化国家建筑标准设计体系。据住房和城乡建设部副部长王宁透露,力争今年底全国以产业化方式建造的建筑面积达到5000万平方米。王宁表示,建筑产业现代化不仅是主体结构的工业化,或是施工过程的产业化,而应当是在形成技术标准体系的基础上,协同推进建筑全产业链的整合与发展,即包括材料、设备、设计、施工、安装等从上游至下游全产业链的产业化和标准化发展。
以下是《建筑产业现代化国家建筑标准设计体系》正文。
前 言
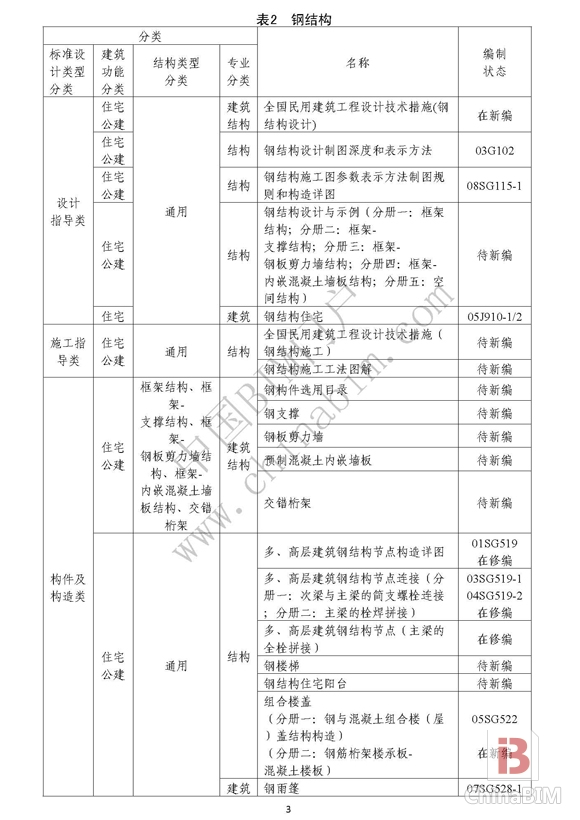
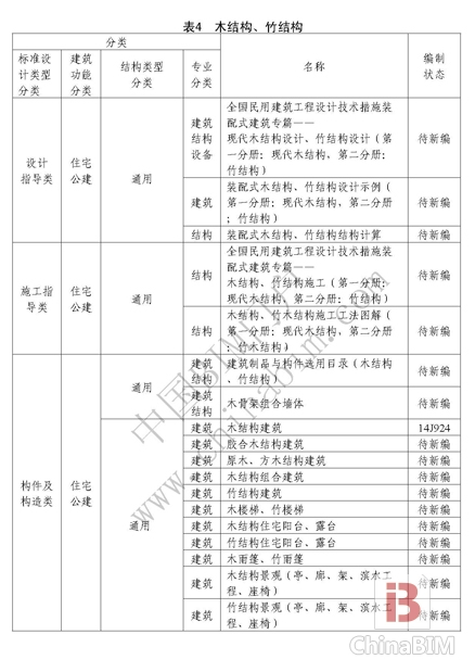
建筑产业现代化是推动建筑业转型升级的重要方式,在提升建筑品质和建设效率、降低资源消耗、减少环境污染、促进产业工人队伍建设方面发挥着非常积极的作用。为进一步推动建筑产业现代化的技术发展和工程实践,依据我国现有标准体系,结合我国各地发展现状,我们组织中国建筑标准设计研究院有限公司等单位编制了“建筑产业现代化国家建筑标准设计体系”。 本体系按照主体、内装、外装三部分进行构建,其中主体部分包括钢筋混凝土结构、钢结构、钢-混凝土混合结构、木结构竹结构等,内装部分包括内墙地面吊顶系统、管线集成、设备设施、整体部品等,外装部分包括轻型外挂式围护系统、轻型内嵌式围护系统、幕墙系统、屋面系统等内容。 本体系主要适用于民用建筑。全装配单层工业厂房现有五十余本相关图集,已使用多年,体系较为完整,故本体系未列入。其他工业建筑可参考本体系相关内容使用。 如对完善本体系有意见或建议,请寄送住房城乡建设部工程质量安全监管司(地址:北京市三里河路九号;邮政编码:100835)。





微信公众号:xuebim
关注建筑行业BIM发展、研究建筑新技术,汇集建筑前沿信息!
← 微信扫一扫,关注我们+

BIM建筑网

评论前必须登录!
注册