模具检查内容
1模具各部件之间应连接牢固,接缝应紧密,附带的埋件或工装应定位准确,安装牢固。
2用作底模的台座、胎模、地坪及铺设的底板等应平整光洁,不得有下沉、裂缝、起砂和起鼓。
3模具应保持清洁,他刷脱模剂、表面混凝剂时应均匀、无漏刷、无堆积,且不得沾污钢筋,不得影响预制构件外观效果。
4定期检查侧模、预埋件和预留孔洞定位措施的有效性;应采取防止模具变形和锈蚀的措施;重新启用的模具应检验合格后方可使用。
5模具与平台间的螺栓、定位销、磁盒等固定方式应可靠,防止混凝土振捣成型时造成模具偏移和漏浆。
模具尺寸允许偏差和检验方法

6构件上的预埋件和预留孔洞宜通过模具进行定位,并安装牢固,其安装偏差应符合下表:
模具上预埋件、预留孔洞安装允许偏差

7预制构件中预埋门窗框时,应在模具上设置纤维装置进行固定,并应逐件检查,门窗框安装偏差和检验方法应符合下表:

钢筋及预埋件
1钢筋焊接接头、机械连接接头盒套筒灌浆连接接头均应进行工艺检验,试验结果合格后方可进行预制构件生产。
2螺纹接头盒半罐浆套筒连接接头应使用专用扭力扳手拧紧装配式结构。
3钢筋焊接接头盒机械连接接头应全数检查外观质量。
4钢筋表面不得有油污,不应该严重锈蚀。
5钢筋网片和钢筋骨架宜采用专用吊架进行吊运。
6混凝土保护层厚度应满足设计要求。保护层垫块宜与钢筋骨架或网片绑扎牢固,按梅花状设置,间距满足钢筋限位及控制变形要求,钢筋绑扎丝甩扣应弯向构件内侧。
7钢筋成品的尺寸偏差应符合下表:
钢筋成品的允许偏差和检验方法

钢筋桁架尺寸允许偏差

8预埋件用刚才及焊条的性能应符合设计要求。预埋件加工偏差应符合下表:

预制构件检验
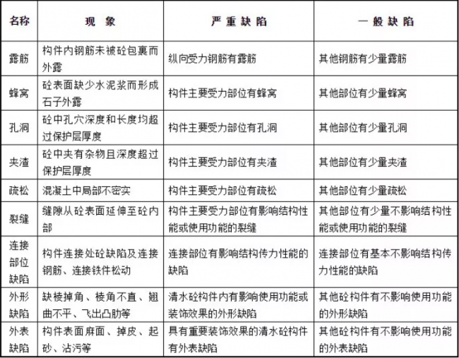
1预制构件生产时应采取措施避免出现外观质量缺陷。外观质量缺陷根据其影响结构性能、安装和使用工程的严重程度,可按下表规定划分为建筑工业化严重缺陷和一般缺陷。
预制构件构件外观质量及检验方法

2预制构件出模后应及时对其外观质量进行全数目测检查。预制构件外观质量不应有缺陷,对已经出现的严重缺陷应制定技术处理方案进行处理并重新检验,对出现的一般缺陷应进行修正并达到合格。
3预制构件不应有影响结构性能、安装和使用工程的尺寸偏差。对超过尺寸允许偏差且影响结构性能和安装、使用功能的部位应经原设计单位认可,制定技术处理方案进行处理,并重新检查验收。
4预制构件尺寸偏差及预留孔、预留洞、预埋件、预留插筋、键槽的位置和检验方法应符合下表。预制构件有粗糙面时,与预制构件粗糙面相关的尺寸允许偏差可放宽1.5倍。
预制楼板类构件外形尺寸允许偏差及检验方法


预制墙板类构件外形尺寸允许偏差及检验方法



5预制构件的预埋件、插筋、预留孔的规格、数量应满足设计要求;
检查数量:全数检查。
检验方法:观察和测量。
6预制构件的粗糙面或键槽成型质量应满足设计要求;
检查数量:全数检查。
检验方法:观察和测量。
7预制构件采用钢筋套筒灌浆连接时,在构件生产前应检查套筒型式检验报告是否合格,应进行钢筋套筒灌浆连接接头的抗拉强度试验,并应符合现行行业标准《钢筋套筒灌浆连接应用技术规程》JGJ355的有关规定。
检查数量:按同一工程、同一工艺的预制构件分批抽样检验。同一批号、同一类型、同一规格的灌浆套筒,不超过1000个为一批,每批随机抽取3各灌浆套筒制作对中连接接头试件。
检验方法:检查试验报告单、质量证明文件。
文章来源:建设工程大讲堂

BIM建筑网



评论前必须登录!
注册