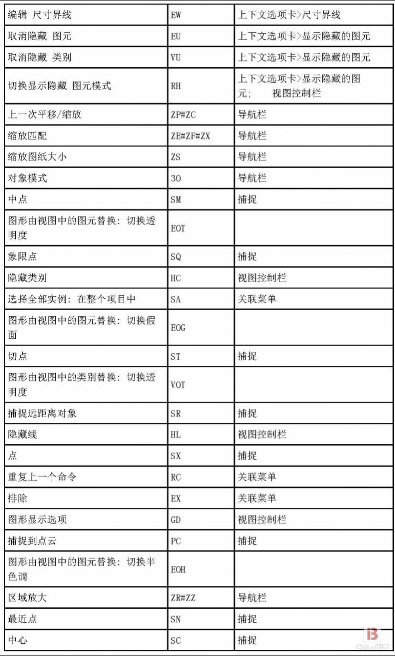
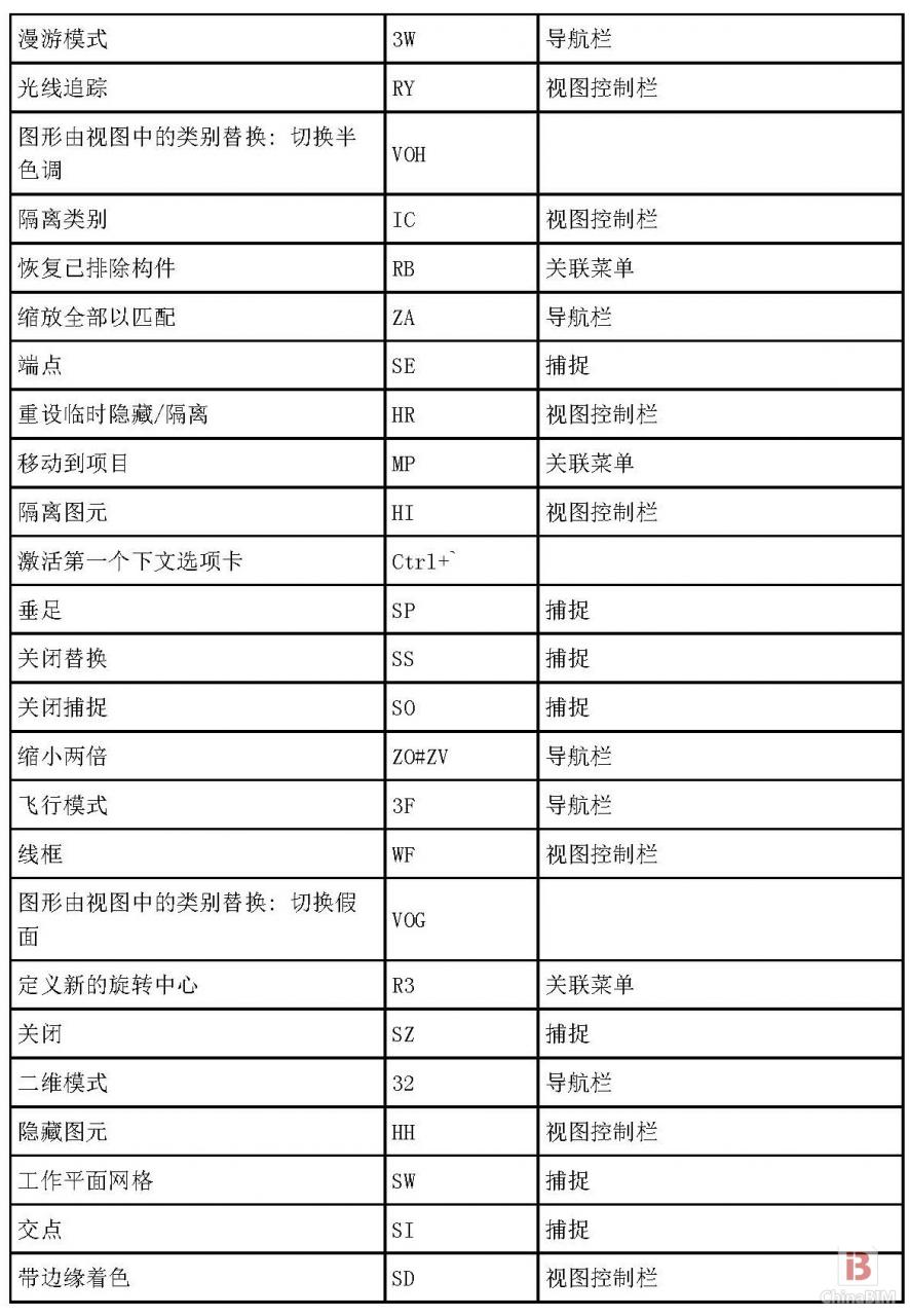
学习软件最大提升软件效率的方法自然是快捷键,Revit的快捷键都是有两个字符组成,一般都是该功能的英文缩写来命名,例如墙wall的快捷键就是“WA”这样。有少数的功能可能会有两个不一样的快捷键但是是同一个功能比如复制的快捷键就有“CC”和“CO”。当然用户也可以按照自己的个人习惯设置快捷键。点击软件Revit的logo标志点击选项在里面的快捷键菜单栏里就可以设置最方便的快捷键。






微信公众号:xuebim
关注建筑行业BIM发展、研究建筑新技术,汇集建筑前沿信息!
← 微信扫一扫,关注我们+

BIM建筑网

评论前必须登录!
注册